网站首页  词典首页


请输入您要查询的字词:

 

字词 兔梅毒(兔密螺旋体病)
类别 中英文字词句释义及详细解析
释义

兔梅毒(兔密螺旋体病)


由兔密螺旋体引起成年兔的慢性传染病。特征是外生殖器、颜面部皮肤黏膜发炎、结节和溃疡。

(1)症状 潜伏期2~4周。病初外生殖器和肛门周围的皮肤、黏膜红肿,形成粟粒大小结节。肿胀和结节表面渐有浆液性渗出物而变得湿润。渗出物干涸后,形成紫红色或棕色干燥屑状痂皮,痂皮下有溃疡。溃疡凹陷,边缘不整,周围水肿,容易出血。常疼痛自触而感染颜面部、下颌、鼻唇、爪等处皮肤。病灶可持续数月,溃疡愈合后形成星形瘢痕。病变部被毛脱落,愈后很快长出。母兔的配种能力和受胎率大大下降。康复兔的免疫力不强,可再度感染。

(2)诊断 根据症状和流行病学可作出初步诊断,确诊需作实验室检查。

(3)防治 坚持自繁自养,新购兔应隔离观察确认阴性者再合群。不用病兔或可疑兔配种。淘汰重病兔。污物、兔笼、用具等用1%~2%氢氧化钠溶液或2%~3%的来苏尔溶液消毒。

全身治疗,新生凡纳明,每千克体重40~60毫克,配成5%溶液耳静脉注射,间隔2周可重复一次。青霉素,每天50万单位,分2次肌注,连用5天。上两药同时应用效果最好。局部治疗可用碘甘油或青霉素软膏外敷,治疗期间停止配种。

附表1 猪口蹄疫、猪传染性水泡病、猪传染性水泡性口炎的鉴别

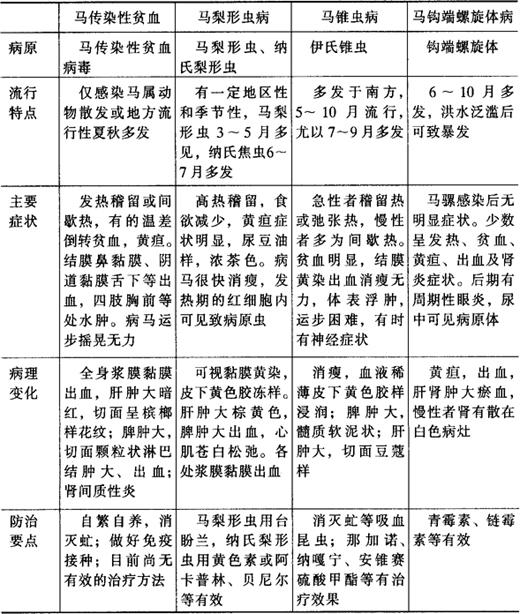
附表2 马传染性贫血等病鉴别

附表3 猪有消化道症状的疾病鉴别

附表4 猪常见传染病的鉴别

附表5 羊快疫、肠毒血症、猝疽、黑疫、炭疽、羊链球菌病的鉴别要点

附表6 家禽呼吸道病鉴别诊断要点

附表7 牛口蹄疫、牛瘟、牛恶性卡它热、牛黏膜病鉴别

随便看

 

离鸟网收录3541549条中英文词条,其功能与新华字典、现代汉语词典、牛津高阶英汉词典等各类中英文词典类似,基本涵盖了全部常用中英文字词句的读音、释义及用法,是语言学习和写作的有利工具。

 

Copyright © 2004-2024 vtrois.com All Rights Reserved
更新时间:2026/4/21 15:18:59