网站首页  词典首页


请输入您要查询的字词:

 

字词 美国加入WTO《政府采购协议》有关情况及对我国的启示
类别 中英文字词句释义及详细解析
释义

美国加入WTO《政府采购协议》有关情况及对我国的启示


一、美国政府采购制度现状

美国实行政府采购制度的历史较长,相关法律制度和管理体制比较完善,运作目标明确,财政预算和支付在其中发挥了基础性管理作用。

(一)统一的管理政策。

美国拥有统一的联邦采购制度规范体系,各联邦机构进行采购时都须按《联邦采购法规》(FAR)及其补充规章执行。在FAR的统一规范下,经总统预算办公室内设的政府采购政策办公室批准,各联邦机构都可依法制定本部门的采购规章,对FAR进行必要补充,确保其在本部门的贯彻执行。

FAR的修订和指导实施由政府采购政策办公室负责。其中,修订工作由该办公室下设的FAR理事会完成。FAR理事会主席由办公室主任担任,成员包括国防部、联邦总务管理局和航空航天局的三位行政首长。理事会下分设民用和国防两个采购委员会,民用机构采购委员会的主席为联邦总务管理局局长,成员来自各部门;国防采购委员会的主席由国防部长和航空航天局局长共同担任,成员主要来自国防机构。两个委员会下再各设若干个小组。修订FAR时,由一个小组提出修改意见,经两个委员会讨论达成一致意见后报理事会,由理事会决定是否修改。若理事会无法做出决定,则由理事会主席裁决。

(二)清晰的管理体制。

美国联邦政府的采购立法、政策管理、执行和监督分工明确,职责清晰:国会负责政府采购立法;联邦政府采购政策办公室负责拟订法律草案,依法制定有关政府采购规范,指导和督促各政府机构依法采购;联邦总务管理局、各联邦机构等是采购执行机构;各合同争议委员会、联邦会计总署、联邦索赔法院依照程序负责处理供应商投诉,依法对政府采购违法行为进行监督。但在州一级上,情况有所不同。如加利福尼亚州的政府采购管理和执行没有分开,州服务总署兼有本级政府采购政策制定、分散采购授权、集中采购操作等职能,但不负责投诉处理和监督检查。

联邦政府采购政策办公室是联邦政府采购政策管理的职能部门。其主要职责是:为FAR编制规范和规则,督促各部门贯彻执行;拟订有关政府采购法律草案,提出修改或者制定法律的动议;负责管理首席采购官委员会和成本标准委员会;核批各政府机构的政府采购规章,批准设立合同争议委员会;指导政府采购人员培训等。由于该办公室不负责政府采购日常监督工作,因此,目前人员编制仅为15人。

(三)集中与分散相结合的采购模式。

历史上,美国联邦政府采购体制经历了高度分散、高度集中、集中与分散相结合的发展演变阶段。1949年前由各部门依法自主采购,之后实行了强制性集中采购。由于集中采购存在效率较低、用户选择余地较小、集中采购机构官僚习气较严重等难以克服的缺陷,从20世纪90年代开始,美国的集中采购由强制性改为选择性。当前,美国实行的是集中与分散相结合的模式。各联邦机构可实行集中采购、部门采购和委托采购。

集中采购。集中采购由联邦总务管理局负责实施。该局在政府机关事务、资产管理、修建和租赁办公楼等方面行使管理职能,在集中采购中主要是组织操作职能,因为美国联邦政府不实行强制由一个机构负责集中采购的体制,而是由各政府机构自主选择、自愿委托,无需通过联邦总务管理局采购。联邦总务管理局通过协议供货或接受其他机构委托组织招标等方式为其他机构提供服务。对于联邦总务管理局签订的通用商品协议,各政府机构可自行决定是否采用。也正由于联邦总务管理局为其他机构采购是提供服务而非实施管理,所以要收取服务费。由于有收费收入,联邦总务管理局实施以收定支的预算管理,因此,需要不断改进服务质量,提高采购效率,以争取更多的委托项目。这也是美国集中采购模式与中国集中采购模式的显着区别。

部门采购。联邦政府的国防部、能源部、航空航天局、卫生部、财政部、退伍军人事务部等采购规模较大的部门,都在部门内设置了政府采购办公室,有专业的政府采购人员,实行部门采购,独立开展本部门的采购工作,无需经联邦总务管理局授权或批准。

委托采购。采购量小、未设立专门采购办公室的其他部门,主要是实行委托采购,依据项目特点和服务水平,既可以委托给联邦总务管理局,也可以委托给有关部门的政府采购办公室,还可以委托给企业。

集中与分散相结合的采购模式对于提高采购效率、满足各部门不同需求发挥了积极作用。目前,鉴于各政府机构对于复印机、打印机、台式电脑、办公文具、手机等通用商品均有较大需求,政府采购政策办公室鼓励各政府机构使用联邦总务管理局已经签订的上述通用商品采购协议,以实现规模效益,节约采购成本。

(四)明确的政策目标。

通过政府采购实现社会经济政策目标,是美国政府采购制度的主要内容之一。这些政策目标通过制定专门的法律、法规和程序来实施,并在政府采购合同条款中加以体现。

保护国内市场。《购买美国产品法》规定,联邦各政府机构除在境外使用、国内价格过高、对本国产品优惠不符合公共利益以及本国产品数量不够或者质量不高等特殊情况外,必须购买本国产品,工程和服务也必须由国内供应商提供。FAR对美国产品做出了进一步的界定,即“在美国生产或者制造的零部件的成本要超过所有零部件成本的50%”,“零部件成本包括运输费和税收。”美国《预算补充法案》等法律也规定了执行《购买美国产品法》的义务。例如,《道路运输效率法》规定,各州接受联邦运输部补助采购包括车辆等大众运输机械时,60%以上的资金必须购买美国产品,而且车辆必须最后在美国组装;各州如果接受联邦高速道路局的补助,必须使用美国生产的钢铁等。

促进中小企业发展。联邦政府成立了中小企业管理局(SBA),专门帮助中小企业获得政府采购合同的职能。联邦政府推动中小企业获得政府采购合同的做法主要是预留一部分政府采购合同,专门用于中小企业及其代理人为主要承包商的招标活动。《购买美国产品法》规定,在政府采购活动中,如果本国供应商的报价比外国供应商高出不超过6%的幅度,那么必须优先将合同授予本国供应商,对国内中小企业,可以享受高达12%的报价优惠。

鼓励科技创新。美国政府鼓励相关企业参与重大战略性技术研发,并在政府采购制度中设计出较大的竞争空间:在科技创新的第一阶段,“技术供给者”之间完全引进竞争机制,政府采购基本不参与;在创新技术被市场初步认可之后,政府圈定一批较强的竞争对象予以政府采购扶持;然后再逐次调查政府预期要求,政府采购订单经过配比削减,逐步缩减“技术供给者”,最终将政府采购政策扶持的重点限定在一定范围的“技术供给者”中。例如,对于卫星技术等先进技术采购项目,由美国航空航天局等专业部门组织专家论证,设定项目目标和相关指标,通过一定范围招标确定“技术供给者”,鼓励企业从事技术创新。

倡导绿色采购。美国《资源保护与回收法案》专门对联邦采购做出规定,要求采购额超过1万美元或在一个财政年度内超过1万美元的联邦机构必须采购含可回收成分最大的产品,具体产品由环境保护署指定;采购的纸张应使用一定比例的可回收原材料,并对可回收原材料做了详细规定。采购人要制订计划来确保各项规定在采购实践中的执行,并每年对执行情况进行评估。从1984年起,联邦政府每两年要向国会报告其绿色采购行动和对该法的遵守情况。

(五)健全的监督体系。

美国联邦政府构建了一套完整的政府采购监督体系:一是政府采购政策办公室对各政府机构的采购活动进行业绩评估;二是总统预算办公室下设财务管理办公室,负责各政府机构财务记录和合同的日常检查与规范;三是各政府机构内部独立设置、直接对国会负责的总检察长办公室,负责对本机构项目执行情况、经费使用情况和政府采购活动进行日常监控,并向总统预算办公室和国会提交情况报告;四是各合同争议委员会处理投诉事项,该委员会设有3名行政法官,各政府机构行政首长无权改变行政法官的裁决结果;五是联邦会计总署作为国会的审计机构,监督联邦各政府机构公共资金的使用情况,并受理政府采购投诉案件。

(六)专业的采购人员。

美国各联邦机构的采购活动由专业采购官员组织实施。采购官员实施专业资格管理,级次分明,权限明确。采购官员每升一级,都必须经过培训。培训内容很广,包括法律、政策、采购计划、成本核算、价格确定、谈判策略与技巧、合同管理等。联邦政府设立了专门的培训机构,国防部设立了自己的培训机构。采购官员是政府公务员,在培训期间,采购官员必须熟悉专业知识、公务员职责和行为准则,了解违法违规的严重后果,强化责任意识。2006财政年度美国联邦政府采购官员共计27944人,其中约19000人在国防部门工作。

目前,美国全国合同管理协会等民间组织根据采购官员的资格要求设置了自愿性考试,由于考试内容与国家要求的培训课程有相同之处,因此考试结果对于采购官员的任职和晋升具有一定的参考价值。

二、GPA有关情况

(一)GPA背景。

GPA是WTO框架下的一项旨在规范成员间有条件地开放政府采购市场的诸边协议,由WTO成员自愿加入。其产生背景是,20世纪30年代世界经济危机爆发后,许多国家出于调控经济、扩大内需、扶持本国产业的需要,将政府采购作为保护国内企业的通行做法,使之逐渐变为一种非关税贸易壁垒。尽管在关贸组织成立时,未将政府采购纳入谈判范围,但随着发达国家产业不断成熟和国际竞争力日益增强,为进一步开拓国外市场,解决国际贸易失衡问题,欧美等国将谈判主攻方向转向了占国内生产总值10%~15%的政府采购市场,倡议签署GPA。鉴于发展中国家考虑到本国产业竞争力不强而普遍不愿意加入,因此截至目前,在40个GPA成员中,发达国家和地区有28个,而其中的发展中成员多是以加入欧盟或国际组织提供援助为条件加入的,故GPA又被戏称为“富人俱乐部”。

(二)GPA框架和内容。

GPA主要框架分为文本正文和附录两个部分(详见表1)。

表1 GPA框架

1.文本正文。文本正文是协议条款,主要载明政府采购市场开放后各成员的权利和义务。其主要内容是,GPA成员必须在约定的清单范围内开放政府采购市场;开放范围内的政府采购项目,从国内相关法律到具体操作,都必须坚持国民待遇和非歧视的原则,并按GPA规定的采购方式、程序和有关要求开展采购活动;国内法律与GPA规定相冲突的,须按GPA规定进行修改;各成员要建立相应的机制确保GPA原则和要求的贯彻落实等。此外,GPA还对成员提供信息的义务、投诉和争端解决,以及GPA生效、新成员加入、过渡性安排、开放清单的调整和修改、退出协议等事项作出了规定。

2.附录。附录共有四大部分,附录一是各成员适用于GPA的市场开放清单,包括5个附件,即中央政府采购实体清单及门槛价、地方政府采购实体清单及门槛价、其他采购实体清单及门槛价、服务项目清单和工程项目清单;附录二至附录四为各成员发布政府采购信息的刊物清单。

GPA开放清单不是一成不变的,GPA成员可申请修改,包括从中撤出实体、调整项目等。

目前,WTO政府采购委员会正对GPA进行全面修订,拟于2007年底前完成。这是1979年以来对GPA条文进行的最大规模修订。本次GPA条款修订的目的,一是提高GPA透明度;二是使条款更清晰、易懂、减少歧义;三是进一步明确采购程序和步骤,使程序更加具体。同时,为适应政府采购实践中出现的新情况,GPA中将增加相应条款,如缩短了一般性商品和服务的招标期限,鼓励使用电子化采购等。修订后的GPA将成为新成员谈判的基础。

(三)GPA适用范围。

国际上没有统一的政府采购定义,因此,GPA也没有列举政府采购内容,每个成员的GPA适用范围都是通过谈判确定,主要是将政府为履行公共职能进行的商品、服务和工程采购项目列入GPA附录一,具体是通过采购实体、采购项目、采购限额等方面来确定的。同时,还包括清单范围内不适用GPA的例外项目。

1.采购实体。采购实体主要是指各成员应当按照GPA规定进行采购的实体,包括中央政府机构、地方政府机构和其他实体(主要是带有自然垄断性质的各种公用事业实体)。只有被列入清单的采购实体才受GPA的约束,清单以外的其他政府部门的采购则不受约束。

2.采购项目。采购项目是指应当按照GPA规定进行采购的货物、服务和工程。确定GPA下货物、服务和工程内涵和外延的根据分别是联邦产品分类法(FSC)、《服务贸易总协定》服务部门分类代码(MTN.GNS/W/120)和联合国产品分类目录(CPC)。采购实体以合同形式获得上述货物、服务和工程的行为,都属于政府采购范围。

3.采购限额(门槛价)。各成员采购实体的项目只有达到一定的采购限额(门槛价),才受GPA约束。目前GPA成员的门槛价基本统一,中央政府采购实体的货物和服务采购项目均为13万特别提款权(约150万元人民币),工程一般为500万特别提款权(约5900万元人民币);省级政府采购实体的货物和服务项目一般为20万特别提款权(约240万元人民币),工程一般为500万特别提款权(约5900万元人民币);其他采购实体的货物和服务项目一般为40万特别提款权(约470万元人民币),工程一般为500万特别提款权(约5900万元人民币)。

为避免出现拆分大额项目以规避GPA的情况,GPA还详细规定了如何对合同进行估价,以确定一个合同是否达到了协议规定的限额。

(四)例外条款和发展中国家差别待遇。

GPA的例外条款主要是涉及国家安全秘密、公共道德、秩序或安全、人类及动植物生命或健康、知识产权、保护残疾人、慈善机构或劳改人员生产的产品和服务。

表2 各成员的门槛价(单位:万特别提款权(1))

为鼓励发展中国家及不发达国家开放政府采购市场,GPA规定了对发展中国家的特殊和差别待遇。GPA成员应考虑发展中国家经济和产业发展状况、贸易收支平衡、扶持完全依赖政府采购的企业等需要,允许其享受差别待遇,实行歧视性政策。发展中国家加入时,可就补偿贸易进行谈判,包括要求使用一定比例的本地产品、转让技术、按合同额一定比例投资、出口产品等;发展中国家基于其发展需要,可在得到其他成员同意后设置过渡期,并在非歧视条件下采取较高的门槛价;发展中国家加入GPA后还可调整开放清单,以此帮助发展中国家保障国际收支平衡,充实外汇储备实施经济发展计划,促进国内产业的建立和发展(农村和落后地区的小型企业、家庭企业等),扶持完全或主要依赖政府采购的产业等。

(五)GPA谈判。

按照WTO规定的GPA谈判程序,加入GPA首先要以政府名义向WTO政府采购委员会提出加入申请,并提交国情报告和开放范围(开价清单),然后进入与其他成员双边或多边谈判阶段。

GPA成员的开放范围完全取决于与其他成员的谈判结果。各成员开放清单的内容,以及在GPA中享有的待遇和例外情形等,都通过谈判确定。换言之,GPA文本正文是既定原则,加入即为接受;而GPA附录关系到开放水平和在GPA中享有的待遇,是通过谈判确定的。

三、美国加入GPA基本情况

在基本了解美国政府采购制度概况和GPA情况的基础上,代表团拜访了美国有关政府部门,就美国加入GPA有关情况进行了交流。

(一)美国政府采购市场开放范围。

GPA成员开放范围和程度各有不同。美国作为世界上最大的经济体和GPA主要成员之一,其开放范围颇具代表性。目前,美国开放的服务项目主要是通用服务,工程主要是联合国产品目录规定的所有与建筑有关的项目。就采购实体而言,在美国联邦政府层面,接受GPA管辖的采购实体包括商务部、国家航空航天局、国防部、进出口银行等80家采购实体。在州政府层面,只有亚利桑那、阿肯色、华盛顿、纽约等37个州适用或部分适用GPA。各州是否纳入GPA以及纳入的机构范围完全由其自主决定。其他实体方面,仅包括田纳西州山谷管理局、能源部有关机构、纽约和新泽西州港务局、巴尔的摩港口、纽约能源管理局、乡村电气化资金管理局等(详见表3、表4)。

表3 美国开放范围

表4 美国开放门槛价(万特别提款权)

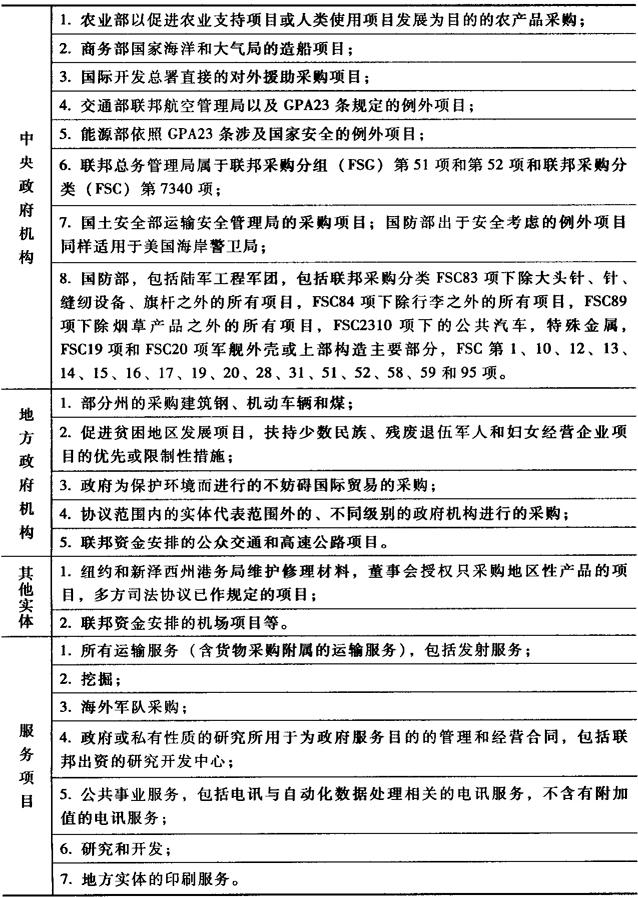
(二)美国的除外项目和例外条款。

美国的开放清单列明了不纳入GPA的项目(详见表5)。

表5 美国除外项目

美国的除外项目包括农业部、商务部、国际开发总署、交通部、能源部、国土安全部、国防部等中央实体的部分项目;部分州采购建筑钢、机动车辆和煤的项目,促进贫困地区发展、扶持少数民族、残废退伍军人和妇女经营企业的项目,为保护环境而进行的采购项目,联邦资金安排的公众交通、高速公路和机场项目等;运输、挖掘、海外军队采购、研发、印刷、电信等技术含量高、涉及国计民生和国家安全的服务项目。

此外,美国还声明其纳入GPA的范围不包括非合同性协议或任何形式的政府援助、财政代理或储蓄服务、为财务机构调节流动性和提供管理的服务、政府债务的销售和分销等。

美国加入GPA时,为中小企业和少数民族预留了采购项目,作为其加入GPA例外条款。

(三)美国加入GPA谈判政策协调机制。

美国加入GPA谈判事务由白宫贸易代表处牵头,并建立了涵盖联邦政府机构内部、联邦政府与企业、联邦政府与地方政府、联邦政府与立法机构的多层次、全方位的谈判政策协调机制。

贸易政策协调小组是美国加入GPA谈判核心工作组,负责谈判工作,由国务院、商务部、财政部、国防部、劳工部等19个联邦政府部门组成,白宫贸易代表处担任主席,成员单位直接起草谈判预案的相关部分或为形成谈判预案提供帮助。

白宫贸易代表处设有专门的企业咨询委员会和跨政府咨询委员会。其中,企业咨询委员会负责与美国商界和企业沟通,跨政府咨询委员会负责与各州政府沟通,由50个州的代表组成。白宫贸易代表处还保持跟参议院和众议院财政委员会的沟通。

当谈判政策制定过程中出现不同意见时,有关争议首先在贸易政策协调小组内讨论。在小组内无法达成一致意见时,白宫贸易代表处将争议提交副部长级的“贸易政策审核小组”审议。倘若还无法达成共识,有关争议将提交总统主持的“国家经济委员会”做最终裁决。

图1 美国加入GPA谈判政策协调机制

四、对我国启动加入GPA谈判的借鉴意义

我国在入世谈判期间,欧美等发达国家曾强烈要求我国将GPA与其他WTO协议捆绑在一起,一并谈判、签署。我国政府认为,GPA属于诸边协议,是否加入应由中国政府自行决定。鉴于当时我国政府采购制度尚不成熟,同时为了在入世开放国内市场后为国内企业发展预留必要的保护空间,我国政府顶住了压力,没有签署GPA。但为体现进一步开放市场的诚意,我国政府针对一些发达国家的要求,在《中国加入WTO工作组报告书》中,就加入GPA问题作出了相应承诺,并在第17届中美商贸联委会上再次明确承诺于2007年12月底前正式启动加入GPA谈判。国务院要求财政部负责做好加入GPA谈判的各项准备工作,按时提交出价方案,正式启动谈判。根据从美国加入GPA谈判工作中得到的启示,现就我国启动加入GPA谈判提出如下建议:

(一)吃透文本,夯实基础。

当前加入GPA谈判准备工作任务重,难度高,压力大。我国对GPA的认识还处于起步阶段,缺乏充分、系统、深入、全面的研究,开展GPA谈判的基础比较薄弱。因此,要下大力气加大基础性工作力度。

第一,要吃透GPA文本。深入研究GPA文本和相关案例是做好GPA谈判工作的首要任务,要举一反三,弄懂吃透。文本是谈判和执行的基础,要熟练掌握文本各部分的主要内容,对GPA成员的作用及影响范围,各条款的设计初衷和目的、适用情形和使用方法等。要加强对新旧文本的对比分析,并尽可能多地接触GPA成员的执行案例,了解各方立场和GPA规则利用技巧。

第二,要加强国内政府采购基础性研究。只有清醒地认识和评价本国情况,才能找准位置,站稳立场,科学决策。国内基础性研究分为两部分,一是数据搜集,二是评估分析。数据是所有研究、分析、评估、决策的基础和依据。目前我们应着重掌握两方面数据:从企业角度,主要是本国企业和外国企业参与国内外政府采购项目的数量、中标金额等基础数据,要区分不同行业、不同领域、不同企业性质分别掌握;从采购主体角度,包括按照国际口径我国政府采购应覆盖的范围和规模,我国政府采购法覆盖的范围和规模,属于政府采购法但管理体制未理顺的范围和规模,各级、各类采购主体采购货物、工程和服务的种类、规模和比例等。在充分掌握基础数据的基础上,要做好评估分析工作,包括我国政府采购市场现状及发展前景,本国、外国企业在政府采购市场扮演的角色以及发展趋势,不同行业、不同性质企业的国际、国内竞争力以及对政府采购的依赖程度,加入GPA后受影响的企业范围和资金规模等。

第三,要做到知己知彼,掌握对手情况。GPA成员要价和开价清单都是依据各国政府采购法律制度、管理体制和产业竞争力的实际情况提出的,值得深入研究。欧美等国对我国社会经济状况、产业发展状况以及政府采购法律制度、管理体制熟悉程度很高,而我们对对手的情况了解较为有限,要加大研究力度。包括各国开价清单包含的内涵和外延,这些内容在本国政府采购,乃至整个国民经济中的重要程度;各国政治制度、政府采购法律法规、管理体制及其对开放清单产生的影响;在GPA成员开放范围内,本国企业和GPA其他成员企业的竞争状况;GPA成员应用例外条款、除外项目实施各种扶持政策的情况等。

(二)科学评估,完善策略。

GPA谈判工作关系国家长远利益,是我国的一件大事,影响深远。加入GPA后,本国政府支持和保护国内企业的力度将受到限制,因而科学评估GPA对本国产业和政策的影响,制定科学合理的谈判策略,对于最大限度地发挥GPA有利因素,降低GPA对国内的不利影响,具有十分重要的作用。

从美国的情况看,美国的评估方式具有“宏观着眼,微观着手”的特点。美国对GPA的影响评估着眼于对整体经济的影响,而非某一特定行业。美国认为,只要有利于保持美国整体经济上扬,即使对部分行业带来一定冲击,也将利大于弊。因此,战略上,美国对开放规模巨大的政府采购市场持积极态度。需要强调指出的是,长期以来美国对基础数据非常重视,使美国联邦政府商务部能够及时从商界和企业搜集相关发展数据,进行对比分析,从而为谈判提供决策支持,便于在谈判中争取最大利益。

美国的这种影响评估方式对我国具有积极的借鉴意义。我们应在全面掌握基础数据、深入分析的基础上,从国家经济社会发展大局出发,科学评估加入GPA对我国的影响。在此基础上,要从全局和战略的高度尽快完善GPA谈判策略。需要注意的是,GPA谈判作为我国加入WTO后最大的市场开放工作,一旦启动,涉及议题将远远超出政府采购范畴,诸如中国市场经济地位、发展中国家地位、贸易顺差、知识产权保护等国际经贸关系中备受关注的问题都将列入重要的谈判议题,成为谈判筹码的一部分,因此,凡是GPA成员可能关心的问题,都要准备好应对措施。就美国而言,中国是否属于发展中国家,能否适用发展中国家与发达国家的差别条款,中国市场经济处于什么阶段等,都将是谈判中交锋的内容,甚至不同时期贸易摩擦热点也将涉及,对此我们应该有清醒的认识、充分的心理准备和策略准备。

(三)健全机制,充实政策。

健全的谈判应对机制和完备的国内政策准备,是在谈判中争取主动的重要条件。

财政部作为制定谈判预案和负责谈判工作的牵头部门,责任重大,任务艰巨。GPA谈判准备和谈判事务是一项全新的工作,超出了财政部原有工作范围,且这项工作具有高度政治性、策略性和技巧性,又涉及多部门管理职责,仅仅依靠财政部政府采购管理机构自身力量是无法完成的。GPA谈判是我国的一件大事,应由各部门、社会各界共同配合完成。美国多层次的谈判协调机制有利于集思广益,开拓思路,对我国有很强的指导意义。为此,财政部应在继续与有关部门配合做好研究工作的同时,着力构建多层次的谈判政策协调机制。建议尽快建立面向企业的咨询机制和数据收集体系;尽快完善包括专家、政策制定者、谈判者、实际操作人员、供应商等在内的专业、高效的谈判预案起草小组;尽快建立各地区、各部门间的沟通、协调和决策机制等。

毋庸讳言,政府采购政策功能有利于谈判。GPA成员的现行政府采购政策功能可作为部分实体或项目不加入GPA的理由。例如,美国阿拉斯加州不适用GPA的理由就是《购买阿拉斯加产品法》,由于其主旨在于本州供应商在政府采购中具有优先权,因此不符合GPA要求。由此不难看出,面临开放国内政府采购市场的形势,政府采购政策功能对于保护本国企业、延缓加入GPA进程具有重要作用,可成为谈判中的要价筹码。因此,不应以即将启动GPA谈判为由限制各项政府采购政策措施出台,而应鼓励地方政府制定包括扶持中小企业、本国企业、不发达地区和少数民族地区企业在内的各项地方法规,鼓励各地区、各部门探索建立长期供应商库,延长入库审查时间等。这些政策如果出台得及时、有效,将有利于我们争取主动地位,成为我们参加谈判时的有力筹码。

(四)立足国情,适度开放。

政府采购市场是我国入世后政府可直接控制,用于保护本国企业和产品,扶持新型产业的重要阵地,对未来国民经济的发展具有重要的导向作用。中国作为最大的发展中国家,在迅速发展的同时,还存在经济发展不平衡、市场发育程度不高、产业竞争力不强、法律关系和管理体制亟待理顺等现实问题。特殊的国情决定了加入GPA是我国面临的重大挑战。为此,我们应充分考虑我国改革力度、承受能力和可操作性,尽可能为民族产业争取更多自主可控的发展空间。鉴于我国仍处于工业化初期,企业的国际竞争力普遍不强,因此,依据当前国情和未来经济发展战略有针对性地适度开放应成为我国今后谈判的基本原则。

首先,要科学理解“对等开放”的含义。各成员在考虑开价和要价时,主要把握“对等开放”原则。“对等开放”主要是确保开放水平大体一致,并不要求开放的实体和项目一一对应,也不是开放金额大体相当,而是关注一国的开放程度、开放水平,以及开放范围的质量和影响力。因此,提交开价清单时,重点是考虑开放范围的影响力和对本国政府采购市场的重要程度。鉴于我国经济总体水平与发达国家存在较大差距,产业发展不平衡,需要排除在GPA之外的范围和领域与发达国家也有很大差异,若采用实体、项目或金额对等开放的方式,对我国而言都是不利的,因此,建议按照开放规模占GDP比例大体对等的方式提交开价清单。

其次,要据理力争。一是谨慎开价。以其他实体为例,从GPA谈判规则和结果看,只要是国有企业,以及具备政府批准设立、政府任命主要负责人、政府提供资金、政府拥有股份等条件之一的企事业单位,都视为公共部门,属于GPA谈判范围。但我国政府采购法规定的采购实体仅限于使用财政性资金的国家机关、事业单位和团体组织,不包括国有企业和政府控制的其他机构,如电力、公共交通、机场、港口、邮政、金融、电信、石油天然气、城市供水等,这些机构涉及国计民生,但其采购行为不属于政府采购管理范围。因此,要尽可能少开价,并使其成为谈判的重要筹码。二是充分要价。要科学分析,详细确定清单所列范围中需要排除在GPA之外的项目,尽可能多地争取除外项目;要尽力争取发展中国家差别待遇、例外条款和分步履行的宽限期,争取协议实施过渡期,并在补偿性交易等方面争取最大利益;要力争相关成员开放特定领域或项目,为国内企业走出去和引进国外先进技术铺平道路。

随便看

 

离鸟网收录3541549条中英文词条,其功能与新华字典、现代汉语词典、牛津高阶英汉词典等各类中英文词典类似,基本涵盖了全部常用中英文字词句的读音、释义及用法,是语言学习和写作的有利工具。

 

Copyright © 2004-2024 vtrois.com All Rights Reserved
更新时间:2026/4/20 9:43:16