网站首页  词典首页


请输入您要查询的字词:

 

字词 采购与付款循环的基本内部控制制度
类别 中英文字词句释义及详细解析
释义 采购与付款循环的基本内部控制制度

(一)内部控制目标与要点

采购与付款循环的内部控制一般应达到如下目标:

1.采购业务和生产销售要求一致

采购环节上的内部控制制度应使采购材料的一切活动,包括定货要求的提出和审批、供应商的报价、材料和商品的验收等,须严格按照生产和销售的要求进行。防止不恰当的采购和销售要求和某些人为了个人的目的,以牺牲企业的利益购入与生产和销售要求不符的原料和商品的行为发生。

2.支付款项后获得相应的物品或劳务

购买环节中款项的支付应以获得相应的物品或劳务为条件,内部控制制度的建立和实施应保证一切购买活动在这一条件下进行。防止错计和篡改实物或劳务的数量和金额,保证账面记录的数字与实际获得的物品或劳务相一致。

3.应付账款记录的真实性和合理性

企业应根据实际经济业务的情况,合理的记录应付账款的金额。

4.合理揭示企业应享有的折扣、折让

供应商提供的折扣是整个买卖交易活动的一个组成部分,折扣会给企业带来的相应的经济利益。内部控制制度应合理的揭示企业已享有的各种折扣和折让,合理的冲销相应的应付账款,防止有人将企业享有的折扣与折让隐匿起来,避免企业获得的利益为私人占有。

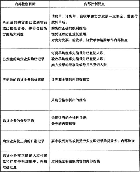
采购与付款循环的控制目标与内部控制要点见表3-4:

表4-4 采购与付款循环的内部控制目标和内部控制要点

(二)基本内控制度

企业的采购与付款循环一般包括商品劳务的采购和固定资产的采购。虽然,一般商品或劳务的采购与固定资产的采购具有共同的特征,但由于固定资产对于制造业企业而言具有特殊的意义,固定资产在其资产总额中占有很大的比重,大额固定资产的购建会影响其现金流量,而固定资产的折旧、维修等费用则是影响其损益大小的重要因素。固定资产管理一旦失控,所造成的损失将远远超过一般的商品存货等流动资产。所以,在本节将分别进行介绍。

对于一般商品或劳务的采购的基本内部控制制度包括:

1.适当的职责分离

采购与付款循环中所需处理的上述业务中需要职务分离的有:

(1)生产和销售对原材料、物品和商品的需要必须由生产或销售部门提出,采购部门采购;

(2)付款审批人和付款执行人不能同时办理寻求供应商和索价业务;

(3)商品的采购人不能同时担任商品的验收工作;

(4)商品的采购、存储和使用人不能同时担任账务的记录工作;

(5)接受各种劳务的部门或主管这些业务的人员应恰当的同账簿记录入分离;

(6)审核付款的人员应同付款的人员分离;

(7)记录应付账款的人员不能同时担任付款业务。

2.正确的授权审批

对于采购与付款循环,一般应予以关注的控制审批要点包括:其一,企业的生产计划部门一般会根据顾客订单或者对销售预测和存货需求的分析来决定生产授权;其二,资本支出和租赁合同,企业通常会要求作特别授权,只允许特定人员提出请购:其三,采购合同的签订需经有关授权人员审批;其四,采购款项的支付应经有关授权人员审批。

3.充分的凭证与记录

应付账款是因在正常的商业过程中接受商品和劳务而产生的未予付款的负债。已经验收的商品和劳务若未予以入账,将直接影响应付账款余额,从而低估企业的负债。企业所有的购货业务应准确、及时地登记入账。

为了确保固定资产的真实、完整、安全和有效利用,企业应当建立和健全固定资产的内部控制制度,一般应包括以下控制制度:

1.固定资产的预算制度

预算制度是固定资产内部控制中最重要的部分。通常,大企业应编制旨在预测与控制固定资产增减和合理运用资金的年度预算;小企业即使没有正规的预算,对固定资产的购建也要事先加以计划。固定资产的取得和处置是否均依据预算,对实际支出与预算之间的差异以及未列入预算的特殊事项,应履行特别的审批手续。

2.授权批准制度

完善的授权批准制度包括:企业的资本性预算只有经过董事会等高层管理机构批准方可生效;所有固定资产的取得和处置均需经企业管理者的书面认可。

3.账簿记录制度

除固定资产总账外,企业还须设置固定资产明细分类账和固定资产登记卡,按固定资产类别、使用部门和每项固定资产进行明细分类核算。固定资产的增减变化均应有充分的原始凭证。一套设置完善的固定资产明细分类账和登记卡,为盘点、维护以及计提折旧提供支持。

4.职责分工制度

即对固定资产的取得、记录、保管、使用、维修、处置等,均应明确划分责任,由专门部门和专人负责。明确的职责分工制度,有利于防止舞弊。

5.资本性支出和收益性支出的区分制度

企业应制定区分资本性支出和收益性支出的书面标准。通常须明确资本性支出的范围和最低金额,凡不属于资本性支出的范围、金额低于下限的任何支出,均应列作费用并抵减当期收益。

6.固定资产的处置制度

固定资产的处置,包括投资转出、报废、出售等,均要有一定的申请报批程序。

7.固定资产的定期盘点制度

对固定资产的定期盘点,是验证账列各项资产真实存在、了解资产放置地点和使用状况以及发现是否存在未入账固定资产的必要手段。企业应建立并严格执行固定资产盘点制度,并应注意查询盘盈、盘亏固定资产的处理情况。

8.固定资产的维护保养制度

固定资产应有严密的维护保养制度,以防止其因各种自然和人为的因素而遭受损失,并应建立日常维护和定期检修制度,以延长其使用寿命。

9.固定资产的保险制度

固定资产在企业的生产和经营中占有重要的地位,一般具有数量少、价值高的特点,固定资产的失窃、意外毁损等原因务必会给企业带来重大的损失,由于自然灾害和意外事故的偶然性因素的不可控性,企业应建立固定资产的保险制度。由专门的部门或人员负责固定资产的投保事项,以避免不必要的损失。

随便看

 

离鸟网收录3541549条中英文词条,其功能与新华字典、现代汉语词典、牛津高阶英汉词典等各类中英文词典类似,基本涵盖了全部常用中英文字词句的读音、释义及用法,是语言学习和写作的有利工具。

 

Copyright © 2004-2024 vtrois.com All Rights Reserved
更新时间:2026/4/18 6:00:12