网站首页  词典首页


请输入您要查询的字词:

 

字词 选用原则
类别 中英文字词句释义及详细解析
释义 选用原则

正确选用工作介质对液压系统适应各种环境条件和工作状况的能力、延长系统和元件的寿命、提高设备运转的可靠性、防止事故发生等方面都有重要影响。

对各种类型液压系统在选用液压油(液)时需考虑的因素很多,详见表2.5-1。通常可按下述三个基本步骤进行:

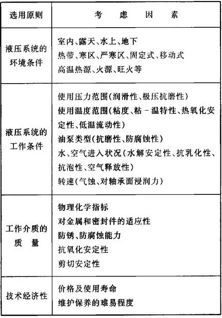
表2.5-1 工作介质的选用原则

·列出液压系统对液压油(液)性能变化范围的要求:粘度、密度、温度范围、压力上限、蒸汽压、难燃性、润滑性、空气溶解率、可压缩性和毒性等。

·尽可能选出符合或接近上述要求的液压油(液)品种。从液压件的生产厂及产品样本中获得对工作介质的推荐资料。

·最终综合、权衡、调整各方面的要求和参数,决定所采用的合适工作介质。

可供液压系统选用的工作介质的品种和性能,详见2.4节。下表2.5-2是各种液压油(液)的典型性能。目前国内外液压设备中几乎90%以上是使用矿物油型(含合成烃型)液压油。难燃液压液仅占很少份额。

表2.5-2 各种液压油(液)的典型性能

随便看

 

离鸟网收录3541549条中英文词条,其功能与新华字典、现代汉语词典、牛津高阶英汉词典等各类中英文词典类似,基本涵盖了全部常用中英文字词句的读音、释义及用法,是语言学习和写作的有利工具。

 

Copyright © 2004-2024 vtrois.com All Rights Reserved
更新时间:2026/4/19 15:34:16