网站首页  词典首页


请输入您要查询的字词:

 

字词 脱毛
类别 中英文字词句释义及详细解析
释义 脱毛

(一)脱毛的目的

除去原料皮上的毛被和表皮,得到粒面光洁的裸皮;进一步除净皮下组织层,纤维间质,皂化油脂,适度松散胶原纤维结构,为成革柔软性、丰满性、弹性打下良好的基础。皮革行业有句古话:“好皮出在灰缸上”。虽然今日的制革技术水平比过去有很大的进步,但是这句古话仍说明脱毛在制革生产过程中的重要性。

(二)脱毛方法

目前,国内外脱毛方法很多,我国通常根据脱毛时所使用的脱毛材料的性质和操作方法的不同分为以下几种:

为了减轻和消除碱脱毛法排出的废液对环境造成严重的污染,近几年来,国内外研究和推广了保毛脱毛法、少用或不用硫化钠的脱毛法,这些方法的介绍见第三章和第六章。

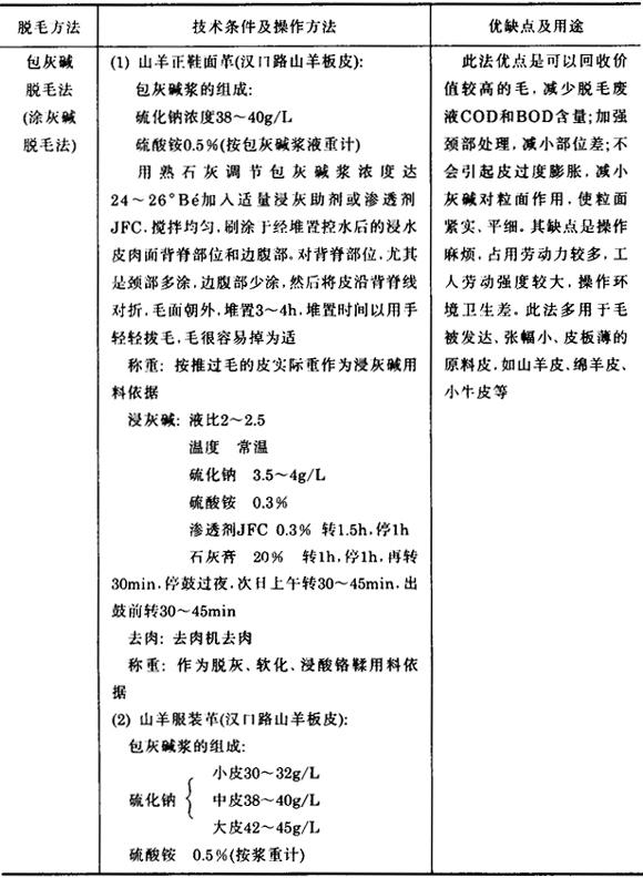
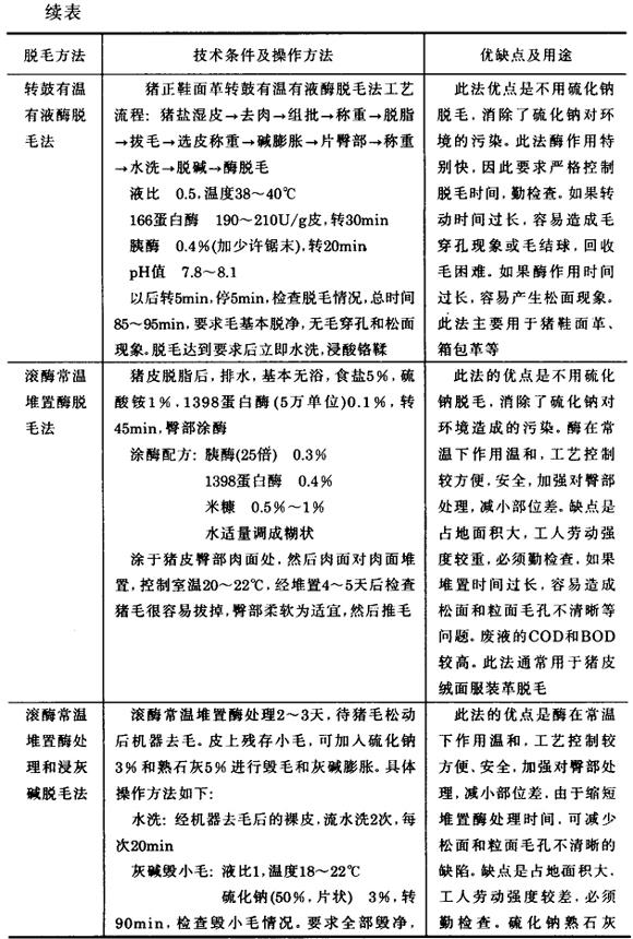
我国常用的脱毛方法的介绍详见表2-13。

表2-13 常用脱毛方法

氧化脱毛法是我国60年代试验成功的一项无硫化物污染的脱毛工艺,曾一度在牛皮鞋面革生产上应用。此法的优点是可将脱毛、软化、浸酸放在同一工序中完成,简化了操作,缩短了生产周期,成革品质较好。但是此法操作要非常小心,否则控制不当,氧化作用过快,突然产生大量的二氧化氯和氯气,容易引起转鼓爆炸。另外要求转鼓密封性能好,否则产生的二氧化氯气体从转鼓内逸出、对操作人员健康有害,而且对转鼓腐蚀严重,维修、保养费用高。因此,目前此法在我国没有得到推广应用。

(三)脱毛技术控制要求及注意事项

1.技术控制要求

(1)无论何种脱毛方法,脱毛后的裸皮均应除净毛被,不得残留表皮和小毛、裸皮粒面洁净,色泽正常。

(2)灰碱皮膨胀适度,且有弹性,切口呈半透明,不得有黄心。

(3)酶脱毛裸皮不得残留小毛,颈部和腹肷部无毛穿孔现象,裸皮粒面毛孔清晰。

2.注意事项

(1)严格控制硫化钠的用量,从以下几个方面著手:
❶ 检测市售的硫化钠含量,片状袋装的硫化钠含量为50%~60%,外观为砖红色、灰色片状,每次用完后密封,放置干燥处,防止潮解变质。
❷ 按照工艺操作规程准确称取硫化钠用量。
❸ 调节好液比,测定脱毛溶液硫化钠的含量达到工艺操作规程的用量要求。硫化钠虽然是盐类,但它水解生成氢氧化钠和硫氢化钠,它不仅能破坏双硫链,起到脱毛作用,而且会对皮产生强烈膨胀作用。如果硫化钠用量过多,或者作用时间过长,使皮质损失过大,将会引起松面。

在灰碱脱毛法中硫化钠用量依据原料皮的种类、张幅大小、厚薄、毛被发达程度、液比、设备,以及季节的变化等因素灵活调整。

(2)灰碱脱毛法所用的熟石灰,要求含CaO为60%~70%为好,颜色洁白,质量较轻。如果熟石灰颜色发暗、较重,一般含硅、镁等杂质较多,影响灰皮品质。如果用熟石灰膏浸灰碱,必须用水稀释搅拌,取熟石灰浆用,去掉沉淀等杂质,否则灰渣会划伤灰碱皮粒面。

(3)在转鼓浸灰碱初期,液比0.5~0.7,此时灰碱液中硫化钠浓度较高,脱毛作用快,一般在2~3h内就可将毛和表皮完全毁掉,而且毛根除去较净。另外,灰碱皮膨胀不太大,碱渗透快,当碱渗透灰碱皮后,再补充水,使灰碱皮膨胀均匀,减少松面。

(4)在浸灰碱过程中,加入浸灰助剂,可加快灰碱向皮内渗透,抑制灰碱皮过度膨胀,减少松面,有助于消除颈皱和腹部皱纹,有的浸灰助剂还具有乳化油脂的作用。因此,目前在碱法脱毛中普遍使用浸灰助剂。

(5)硫氢化钠能增强脱毛作用,同时又不会引起灰碱皮过度膨胀,因而使用安全,但是渗透力不如硫化钠,特别是对多脂皮渗透能力差,常与硫化钠配合使用。

(6)氢氧化钠对皮膨胀作用强烈,而且对胶原水解作用很强,胶解作用差,除猪皮双碱脱毛法和酶法脱毛前碱膨胀使用外,其它脱毛法不用。

(7)酶脱毛前的碱膨胀处理不宜过大,否则碱作用太强,碱膨胀皮四周卷边,坚牢度大大降低。一般液体氢氧化钠(俗称液碱)含量为30%,其用量为3%~3.5%,分两次加入,使皮逐步膨胀。

(8)无论转鼓灰碱脱毛法和酶脱毛法,使用的转鼓的转速为4r/min(转鼓Φ2.5~3.0m),或2~3r/min(转鼓Φ3.5m及其以上),并且转鼓转停结合,使脱毛时机械作用缓和,防止因机械作用过强引起松面和毛穿孔现象。

随便看

 

离鸟网收录3541549条中英文词条,其功能与新华字典、现代汉语词典、牛津高阶英汉词典等各类中英文词典类似,基本涵盖了全部常用中英文字词句的读音、释义及用法,是语言学习和写作的有利工具。

 

Copyright © 2004-2024 vtrois.com All Rights Reserved
更新时间:2026/4/20 6:34:33