网站首页  词典首页


请输入您要查询的字词:

 

字词 耐磨材料
类别 中英文字词句释义及详细解析
释义 耐磨材料

材料抵抗磨损的能力除与其本身性能(硬度、韧性、导热性等)有关外,还与工作条件并因之而形成的磨损类型有关,因此选材时,应先了解和分析磨损类型。表1.5-9所示为各类磨损对材料的要求。典型的耐磨材料见表1.5-11。选材时,还应同时考虑采用各种表面涂层等强化表面的工艺。采用合适的强化工艺往往有非常明显的效果〔76,34〕

表1.5-9 各种磨损型式要求材料具备的性能

注:
❶ 硬度与碳和合金元素的含量有关,表中硬度为大致的相对数值。

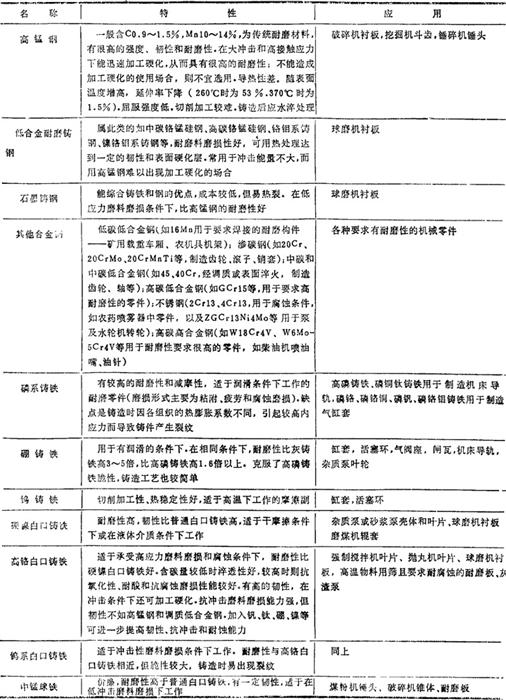
表1.5-11 典型的耐磨金属材料

注:各材料的性能和成分参看第二篇。

随便看

 

离鸟网收录3541549条中英文词条,其功能与新华字典、现代汉语词典、牛津高阶英汉词典等各类中英文词典类似,基本涵盖了全部常用中英文字词句的读音、释义及用法,是语言学习和写作的有利工具。

 

Copyright © 2004-2024 vtrois.com All Rights Reserved
更新时间:2026/4/21 17:56:27