网站首页  词典首页


请输入您要查询的字词:

 

字词 石油化工产品的火灾危险性
类别 中英文字词句释义及详细解析
释义 石油化工产品的火灾危险性

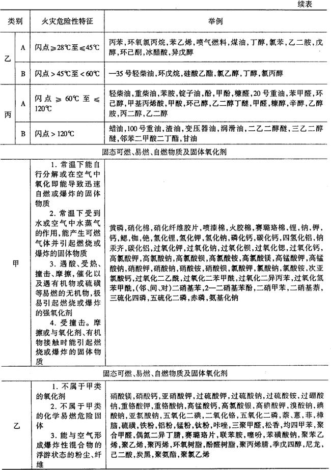
这里所讲的石油化工产品,主要是指石油产品、化工产品、化纤物品、液化石油气、车用燃料等。这些石油化工产品大都具有燃烧爆炸性,而且在储藏运输过程中又集中存放,一旦由于库址选择不当,库房建筑设计不周,装卸设施不完善,运输工具不良,保管和操作失误,就会酿成火灾爆炸事故,造成严重损失。因此,必须按照表5-4-10所示的石油化工产品的火灾危险性分类和有关规范的要求,采取有效的防范措施,加强消防管理,确保安全。

表5-4-10 石油化工产品的火灾危险性分类

随便看

 

离鸟网收录3541549条中英文词条,其功能与新华字典、现代汉语词典、牛津高阶英汉词典等各类中英文词典类似,基本涵盖了全部常用中英文字词句的读音、释义及用法,是语言学习和写作的有利工具。

 

Copyright © 2004-2024 vtrois.com All Rights Reserved
更新时间:2026/4/18 10:15:46