网站首页  词典首页


请输入您要查询的字词:

 

字词 生产用水
类别 中英文字词句释义及详细解析
释义 生产用水

制革工艺许多工序都在水浴中进行,用水较多,水的水质对工艺和成革质量都有影响,故对水质有一定的要求。由于制革工序多,各工序对水质的要求也不尽相同。所以必须注意水源的选择和水的净化。

(一)天然水的来源和组成

1.天然水源

(1)雨水:天然的蒸馏水,但它仍含有氧、氮、二氧化碳和尘埃等。

(2)地面水:江水、河水、湖水,常含有粘土、砂、水草、腐植质、溶解性气体、钙、镁盐类,其它盐类及细菌等。

(3)地下水:井水、泉水,较清澈透明,含盐类和细菌很少,但硬度较大。

井水的水质变化较小,常年温度较稳定,适于制革用。

2.天然水的组成和其中杂质

因为来源不同,天然水含有各种不同的杂质,见表2-1。

表2-1 天然水的杂质

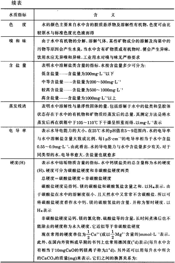
(二)水质指标

水质指标见表2-2。

表2-2 水质指标

(三)水的划分及用途

按水的硬度的大小可分为5类,它们在制革方面的用途见表2-3。

表2-3 水的划分及用途

(四)制革各工序用水质量要求

1.浸水

中硬水对浸水无害。水中二氧化碳和碳酸氢盐使皮轻微膨胀。氯化物能促进皮的充水回软。浸水用水应无悬浮物、有机物和较多腐败菌。

2.浸灰碱

强碱性条件下脱毛时硬度无害。

3.脱灰碱和酶软化

水洗、脱灰碱或酶软化,都应使用软水或者至少使用中硬水,以免裸皮表面上形成碳酸钙(石灰斑)和酶的作用受到损害。

4.浸酸和铬鞣

硬水无害。

5.植鞣

硬水与含铁质都有害。硬水影响形成不溶性盐,使鞣质损失,铁盐使革的颜色变得灰暗。

6.鞣后湿处理

应使用不含铁质的软水。若用中硬水,染色前应于水中加入少量醋酸,乳液加脂时,不能用肥皂做乳化剂。染色的水要求暂时硬度不大于2.86mmol/L(8°d),永久硬度不大于5.36mmol/L(15°d)。每100L水中加入47%醋酸4.4mL或50%甲酸3.2mL,能降低硬度0.36mmol/L(1°d)。

(五)水的耗用量

由于革的品种、原料皮、制革工艺、设备的不同,制革的耗水量差别很大,对耗水量的要求大致如下:

轻革(猪皮或犊皮) 0.4~0.5m3/张

重革(牛皮) 0.8~1.0m3/张

轻革(牛、马皮) 1.2~1.5m3/张

山羊皮和绵羊皮 0.2~0.3m3/张

例如,日产猪皮5500张制革厂每天用水约1200~1500t,日产量平均670张多品种牛革的制革厂,日用水量约为800~1000t。

为降低耗水量。所有水洗过程采用闷水洗,不用或少用流水洗。如果脱灰碱、鞣制和鞣后湿处理操作采用小液比,以及将浸灰碱废液和铬鞣废液循环使用和处理过的制革废水部分循环使用,可以进一步节约用水。

随便看

 

离鸟网收录3541549条中英文词条,其功能与新华字典、现代汉语词典、牛津高阶英汉词典等各类中英文词典类似,基本涵盖了全部常用中英文字词句的读音、释义及用法,是语言学习和写作的有利工具。

 

Copyright © 2004-2024 vtrois.com All Rights Reserved
更新时间:2026/4/19 1:48:17