网站首页  词典首页


请输入您要查询的字词:

 

字词 牛皮
类别 中英文字词句释义及详细解析
释义 牛皮

(一)全球牛及牛皮数量

据联合国粮油组织(FAO)统计,全球牛的饲养量1996年达147400万头(表1-3),牛皮数量1995年为28780万张(表1-4)。

(二)世界牛皮的主要生产和出口国

表1-48 1995年年产牛皮250万张以上的国家的情况

美国牛皮和大型屠宰公司主要分布在图上的划线区域内

包括:内布拉斯加(28);艾奥瓦(16);科罗拉多(6);堪萨斯(17);得克萨斯(44)和俄克拉何马(37)、密苏里(26)的小部分地区。其他如威斯康星(50),密歇根(23),印第安纳(36)、俄亥俄(39)等也有分布。西部的加利福尼亚州(5)、华盛顿州(48)、牛皮质量也不错。

2.澳大利亚牛皮分布图

澳大利亚牛皮的分布比例见图1-33。

3.拉丁美洲牛皮分布

表1-49 1995年拉美牛皮产量及分布

(6)美国牛皮的分类

❶ 按屠宰场的规模分类

表1-56 按屠宰场规模分类及特点

注:表列质量为盐湿皮质量,约为鲜皮质量的115%~120%。

(7)美国牛皮的季节性影响

表1-59 美国牛皮的季节性影响

(8)美国牛皮的分级

表1-60 美国牛皮的分级

2.澳大利亚牛皮概要

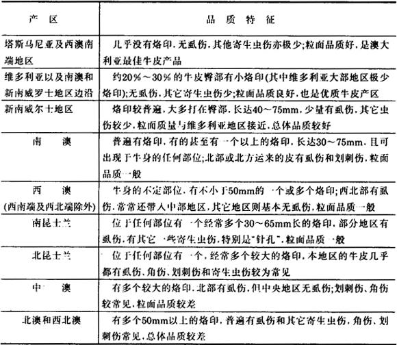
(1)澳大利亚牛皮产地及品质特征

表1-61 澳大利亚牛皮产地及品质特征

(2)澳大利亚牛皮屠宰场所及品质特征

表1-62 澳大利亚牛皮屠宰场所及品质特征

(3)澳大利亚牛皮的一般分类

表1-63 澳大利亚牛皮的一般分类

Ⅰ*:——新南威尔士、维多利亚、南澳大利亚、西澳大利亚无虱区的皮,少部分有虱伤;

Ⅱ*:——昆士兰地区的皮:有虱无虱混装(s/R),最多30%无虱;无虱区(TFA)皮,最多30%有虱。

(4)澳大利亚牛皮的分级

表1-64 澳大利亚牛皮的分级

3.欧共体牛皮概要

(1)欧共体牛皮的一般品质特征

欧共体牛的平均屠宰率约达40%(意大利、荷兰在50%以上,德国,西班牙在40%以上),居世界领先地位,比美国、澳大利亚、新西兰等牛皮出口大国都高。这使欧共体牛皮的平均品质水平优于其他国家,特别在纤维组织结构的紧密和生长期缺陷等方面都优于其他国家。COTANCE统计数字表明,欧共体的牛皮可供做高品质皮革的百分率可达50%以上,这是其他地区牛皮望尘莫及的。

欧共体大牛皮的主要生产国是德国、法国、英国和意大利;小牛皮的主要生产国是法国、意大利和荷兰。

欧共体牛皮的伤残类型主要有:划刺伤、卧栏伤、寄生虫伤、癣癞伤、动物运输伤和剥皮伤等。带这些伤残的可能比例列于表1-65。

表1-65 欧共体主要牛皮生产国牛皮伤残程度 单位:%

从上表可以看出,荷兰和意大利牛皮伤残比例较小,法国皮比例大。

上述数字并不代表面积比例,而是指“张”的比例。而且不能叠加。

(2)欧共体牛皮的供需状况

据COTANCE1991年的统计,欧共体生产牛革约为18000万平方米,而牛原料皮生产数约为12000万平方米,尚缺约6000万平方米需从美洲、东欧,甚至一些亚洲国家购买;如果加上出口的部分原料皮,那么其进口数估计超过8000万平方米以上。

(3)欧共体牛皮的分类及分级

欧共体各国牛皮的分类大同小异,以德国、英国为例列于表1-66。

表1-66 德国牛皮分类

4.拉丁美洲牛皮概要

拉丁美洲牛皮主要分布在南美,其中最有代表性的是巴西、阿根廷和乌拉圭。就品质而论,以乌拉圭的为最好,极少虻伤和虱叮;重磅(>60lb)和中磅(50~60lb)居多,出革率较高(1.6~1.7ft2/kg盐湿皮),可大量出口到欧美。阿根廷皮品质稍次,巴西皮相对品质较差。在分类编级方面,各国间也不一致,例如巴西的一、二级皮,只能相当于乌拉圭的三、四级皮,而乌拉圭的与欧、美和我国的等级比较一致。保藏方法各国都有盐湿皮和干皮,而且都以盐湿皮、干皮、蓝湿革等不同形式出口。

随便看

 

离鸟网收录3541549条中英文词条,其功能与新华字典、现代汉语词典、牛津高阶英汉词典等各类中英文词典类似,基本涵盖了全部常用中英文字词句的读音、释义及用法,是语言学习和写作的有利工具。

 

Copyright © 2004-2024 vtrois.com All Rights Reserved
更新时间:2026/4/18 19:28:36