网站首页  词典首页


请输入您要查询的字词:

 

字词 火灾后建筑物损伤分析
类别 中英文字词句释义及详细解析
释义 火灾后建筑物损伤分析

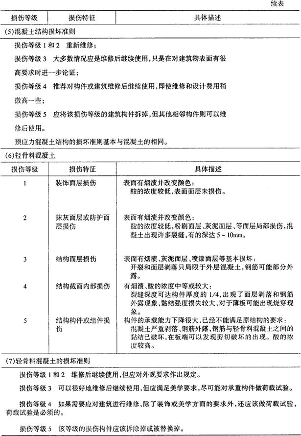
在对建筑物各部分的损伤判定后,下一步就是对整个建筑的损伤进行评估,当然将材料性能如黏结和锚固的强度损失等均应考虑进来。结构到底是:1.全面维修;2.部分维修或重建;3.改变用途;4.彻底拆除,尚难最后决定,此时应对建筑的损伤情况进行分类,以便为最后决策提供依据。

基于以往的工程实践,根据材料种类和用途,可以将损伤分为5类,其特征见表3-2-62。在5种损伤中每种材料和构件的损伤均有特殊的规定,有关各种材料和构件的特征列在表3-2-62中“具体描述”一栏。

表3-2-62 火灾后结构的损伤分类及特征描述

在作火灾损伤记录时,应该包括如下几个方面:

1.总称:建筑名称,所有者,地点,建设日期,消防负责人,失火日期等;

2.建筑情况:建筑平面图,建筑尺寸,层数,楼板之间的连接,每层房间数,房间之间连接,与其他建筑的连接等;

3.建筑结构:主要承重体系,次要承重体系(屋面板、楼板和墙),以及特殊结构或重要结构的详细信息;

4.通风情况:窗户大小和数量,门的大小和数量,顶灯和排烟系统,房叫通风和取暖种类;

5.火灾荷载:建筑物建设用材料,质量,各房间的用途等;

6.火灾现场:起火地点,火灾蔓延,灭火设备,灭火剂等。

表3-2-63 混凝土结构构件的损伤分类

随便看

 

离鸟网收录3541549条中英文词条,其功能与新华字典、现代汉语词典、牛津高阶英汉词典等各类中英文词典类似,基本涵盖了全部常用中英文字词句的读音、释义及用法,是语言学习和写作的有利工具。

 

Copyright © 2004-2024 vtrois.com All Rights Reserved
更新时间:2026/4/18 10:31:37