网站首页  词典首页


请输入您要查询的字词:

 

字词 火场供水计划
类别 中英文字词句释义及详细解析
释义 火场供水计划

火场供水计划是为满足火场用水量,以便有组织、有把握及时有效地扑灭火灾,而对保护对象预先制定的灭火供水方案。火场供水计划一般有以下内容。

(一)确定消防重点保卫单位

为了确定城市或管辖区内的消防重点保卫单位(或部位),必须对各单位、各部门进行深入调查。了解各单位的火灾危险性程度、经济价值,人员集中情况,在国民经济上的地位和政治影响等。在调查研究的基础上,根据火灾危险性、经济价值、人员的安全和政治影响等因素,确定消防重点保卫单位。

消防重点保卫单位一般为火灾危险性大、发生火灾后经济损失大的单位(如甲乙类火灾危险性的厂房、库房、油库,易燃材料堆场,棚户区等);发生火灾后人员伤亡大的单位(如人民会场、礼堂、影剧院、医院、高级宾馆或旅馆、百货商场等);发生火灾后经济损失大的单位(如各类物资的大中型仓库、图书馆、档案馆、大中型计算机房、以及有贵重物资的建筑物等);发生火灾后政治影响大的单位(如电信电报楼、广播电视楼、展览馆等);发生火灾后易造成大面积火灾,需要大量消防用水的单位(如棉纺织厂、亚麻厂、木材加工厂和大型家具厂等)。

根据城市或管辖区内的实际情况,将火灾危险性大、经济损失大、政治影响大和人员伤亡大的单位或这些单位的数个重点部位,确定为需要制定火场供水计划的重点消防保卫单位。

(二)绘制重点单位平面图

通过调查研究,掌握重点保卫单位的建筑布局、周围环境、消防通道、消防水源以及消防设施等情况后,绘制出重点单位的平面布置图。

重点单位平面图应包括下列内容:

1.重点保卫单位的主要建筑物,重点保卫建筑物或部位;

2.重点保卫单位周围相邻的主要建筑物和火灾危险性较大的部位;

3.重点保卫单位内的消防车通道和相邻单位的主要消防通道;

4.重点保卫单位内的消防水源(消防管道布局、管道直径、消火栓位置、消防水池的位置和容量等)和与其相邻近的水源情况;

5.重点保卫单位内消防队、灭火设备的位置;

6.重点保卫单位周围的消防站与该单位的距离和方位。

重点保卫单位的平面布置图应按比例画出,图示、线条、颜色应清楚,符合消防制图规范。

(三)计算火场供水战斗车数

通过对重点单位深入调查研究,在掌握该单位的建筑状况、生产和储存物资情况、可燃物的情况和燃烧特点后,可根据有关技术数据和计算方法,确定火场供水战斗车数量。

(四)确定水源供水能力

我国大中城市、工矿企业内的主要消防水源是管道给水系统。应根据管网形式、管道直径和相应管道压力,采用管道流量估算方法或按管道供水能力表,确定管段供水能力,即每个管段能同时使用的消火栓数量。其它水源(如水井、水池和江湖、河泊等)应根据储水量多少和消防车码头等具体情况,按消防车吸水流量进行计算。

(五)确定水源的供水方法

根据水源与火场的实际距离,选择较优的供水方法,坚持以用较少的消防车供给较大的火场用水量为原则。

(六)计算火场供水车总数

火场供水车总数为直接供水战斗车数、接力供水车数、运水供水车数和备用机动供水车数的总和,可按下式计算。

N=n1+n2+n3+n4

式中:N-保卫重点单位供水车总数,辆;

n1-直接供水战斗车数,辆;

n2-接力供水车数,辆;

n3-运水供水车数,辆;

n4-备用机动供水车数(一般为1~2辆),辆。

从火场供水车总数计算公式可以看出,火场使用的供水车总数与火场供水战斗车数不同,火场供水战斗车数仅与火场的燃烧面积(或燃烧周长)有关,而与水源的状况无关。火场供水车总数除与火场供水战斗车数有关外,而且与水源状况有密切联系。水源距火场较近且水源有较大供水能力时,火场供水车总数就少。如果水源距火场较远,消防车就不能直接将水送往火场灭火,需要采用接力供水方法或运水供水方法才能将水送往火场,所需要的供水车总数就多。

(七)确定使用水源顺序

火场供水分秒必争。在火场供水中能赢得时间,就能夺取灭火战斗的主动权。因此,火场供水应坚持“就近利用水源,争取早出水”的原则,确定火场上水源的使用顺序。

“就近利用水源”的含义是:最靠近火场的水源,应首先使用,距火场较远的水源后使用。“争取早出水”的含义是:用最短的时间尽快供应火场灭火用水。在水源距火场的距离相等的情况下,有水量、水压充足的消火栓和天然水源并存时,应优先使用消火栓。

有数个消火栓距火场的距离相接近,而水源至火场的道路状况不同,应优先使用道路宽敞的消火栓。

有数个水源距火场的距离相等,而水源的供水能力不同时,应优先使用供水能力大、取水方便的水源供应火场用水。

综上所述,在运用“就近利用水源,争取早出水”的原则时,要根据具体情况,从实际出发,综合权衡,合理确定水源的使用顺序。在重点保卫单位平面图上用标号标出水源使用的先后顺序。

(八)落实火场供水力量

重点保卫单位通常需要较多的供水车辆,需要几个消防站同时出动,以满足火场供水的要求。消防站距保卫单位的距离有远有近,接到命令后到达火场的时间不同。因此,应按照“先近后远,争取早出水”的原则落实火场供水力量。

在运用“先近后远,争取早出水”的原则时,应注意以下几点:

1.重点保卫单位的主管消防站,一般是距火场较近的。因此,主管队的消防车到达火场后,应首先使用最近的水源,尽早出水控制火势。

2.交通道路对消防车到达火场的时间影响很大。在城市或管辖区平面图上,某消防站虽然距火场较近,但由于该消防站到达火场的道路状况不好,可能到达火场的时间要比其它道路状况较好的消防站长。因此,应根据交通道路状况等情况,具体落实消防站的出动力量。

3.消防站应有一定的留守车辆。在调集消防力量时,应根据各管辖区的情况,确定各消防站能出动多少车辆数。通常情况下,主管队在管辖区内的重点保卫单位发生火灾时,可不留守备用车辆,而其它各消防站,应根据不同情况留有一定数量的守备车辆,以防止本管辖区内的重点保卫单位发生火灾时,仍有一定数量的供水车及时赶往火场控制火势。

(九)决定第一出动供水力量

第一出动供水力量是指接到火灾报警后第一批赶往火场的供水车辆数量。

第一出动供水力量对扑救初期火灾,防止火势扩大有决定性作用。因此,从战术上应加强第一出动车辆的供水效能。如第一出动车辆采用水罐泵浦车,在水源比较缺乏的油田、矿区、易燃棚户区,宜采用大型水罐泵浦车;在高层建筑区,除了出动供水车外,同时应出动登高车辆;在城市郊区,在消防水罐车上应配备手抬机动泵等。第一出动供水力量应有一定的车辆数量,以保证扑救初、中期火灾的需要,并有力量控制较大火灾的可能。

一般情况下,建筑高度不超过九层的居民住宅和不超过24米的其他民用建筑的重点单位(或部位),第一出动供水力量应保证《建筑设计防火规范》要求的消防用水量;高度超过九层的居民住宅和高度超过24米的其他民用建筑的重点保卫单位,第一出动供水力量应保证供应《高层民用建筑设计防火规范》要求的室外消火栓给水系统的消防用水量;对一般工业建筑物,第一出动车辆应保证《建筑设计防火规范》要求的室外消防用水量。无论在任何情况下,第一出动车辆应不少于火场供水计划中50%的供水战斗车数。

石油化工企业和油罐区火灾,第一出动供水力量应保证冷却用水的需要。油罐区火灾可以按供水计划需要的供水车总数,一次全部出动。

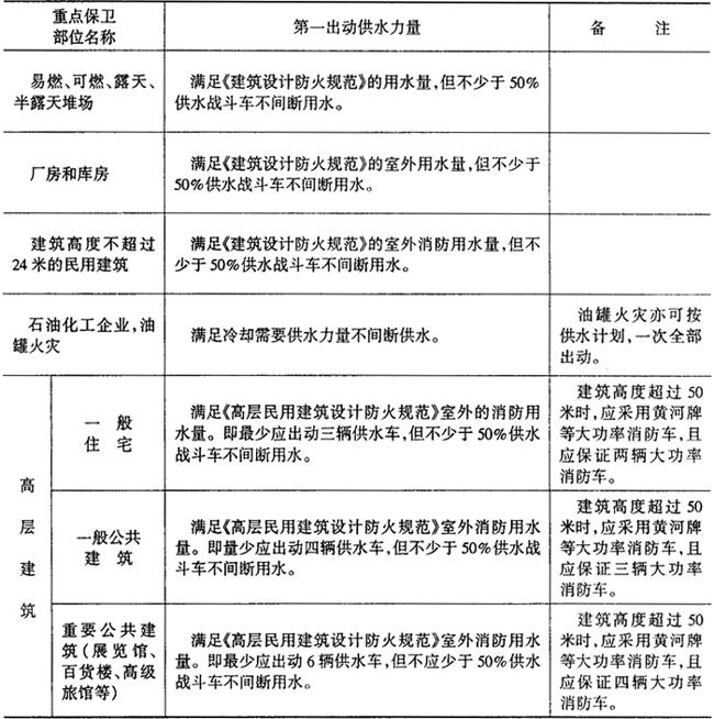
不同重点保卫单位(或部位)的第一出动供水车辆数量,应不小于表2-6-36的要求。

表2-6-36 第一出动供水车数

(十)火场供水演习

火场供水计划是否科学、合理、实用,需通过实践检验。因此,在火场供水计划制定后,须通过火场供水演习检验供水是否达到计划要求,以便补充,修改和完善。

组织重点保卫单位实地出水的供水演习,相当接近于实践,指挥员要精心组织好演习的全过程。通过演习,发现行车路线,取水方法,供水形式以及指挥调度中存在的问题,锻炼队伍,提高火场供水的实战技术水平,总结经验教训,不断完善重点保卫单位的火场供水计划。

第一出动供水力量对扑救初期火灾,阻止火势扩大起著决定性作用。为加强火场供水工作,应定期组织第一出动供水力量对重点保卫单位进行实地出水的火场供水演习(一般每季度进行一次)。

为了提高火场供水的实用性,火场供水计划要紧密结合灭火作战计划进行实地演习,总结火场供水方法、供水力量调度、火场供水指挥等经验,找出火场供水计划中存在的不足,提出改进措施,使供水计划进一步完善,满足火场供水实战的需要。

随便看

 

离鸟网收录3541549条中英文词条,其功能与新华字典、现代汉语词典、牛津高阶英汉词典等各类中英文词典类似,基本涵盖了全部常用中英文字词句的读音、释义及用法,是语言学习和写作的有利工具。

 

Copyright © 2004-2024 vtrois.com All Rights Reserved
更新时间:2026/4/18 16:57:36