网站首页  词典首页


请输入您要查询的字词:

 

字词 液压无级变速装置的典型结构
类别 中英文字词句释义及详细解析
释义 液压无级变速装置的典型结构

液压无级变速装置中的液压泵、马达、联接管道及控制阀在机械结构上可有多种多样的组合方式。按布局形态可分为“整体式”和“分置式”两类;按液压马达和最终工作机之间的联接,有“高速方案”和“低速方案”之分;有时也按换能元件的数量,划分为单泵单马达,单泵多马达,双泵多马达等。

(1)液压无级变速装置油路系统的特点

液压无级变速装置的油路通常是双向对称的闭式系统(图31.4-6)。它采用双向变量的液压泵,通过泵的变量改变主油路中的流量和流向,相应地调节马达的转速和转向。为了补偿系统的外泄漏,补油泵通过补油单向阀组以一定的压力向主油路低压侧补油。这种闭式系统在功能和结构上有以下特点:

1-双向变量泵;2-补油泵;3-补油阀;4-补油溢流阀;5-过载阀;6-马达

·能保证输出轴通过零点平稳地完成减速-换向-增速的过程;

·能保证输出端有足够的“刚性”,不会在负荷大小和方向突然变化时失控;

·能根据负荷的状况,自动地变换主油路的压差方向,随时可以逆向传递能量,实现对工作机的制动作用和能量回收;

·它的主油路低压侧总能维持一定的补油压力,液压泵不易产生气蚀,因此可以增加泵的许用转速,装置的功率密度高;

·仅有少量的补油流量需要从油箱中吸取,油箱可以做得较小,便于布置。

这些特点特别适用于负荷变化剧烈而结构要求紧凑的设备。因此,尽管闭式系统有结构较复杂和只适用于单独用户的缺点,对于行走机械仍有特殊的意义。

(2)装置中液压泵和马达的型式选择

液压无级变速装置大多数用变量泵作为输入元件。在工作机有改变转向和利用传动装置实现制动的要求时,一般应选用能经过零点变量的双向变量泵。目前实用中最普遍的是各种轴向柱塞泵,其次为径向柱塞泵,偶而也用变量叶片泵。

采用闭式油路的装置除主泵外,还需要补油泵及一系列控制阀。通轴式轴向柱塞泵能较方便地在同一壳体中集成布置这些附属元件,采用这种结构时,双向变量泵的体积和重量较小,功率密度较高,在行走机械中采用较多。

阀配流的柱塞泵不具备作为马达运行的可逆性,在液压无级变速装置中使用得很少。

原则上各种类型的液压马达均可选作输出元件。就所能达到的功率、效率和转速范围以及变量能力、启动性能来说,以各种柱塞式马达为优,但其价格一般较贵,所以在中小功率的装置中,摆线齿轮马达、渐开线齿轮马达和叶片马达也用得很多。

有些调速范围较大的装置需要采用变量马达。由于装置中一般均通过变量泵或方向阀来控制输出转向,所以除了“用户端调节”系统和某些功率分流装置外,通常马达仅需要单向变量能力。近年出现的一批大偏转角斜轴式柱塞马达,采用带圆柱面的滑枕形配流盘的变量结构,具有良好的单向变量能力和优异的功率/质量比,值得推荐采用。

(3)整体式和分置式液压无级变速装置

整体式装置中,液压泵和马达具有公共壳体或安装在一个共同的刚性支座上。在前一种情况下,泵和马达之间的高压流道通常布置在壳体内,仅有少量供联接油箱、滤油器、冷却器和遥控装置的外接低压油口。在极端情况下,泵、马达连同所有的管道、阀组和滤油器完全封闭在同一个壳体中,壳体内腔兼作油箱,外壁铸出翅片供散热之用。这样的装置仅通过机械的输入、输出轴和控制机构与其他部件联接,形如一台机械变速器。

按照输入输出轴之间的几何配置关系不同,整体式装置可分为直列型、转角型、并列型和“T”字型等几种(图31.4-7)。

(a)直列型;(b)转角型;(c)并列型;(d)T字型

1-输入轴;2-输出轴;3-机械动力输出轴

直列型的常采用通轴式的元件,并制成输入、输出同轴线的型式。图31.4-8和图31.4-9分别示出美国Sundstrand公司和Dynapower公司的两种直列式装置的基本结构。它们都采用通轴式轴向柱塞变量泵和定量马达。两者的配流盘装在共同的中间支座上,主油道直接在支座中铸出,一些控制阀也“集成”在上面。图31.4-8所示装置中本身不带补油泵,因此尚需另外的油源(通常选用齿轮泵)为其提供补油和控制压力,Dynapawer公司的产品则把一个转子式补油泵也布置到了配油盘支座里面。

1-输入轴;2-变量泵;3-变量调节装置;4-中间配流支座;5-定量马达;6-输出轴

1-输入轴;2-变量杠杆;3-变量泵;4-补油泵;5-定量马达;6-输出轴;7-单向、安全阀组

直列型装置的主油路短捷,外部安装型式类似于机械变速箱,比较符合一般机构的传统布局,在行走机械上用得很多,它的缺点是不便于设置动力输出轴,布置补油泵比较困难。

转角型装置的输入、输出轴一般呈90°夹角,常成对地用于驱动某些工程机械的左右履带或驱动轮。它的输入轴可以制成贯通型的,不仅便于布置补油泵,还可以作为机械动力输出轴驱动工作液压泵和其他辅助装置,见图31.4-10。

1-输出轴;2-变量马达;3-马达控制轴;4-补油泵;5-中间配油体;6-泵控制轴;7-变量泵;8-输入轴

另一种在行走和固定机械上都得到较广泛应用的整体式液压无级变速装置是并列型的,它的输入、输出轴平行布置。图31.4-11示出日本萱场公司HVFD37A9型液压无级变速装置,这种型式的特点是:

1-变量泵输入轴;2-定量马达输出轴;3-补油泵

·泵和马达的配流盘在同一侧的端盖上,便于布置主油道、补油泵和各种辅助装置。

·两个端盖处均可安排泵或马达的轴伸,能够适应不同的输入、输出路线;泵和马达均可制成双轴伸的型式,泵的第二轴伸可作为机械动力输出轴,马达的则可作为同步动力输出轴,例如可用于驱动车辆的导向轮桥;

·主油道比直列式长,且多曲折,并列在同一壳体内的泵和马达的两个缸体回转时可能造成较大的搅油损失。因此它的效率一直略逊于直列式的。

“T”字型布局的液压无级变速装置由一台泵和两个油道并联的马达构成,主要用于行走机械上作为驱动桥。图31.4-12为德国Linde公司的一种T字型整体式液压无级变速装置。一台变量泵和两个定量马达均为斜盘式的,它们公用一个配流盘支座,呈“T”字型布局。主泵轴后端有一台双联齿轮泵,为装置本身提供补油和控制压力油,也为主机上其他工作和转向液压系统供油。该装置是为起重量为20~30kN的内燃叉车开发的,主泵最大排量90ml/r,马达各为43ml/r,最高工作压力43MPa,输入转速2100r/min。并联的马达保证了被驱动的左右行走轮在转向时具有良好的差速作用。

1-变量泵;2-变量机构;3、6-定量马达;4-中间配流体;5-双联齿轮泵(补油、转向及工作液压系统油源)

表31.4-1列出了一些典型的整体式液压无级变速装置的性能参数。

表31.4-1 一些整体式液压无级变速装置的技术数据

1-导向桥横梁;2-接头体;3-低速马达

近年来,国外出现一些把高速液压马达的“芯子”和行星齿轮减速器集成于同一壳体中的驱动装置。它们属于高速方案的装置,但马达不是独立的元件。使用最多的这种驱动装置具有类似于图31.4-13的低速车轮马达的外部联接方式,即心轴固定,壳体旋转,可以直接承受行走轮传递的各种径向和轴向负荷。图31.4-13即这种单元结构。根据需要,它们的马达高速轴上也可设置制动器(见图31.4-14)及离合器。

1-行星减速器;2-壳体(驱动轮毂);3-变量马达;4-安装法兰;5-变量缸;6-制动器

这种装置的减速器传动比可根据要求确定,因此适应性较好,在一定程度上综合了高、低速两种方案的优点,结构比较紧凑,但它的制造比较困难。表31.4-2为这类产品的性能参数。

表31.4-2 一些马达-减速器集成装置的性能参数

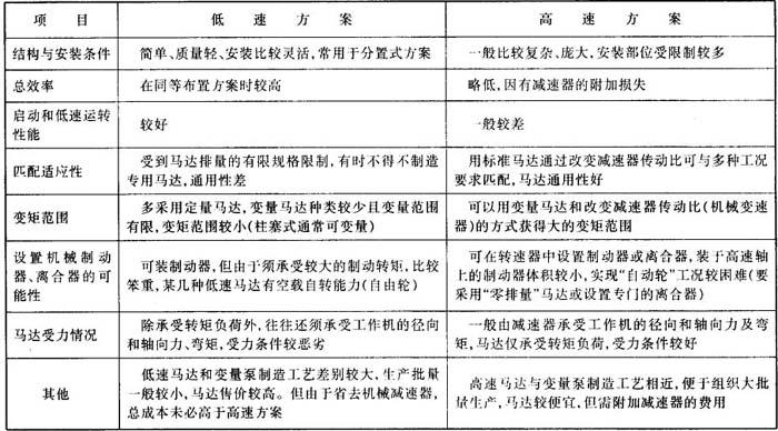
高速方案和低速方案各有其优缺点(表31.4-3)。一般来说,前者在功能方面优点较多,后者在结构和效率方面有其所长。随著低速液压马达技术的进步,近年来在行走机械、船用机械和塑料机械上采用低速方案的设备有增加的趋势。

表31.4-3 高速方案和低速方案比较

随便看

 

离鸟网收录3541549条中英文词条,其功能与新华字典、现代汉语词典、牛津高阶英汉词典等各类中英文词典类似,基本涵盖了全部常用中英文字词句的读音、释义及用法,是语言学习和写作的有利工具。

 

Copyright © 2004-2024 vtrois.com All Rights Reserved
更新时间:2026/4/19 6:07:06