网站首页  词典首页


请输入您要查询的字词:

 

字词 比例压力阀的分类
类别 中英文字词句释义及详细解析
释义 比例压力阀的分类

从控制功能上看,目前对于常用的开关型阀都有相对应的比例阀(见表21.2-1)。同时比例阀加强了阀的复合功能和阀的综合控制能力,可以一阀多用,实现精细控制,简化液压系统。

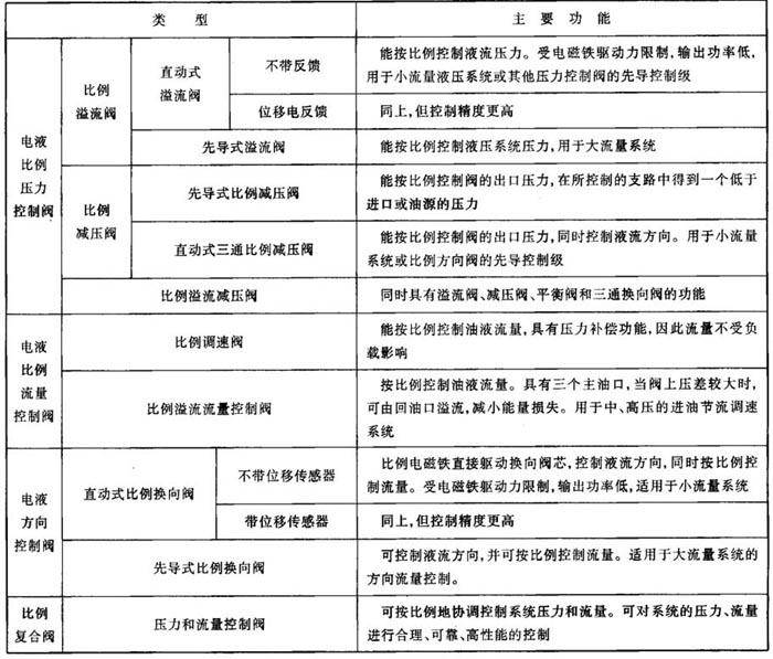
压力控制阀是各种阀中工作原理和结构较为复杂的一类。为便于分析其工作原理,了解其性能特点,根据压力阀控制原理与结构特点的分类见表21.5-1。

表21.5-1 比例压力阀类型

随便看

 

离鸟网收录3541549条中英文词条,其功能与新华字典、现代汉语词典、牛津高阶英汉词典等各类中英文词典类似,基本涵盖了全部常用中英文字词句的读音、释义及用法,是语言学习和写作的有利工具。

 

Copyright © 2004-2024 vtrois.com All Rights Reserved
更新时间:2026/4/20 0:01:28