网站首页  词典首页


请输入您要查询的字词:

 

字词 文字处理的技巧
类别 中英文字词句释义及详细解析
释义 文字处理的技巧

办公室工作常用的文字处理软件是Word。

现在在工作中主要使用的Word软件是Word97(版本低一些)和Word2000(版本高一些),二者的基本操作是一致的,只是Word2000又新增了一些功能。这里所讲的技巧是适用二者的。

一、快速操作技巧

(一)快速启动Word2000

如果Win98已启动,快速启动Word2000可用以下方法。方法一:双击“开始”菜单中“文档”命令里的想操作的Word2000文件即可,如图1。

方法二:用鼠标从“开始”中的“程序”菜单中将Word2000应用程序拖到桌面上,然后按鼠标右键“在当前位置创建快捷方式”,启动时只需单击其快捷方式即可。

(二)快速打开文档

快速打开文档可以节省寻找文件的时间,下面介绍几种快速打开文档的方法:

1.用Win98的开始菜单打开。

首先单击Win98的“开始”按钮,指向“文档”菜单项,单击要打开的文档即可打开该文档(如图1)。若Word2000还没有执行,Win98会自动运行并打开文档。

2.用“文件”菜单打开。

双击Word2000快捷图标,进入Word2000界面,选择“文件”菜单,在菜单最下方出现最近编辑过的四个文件名,单击要操作的文件,便可快速打开相应文档(如图2)。Word2000可最多保存9个最近编辑过的文件名,程序的缺省设置是4个,若要改变其设置,可选到“工具”菜单中“选项”命令,然后单击“常规”选项卡,设置“列出最近使用的文件数”即可。如图3、4。

3.用“资源管理器”打开文档。

在Win98中打开“资源管理器”,用它找到要打开文档的文件夹,然后双击该文档即可打开。

(三)快速打开多个文档

在Word2000中有两种方法可同时打开多个文档,第一种是按正常打开文档的操作依次打开多个文档。第二种是一次打开多个文档,其方法为:

1.单击“文件”菜单中“打开”菜单项,打开“打开”对话框;如图5。

2.选中要打开的多个文档,若文档顺序相连,可以选中第一个文档后按住Shift键,再用鼠标单击最后一个文档;若想打开的文档是间断的,可以先按住Ctrl键,再用鼠标依次选定文档;

3.单击“打开”按钮即可。

(四)快速打开最后编辑的文档

如果频繁地编辑同一个文档或对某个文档编辑几天,你可能希望Word在启动时能自动打开它。Word本身没有内建这个功能,但简单的宏命令能处理这个工作。在Word2000中,自动打开最后编辑的文档的方法如下:

1.选择“工具”菜单中的“宏”菜单项,单击“录制新宏”命令,打开“录制宏”对话框(如图6);

2.在“录制宏”对话框中,在“宏名”输入框中输入“autoexec”,点击“确定”(如图7);

3.从菜单中选择“文件”,点击最近打开文件列表中显示的第一个文件名(如图8);

4.选择“工具”菜单中的“宏”菜单项,单击“停止录制”命令;

5.退出Word,保存宏。

下次再启动Word时,它会自动加载你工作的最后一个文档。

(五)快速显示多个文档

单击“窗口”菜单的“全部重排”菜单项,这样就会将所有打开了的但未被最小化的文档显示在屏幕上,每个文档存在于一个小窗口中,且当前也只有那个标题栏高亮显示窗口中的文档被激活,若需要切换,你可在要激活的窗口的任意处单击一下鼠标即可。你还可以用鼠标按住某窗口的标题栏拖动该窗口,也可将鼠标放在窗口边界上拖动鼠标调整窗口的大小(如图9)。

(六)快速保存多个文档

当同时打开了多个文档时,若要同时保存和关闭所有文档,这时可按住Shift键,再单击“文件”菜单,这时菜单中将包含“全部关闭”和“全部保存”两个菜单项,你只需单击其中之一即可(如图10)。

(七)快速打印多个文档

在Word2000中可同时打印多个文档,其方法为:

1.单击“文件”菜单中“打开”菜单项,打开“打开”对话框(如图11)。

2.选中要打印的多个文档,用Shift可选择顺序相连文档,用Ctrl键可选择不相连的多个文档;

3.选择“打开”对话框中“工具”下拉菜单的“打印”即可(如图12)。

(八)快速查看文档的内容和属性

快速查看的步骤为:

1.单击“打开”按钮;

2.在“查找范围”框中,单击包含要查看的文件的驱动器;

3.双击文件夹列表中的文件夹,直到打开包含所需文件的文件夹,如果文件夹列表中没有所需文件,则可以对其进行搜索;

4.单击所需文件;

5.要想在打开文件之前先预览文件内容,则单击“视图”下拉菜单中的“预览”命令(如图13)。

要查看文件属性,如文件长度、创建日期或最后修改日期、主题或统计信息等等,则单击“属性”按钮(如图14、15)。

二、快速输入技巧

(一)用F4键的加快输入

在Word中F4键可作为快捷键,用来紧接著重复输入已输入过的内容。但重复的内容在输入英文和中文时有所差别。对于英文输入,F4重复的是上一次使用F4键后所输入的所有内容(包括回车换行符)。输入中文时,只要不按回车键,按F4键,重复的将是整个输入内容。

(二)用模板来加快输入

模板可以存储制表位、自定义工具栏、宏、快捷键、样式和自动图文集词条,您可以将常用样式的文档创建为模板,以后只需在模板中添入适当内容,即可成为新的文档。创建模板的方法为:(1)若要根据已有文档创建一个新模板,可单击“文件”中的“打开”命令打开所需文档。若要根据已有模板创建新模板,可单击“文件”中的“新建”命令。然后单击与要创建的模板相似的模板,再单击“新建”下的“模板”,单击“确定”(如图16)。

2.单击“文件”菜单中的“另存为”命令,在“保存类型”框中,选择“文档模板”。若保存一个已创建为模板的文件,则选定该文件类型(如图17)。

3.选择“模板”文件夹中的对应子文件夹,在“文件名”框中,键入新模板的名称,然后单击“保存”即可。

(三)用自动更正加快输入

Word2000能够自动更正键入的一些错误,它还提供了添加自动更正词语的功能,利用该功能可以将一些常用的长词组用简单词组代替。添加自动更正词语的方法为:

1.单击“工具”菜单中的“自动更正”命令,打开“自动更正”对话框,并选择“自动更正”标签(如图18)。

2.选中“键入时自动替换”复选框;

3.在“替换”框中输入要更正的词语,如“工会工作”;

4.在“替换为”框中输入该词语的常用拼写,如“新世纪工会办公室工作”,单击“添加”按钮确定即可(如图19)。

添加好词语后,无论在何时只要键入一个自动更正词语名(如“工会工作”),再输入一空格或标点符号,Word2000都将用正确的拼写(如“新世纪工会办公室工作”)进行替换。

(四)用自动图文集加快输入

在录入文字时经常遇到一小块文字需要重复录入,这时你可以用自动图文集来解决该问题,这种方法就是用“图文集词条”代替要录入的文字,在编辑正文时,只需输入相应的词条,Word就可将它自动转换成自动图文集中的内容。若要添加自动图文集,可选择“工具”菜单中“自动更正”命令,单击“自动图文集”标签卡,然后选择“添加”按钮进行编辑添加,编辑好后单击“确定”按钮。例如:你添加了“词条”“全心全意依靠工人阶级”后,只要你录入“全心”两个字后,屏幕上会立即显示整个词条,击回车键这个“词条”便被添加到文档中。当然,也可以把这个词条弄得字数很多,越多以后越省事(如图20)。

(五)用域代码快速插入对象

在中文Word2000文档中插入了诸如公式、图表、图形等对象时,虽然可以直接将其以实际形式插入到文档中直观地显示出来,但却同时降低了文档的显示速度。实际上,在编辑文档过程中,可以利用域代码来代替插入的对象。此时,先从“工具”菜单中选择“选项”项,然后再选择“视图”选项卡,最后选中“域代码”复选框即可。一旦需要显示域代码的具体内容时,可以按下Alt-F9组合键进行转换(如图21)。

(六)快速设置文字字体

为了达到快速选择字体的目的,可以将常用字体以按钮形式设置在工具栏上。首先在中文Word2000菜单中选择“工具”栏选项中的“自定义”命令,进入自定义编辑界面,然后在自定义编辑界面中选择“命令”卡,并移动光标条到“类别”栏中的“字体”项,在“字体”项中列出了Windows已经安装了的所有字体,此时就可以通过使用鼠标直接将相应的字体拖曳到工具栏上,直到将需要的字体都设置到工具栏中(如图22)。

三、特殊符号录入技巧

在工作中难免会遇到一些特殊的符号如★、℃、等,每次都从“插入/符号”中查找未免太麻烦。那么有没有什么好方法来解决这个问题呢?

(一)使用“特殊符号”

从“插入”菜单中选择“特殊符号”命令,打开“插入特殊符号”对话框,这里有“单位符号”、“数字符号”、“拼音”、“标点符号”、“特殊符号”、“数学符号”六个标签,选择不同的标签,就会看到相应的特殊符号(Word97无此功能)(如图23)。

(二)在工具栏中添加特殊符号栏

用鼠标右键单击“工具”项,在项目列表中选中“符号栏”,常用符号自动显示在屏幕下方;用同样的方法也可以关闭“符号栏”(如图24)。

(三)快速将小写数字转换成大写数字

Word2000中可以很容易实现大小写之间的转换,只要点击菜单“插入/数字”,在“数字”文本框中输入需要的数字,再在“数字类型”下拉列表框中选择需要的方式就可以了(如图25)。

四、分页技巧

利用计算机进行文字处理时,各种文字处理软件一般都会自动按照用户所设置页面的大小自动进行分页,以美化文档的视觉效果、简化用户的操作,不过系统自动分页的结果并不一定符合用户的要求,这时我们就需要手工对文档的分页状况加以调整。在Word中,它不仅允许用户手工对文档进行分页,并且还允许用户调整自动分页的有关属性(如用户可以利用分页选项避免文档中出现“孤行”、避免在段落内部、表格行中或段落之间进行分页等),可满足用户的任何要求,现将有关情况介绍给如下:

(一)调整Word自动分页时的属性

尽管Word会根据页面大小及有关段落的设置自动对文档进行分页,但我们仍然可以对Word自动分页时的有关禁忌规则进行适当的修改,以达到控制Word的自动分页状态的目的。调整Word自动分页属性的步骤为:

1.选定需调整分页状态的段落。

2.执行“格式”菜单中的“段落”命令(如图26)。

3.从段落对话框中选择“换行和分页”选项卡(如图27)。

4.在“分页”设置框中对Word自动分页的有关属性进行适当的修改。主要有以下几个项目:

孤行控制:防止在Word文档中出现孤行(孤行是指单独打印在一页顶部的某段落的最后一行,或者是单独打印在一页底部的某段落的第一行)。

与下段同页:防止在所选段落与后面一段之间出现分页符(即将本段与下一段放在同一个页面上)。

段前分页:在所选段落前插入人工分页符。

段中不分页:防止在段落之中出现分页符(即防止将该段打印到两个不同的页面上)。

5.单击“确定”,此后Word即会按照用户设置的属性对文件进行分页,满足了用户的要求。

(二)插入人工分页符

Word的自动分页功能并不能完全满足用户对文档进行编排的需要,如一篇包含有正文和附言的文档,其正文和附言之间一般都需分页打印,自动分页功能对此就无能为力,这时只能通过用手工在文档中插入一个分页符的办法来加以解决。在文档中插入分页符的步骤为:

1.单击需要重新分页的位置。

2.执行“插入”菜单中的“分隔符”命令(如图28)。

3.选择“分页符”选项后单击“确定”按钮,分页符就会被插入到Word文档中(如图29)。

此后,Word会根据分页符对文档进行分页,其中在页面视图方式、打印预览方式和在打印出来的文稿中,分页符后面的内容将出现在新的一页上;在普通视图方式下,文档仍然连续显示,但通过显示专门的“分页符”来反映页面的分布情况(自动分页符在屏幕上显示为一条贯穿页面的虚线、人工分页符在屏幕上显示为标有“分页符”字样的虚线),从而满足用户对文档进行编排的需要。

(三)取消Word的后台重新分页功能

通常用户对Word文档进行某些修改之后,Word立即会将修改结果放映出来,其中就包括立即对文档重新进行分页显示,这是通过Word的后台自动分页功能来实现的。在页面视图方式下本功能有助于用户随时了解页面的变化情况,但在普通视图方式下,由于屏幕并不直接显示页面的变化情况,且Word在打印预览及打印时会再次重新分页,本功能除了影响系统速度之外,基本上没有什么直接作用,故可取消Word的后台重新分页功能以加快运行系统速度,取消的步骤为:

1.执行“视图”菜单中的“普通视图”命令,切换至普通视图方式(如图30);

2.单击“工具”菜单中的“选项”命令(如图31);

3.从选项对话框中单击“常规”选项卡(如图32);

4.取消“后台重新分页”选项;

5.单击“确定”按钮。

此后,用户在页面视图方式下进行工作时,Word就不会再在后台重新分页,可在一定程度上提高系统性能。注意,此选项仅对普通视图方式有效,而对页面视图方式无效(即页面视图方式下后台重新分页此功能无法取消,这是由于页面视图方式本身的特点所决定的)。

五、字数统计插入技巧

写完一篇文章后,都希望了解一下它的字数。Word为我们提供“字数统计”这个小而实用的功能。但是,我们仅仅了解文档的字数是不够的,有时还需要将这些资料插入文档,便于以后自己管理。对此,很多朋友都是看了“字数统计”之后,再手工输入到文档中,但如果文档做了修改,就得重新统计,很不方便。我们可以自己做:

1.将光标移到需要加入字数统计的地方。

2.手工输入有关统计字符的提示信息,如“本篇文档的总字数为”。

3.执行Word“插入”菜单的“域”命令,打开“域”对话框。

4.在“域”对话框的“类别”列表中选择“文档信息”选项。

5.在“域名”列表框中选择“NumWords”(如图33)。

6.单击“域”对话框的“选项”按钮,打开域“选项”设置框选择域结果显示的格式(如图34):

7.单击[添加到域]按钮,将所选择的格式添加到域中。

8.连续单击两次“确定”按钮,关闭所有对话框。

此时,当前光标处就会显示出“本篇文档的总字数为:XXX”的字样。执行上述操作后,即使对文档进行修改也不必担心,只要将光标移到域代码上,将其变为灰色后,按下[F9]键,Word就会自动更新该域,显示出修改后的总字数。另外,还可以执行Word“工具”菜单中“选项”命令,在“打印”选项卡中选中“更新域”选项,这样Word在每次打印前都会自动更新文档中的域,非常方便。

如果想统计每一篇文档中的信息,再这样一篇一篇地插入域是很麻烦的。可以直接打开Word的通用模式板(MicrosoftOffice\Templates\Normal.dot),将有关字数统计的域插入该文件即可。

六、自动恢复技巧

当你使用Word2000编辑文档时,如果突然发生了停电、电脑死锁或程序停止响应,以致你不得不在没有保存对Word文档修改的情况下,重新启动电脑和Word2000,奇迹发生了——所有在发生故障时处于打开状态的文档此时都显示出来。这就是用了Word2000的“自动恢复”功能的结果。

(一)启用“自动恢复”功能

要在发生故障时让Word自动恢复正在编辑的文档,必须先期启用Word的自动恢复功能,步骤如下:

1.单击“工具”菜单中的“选项”命令,系统弹出“选项”对话框(如图35)。

2.单击“保存”选项卡,选中“自动保存时间间隔”复选框,在“分钟”框中,输入时间间隔,以确定Word保存文档的频繁程度。依多数用户之经验,自动保存时间间隔以5~15分钟为宜。实际上,在默认情况下Word已自动启用了自动恢复功能,并以10分钟为自动保存时间间隔(如图36)。

如果你同时选中了“允许后台保存”复选框,则Word将用后台方式自动保存文档,以便在保存文档的同时,你能够继续进行编辑工作。

(二)自动恢复“自动保存”文档

在断电或类似问题发生之后,要自动恢复“自动保存”的文档,步骤如下:

1.重新启动Word,则所有在发生故障时处于打开状态的文档都会自动显示出来。

2.单击“文件”菜单中的“另存为”命令,系统弹出“另存为”对话框。在“文件名”框中,键入或选定原有文档的文件名,单击[保存]按钮。如有提示信息出现,询问是否要替换原有文档时,请单击[是]按钮,否则请单击[否]按钮,重新命名文档。注意,在退出Word时,所有未保存的自动恢复文件都将自动被删除。

(三)手动打开自动恢复文件

如果在你重新启动Word2000后,自动恢复文件没有自动打开,则你可以手动将其打开,步骤如下:

1.单击“文件”中的“打开”按钮,系统弹出“打开”对话框。

2.找到包含恢复文件的文件夹,默认情况下,Word2000把自动恢复文件保存在“C:\Windows\Application Data\Microsoft\Word”文件夹中。如果你使用的是Windows NT4.0或其后续版本的操作系统,或者你的电脑上有不止一个活动用户配置文件,则自动恢复文件将保存在“C:\Windows\Profiles\用户名\Application Data\Microsoft\Word”文件夹中。在“文件类型”下拉列表框中,单击“所有文件”。每个自动恢复文件都命名为“‘自动恢复’保存〈原文件名〉”,并以.wbk作为其扩展名(在未出故障前,自动恢复文件以.asd为扩展名)。单击需要的自动恢复文件,单击“打开”按钮。

3.单击“文件”中的“保存”按钮,系统弹出“另存为”对话框,在“文件名”框中键入或选中已经存在的文件名,单击“保存”按钮。当有提示信息询问是否覆盖原有文档时,请单击[是]按钮,否则请单击[否]按钮,重新命名文档。

(四)无法找到恢复文件原因

虽然已启用了Word2000的自动恢复功能,却没有能够找到恢复文件,可能的原因如下:

1.电脑尚未自动保存恢复文件。

2.在未进行保存的情况下关闭了恢复文件。

3.可能删除了恢复文件,恢复文件的扩展名为.wbk。

4.文档可能是主控文档,Word能为单独的子文档创建恢复文件,但无法为主控文档创建恢复文件。

5.正在使用“Visual Basic编辑器(VBE)”修改宏。“自动恢复”功能只为在当前时段所修改的文档创建恢复文件。如果在Word中打开文档后,只在VBE中进行了修改,那么Word将不会认为该文档发生了更改。

最后强调一点,就是“自动恢复”并不等同于正常的文档保存,在使用Word编辑完成文档后,千万不要忘记使用“保存”命令,对文档进行保存操作,否则后悔莫及!

七、文档实用技巧

(一)快速定位

在对中文Word文档进行修改时,一旦遇到文档篇幅较长而无法一次修改完毕,当再次打开该文档进行修改时,可以按下Shift+F5组合键实现快速定位,即可实现在中文Word2000文档中迅速找到上次关闭时插入点所在的位置。

(二)用词典进行翻译

在编辑文档时,常会遇到一些生词难以弄懂,这时你求助于Word的汉英-英汉词典,即可在Word中进行动态互译了。使用的方法是:

1.从“工具”菜单中选择“语言”,然后单击“词典”命令,也可按Alt+Shift+F7组合键启动词典,这时出现“词典”对话框(如图37)。

2.键入要查阅的内容,你可查阅英文单词或词组的中文解释或是中文字词对应的英文单词;

3.单击“插入”按钮,可以将互译的单词插入到文本中,单击“翻译”按钮,可以在“替换为翻译”列表框内显示该词的含义、多种解释及词性等;

4.在“查阅”列表框内单击其中单词,右边会自动显出相应的翻译结果。

(三)文档动态效果的实现

在Word2000文档中使用动态文字能使文档更为生动,增强文档的视觉效果。为文字添加动态效果的方法是:

1.选定要添加动态效果的文字;

2.单击“格式”菜单中的“字体”项打开字体对话框,然后单击“动态效果”选项框(如图38)。

3.在动态效果“框中单击所需效果(如赤水情深、礼花绽放、七彩霓虹、闪烁背景等),然后单击“确定”按钮即可。若要取消动态效果,可单击“动态效果”框中的“无”选项。

(四)Word中“替换字体”功能的实现

Word专门向广大用户提供了一项非常实用的“替换字体”功能,它允许用户将文档中所包含的、本计算机内没有安装的字体转换成计算机内某种相似的字体,从而解决了因不同计算机上安装的字体不同而造成的Word文档兼容性问题,具体实现办法如下:

1.单击“文件”菜单的“打开”命令,将包含有无效字体(即本计算机没有安装的字体)的文档调入内存,此时文档中那些无效字体将显示为系统默认的宋体;

2.单击“工具”菜单的“选项”命令,系统弹出“选项”对话框;

3.在“选项”对话框中单击“兼容性”标签(如图39)。

4.单击“替换字体”按钮,若该文档中不存在无效字体,则系统就会弹出“Word不需要进行字体替换,文档中的所有字体都是有效的”的提示,否则将会弹出“替换字体”对话框,要求用户进行字体替换工作:

5.“替换字体”对话框的“文档所缺字体”框中将显示出所有本篇文档中使用了,而该计算机上又没有安装的字体,并将同时显示出Word缺省的替换字体(系统缺省的替换字体一般多为宋体);

6.从“文档所缺字体”框中选择某种无效的字体(如“微软简楷体”);

7.单击“替换字体”下拉框,从本计算机上所有已安装的字体中选择某种用以替换“微软简楷体”的字体,如“楷体”,这样即可令Word用“楷体”来代替“微软简楷体”进行显示及打印;

8.采用同样方法将本篇文档中无效的字体都替换为相似的字体。

(五)为文档设置密码

设置密码的方法:

1.单击“文件”菜单的“另存为”菜单项,打开“另存为”对话框;

2.在“文件”框中输入欲赋予文档的新文件名;

3.单击“选项”按钮,打开有“保存”选项卡的“保存”对话框(如图40);

4.往“打开权限密码”文本框中输入密码。密码区分大小写,并且最多只能有15个字符,这些字符可以是字母、数字或符号。每输入一个密码字符,文本框内就会显示一个*号(如图41);

5.单击“确定”按钮,打开“确认密码”对话框,往“请再键入一遍打开权限密码”框中再输入一遍密码,以确保无误;

6.单击“确定”按钮返回“另存为”对话框;

7.单击“保存”按钮保存文件。

八、提速技巧

(一)自动编写摘要

Word2000的自动编写摘要功能可以自动概括文档要点,生成文档摘要。创建摘要的方法是:

1.单击“工具”菜单中的“自动编写摘要”命令,将弹出“自动编写摘要”对话框的“摘要类型”(如图42);

2.在四种摘要文档顶端分别输入摘要的文字,再在“相当于原长的百分比”框中键入或选择摘要的详细程度,之后点击“确定”,摘要内容即被按选择的显示方式显示出来。

(二)快速排列图形

在一篇文档中要使图形与文字之间排列得整齐、美观,可能需要费一番工夫,这时我们可以应用以下技巧:先按“Shift”键并依次单击想对齐的每一个图形。然后单击绘图工具条上的“绘图”按钮,选取弹出菜单中的“对齐或分布”选项,选择一种对齐或分布的方式。

(三)快速插入公式

在一个公式较多的中文Word2000文档中进行公式编辑时,不但每次都需要调入“公式编辑器”,而且影响了“公式编辑器”的运行速度。为了解决这个麻烦,可以在插入一个公式之前,首先建立一个新的临时文档,然后在该临时文档中用“公式编辑器”编辑公式,然后将编辑好的公式复制到剪贴板中,接著在“窗口”下选择原来文档,将公式粘贴到需要的位置即可。当需要再一次插入公式时,通过选择窗口直接切换到临时文档中进行编辑,然后再按照上述方法进行编辑。

(四)隐藏图形加速屏幕滚动

如果觉得屏幕滚动得太慢,则按如下方法操作:

1.在页面视图中单击“工具”菜单中的“选项”命令,然后单击“视图”选项卡(如图43);

2.选中“图片框”复选框,可隐藏以嵌入方法插入的图片,Word2000将只显示大样而不显示具体图片。

清除“图形”复选框上的选中标记,可以隐藏以浮动方式导入的图片(位于图形层并根据需要精确地放置在页面上的、还可置于文字和其他对象之前或之后的图片)、用绘图工具创建的对象,如自选图形等。

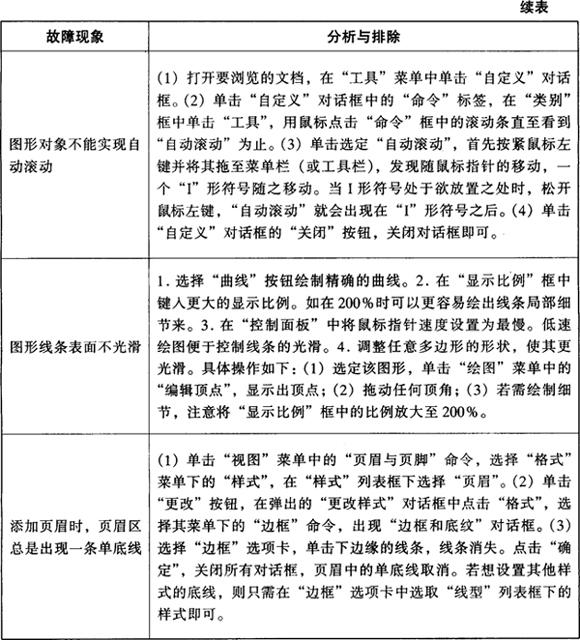
九、WORD常见故障及排除

随便看

 

离鸟网收录3541549条中英文词条,其功能与新华字典、现代汉语词典、牛津高阶英汉词典等各类中英文词典类似,基本涵盖了全部常用中英文字词句的读音、释义及用法,是语言学习和写作的有利工具。

 

Copyright © 2004-2024 vtrois.com All Rights Reserved
更新时间:2026/4/19 12:13:25