网站首页  词典首页


请输入您要查询的字词:

 

字词 改进的各种碳酸法清净流程
类别 中英文字词句释义及详细解析
释义 改进的各种碳酸法清净流程

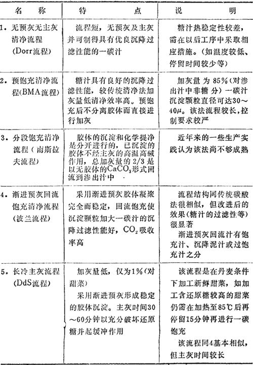
国内外的碳酸法改进流程有许多种,图4-2为其中主要的几种,并已应用于生产。表4-1为这些流程特点的简要说明。

流程1:无预灰、无主灰清净流程(Dorr流程)

各种流程的特点见表4-1。

表4-1 各种流程的特点

随便看

 

离鸟网收录3541549条中英文词条,其功能与新华字典、现代汉语词典、牛津高阶英汉词典等各类中英文词典类似,基本涵盖了全部常用中英文字词句的读音、释义及用法,是语言学习和写作的有利工具。

 

Copyright © 2004-2024 vtrois.com All Rights Reserved
更新时间:2026/4/18 0:10:59