打浆与纸张性质的关系
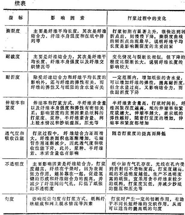
控制打浆操作,可以给予纸料以各种不同的性质,以适应各种纸张的质量要求,并使其具有良好的组织和匀度,以及必要的物理性质。 100%化学木浆的纸料,在打浆过程中各项指标的变化如图10—1—4所示。100%稻草浆的纸料,在打浆过程中各项指标的变化如图10—1—5所示。 1—纤维结合力 2—裂断长 3—耐折度 4—撕裂度 5—平均纤维长度 6—吸收性 7—透气度 8—收缩率 9—紧度 1—纤维结合力 2—裂断长 3—耐折度 4—撕裂度 5—平均纤维长度 6—透气度 从图10—1—4和图10—1—5可以看出,打浆对化学木浆和稻草浆的成纸性质影响曲线基本相似,这说明打浆对纤维的作用有一共同规律。 从图中也可以看出,随著打浆的进行,纤维结合力不断增长,而平均纤维长度不断下降,并且在打浆初期,纤维结合力的上升和纤维长度的下降是以较快的速度发展著的。至于后期,两者速度均逐渐减慢,由于在打浆过程中两者发展的速度不同,因而对纸张性质各自产生不同程度的影响。 打浆对纸张物理性质的影响规律如表10—1—4所示。 表10—1—4   |