网站首页  词典首页


请输入您要查询的字词:

 

字词 圆柱螺旋弹簧的技术条件
类别 中英文字词句释义及详细解析
释义 圆柱螺旋弹簧的技术条件

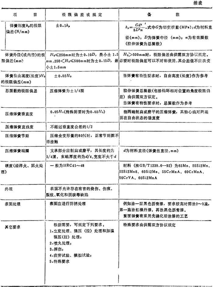
有关国家标准目录见表4.13-13。根据标准摘录的冷卷和热卷圆柱螺旋弹簧的技术条件分别见表4.13-14和4.13-15。

表4.13-13 弹簧技术条件国家标准目录

注:本标准适于弹簧丝(材料)直径d≥0.5mm的圆截面的弹簧,d<0.5mm的技术条件见GB1973.1-89“小型圆柱螺旋弹簧技术条件”。

表4.13-15 热卷圆柱螺旋(压缩、拉伸)弹簧技术条件(摘自GB1239.4-89)

随便看

 

离鸟网收录3541549条中英文词条,其功能与新华字典、现代汉语词典、牛津高阶英汉词典等各类中英文词典类似,基本涵盖了全部常用中英文字词句的读音、释义及用法,是语言学习和写作的有利工具。

 

Copyright © 2004-2024 vtrois.com All Rights Reserved
更新时间:2026/4/18 8:13:22