网站首页  词典首页


请输入您要查询的字词:

 

字词 卵巢恶性肿瘤
类别 中英文字词句释义及详细解析
释义 卵巢恶性肿瘤

〔西医诊断标准〕

一、临床诊断

(一)症伏

1.下腹部不适,髂窝部充胀下坠:卵巢癌病人常有腹部不定部位的不适感。

2.腹部肿块:腹部肿块为最常见的症状。当早期腹部肿块不大时,患者不易察觉,常因其他妇科检查被发现。

3.疼痛:肿瘤若向周围组织浸润或压迫神经,可引起腹痛、腰痛或下肢疼痛。

4.月经紊乱及内分泌症状:恶性卵巢肿瘤若严重破坏双侧卵巢组织时,可引起月经紊乱或闭经。具有内分泌功能的卵巢肿瘤,由于发病年龄不同,可引起性早熟、月经紊乱、不孕、绝经后出血等,甚至表现为男性化。

5.压迫症状:肿瘤及巨量腹水可引起压迫症状,如压迫横膈可引起呼吸困难,心慌,压迫盆腔静脉,可出现下肢浮肿。

6.恶病质:晚期表现消瘦、严重贫血等恶病质现象。

(二)体征

若盆腔及全身检查发现下述体征应高度疑有卵巢癌的可能。

1.肿块为实性或半实性;

2.肿块为双侧;

3.肿块表面高低不平,有结节状突起;

4.肿物有粘连或固定不动;

5.伴腹水或胸水,尤其是血性腹水;

6.肿瘤生长迅速;

7.腹股沟、腋下或锁骨上可触及肿大的淋巴结。

二、辅助诊断

1.B型超声检查:能测知肿块的大小、部位及形态,又可提示肿瘤的性质,囊性或实性,并能鉴别卵巢肿瘤、腹水和结核性包裹积液。其临床诊断符合率>90%,但直径<1~2cm的实性肿瘤不易测出。

2.CT检查:可清晰显示肿块的图像,恶性肿瘤者,轮廓不规则,向周围浸润或伴腹水,尤其对盆腔肿块合并肠梗阻的诊断特别有价值。CT还能清楚显示肝、肺结节及腹膜后淋巴结转移。

3.腹腔镜检查:可直接看到肿块的大体情况,并可对整个盆、腹腔进行观察,又可窥视横膈部位,在可疑部位进行多点活检,并抽吸腹腔液进行细胞学检查,用以确定诊断及术后监护。

4.细胞学检查:阴道脱落细胞涂片找癌细胞以诊断卵巢恶性肿瘤,阳性率不高,诊断价值不大。腹水或腹腔冲洗液找癌细胞对Ⅰ期患者,进一步确定临床分期及选择治疗方案有意义,并可用于随访观察疗效。

5.肿瘤标志物:近年发现卵巢恶性肿瘤的相关抗原,能制造和释放激素及酶等多种产物,这些产物可通过免疫、生化等方法测出,称为肿瘤标志物,用于提高诊断率。常用的有❶ 抗原标志物;
❷ 激素标志物;
❸ 酶标志物。

三、病理诊断

组织学证实为恶性卵巢肿瘤。

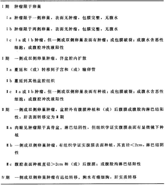
四、临床分期

现采用FIGO制订的统一标准,根据临床、手术和病理来分期,用以估计预后和比较疗效。FIGO(1985年)修订的临床分期为

表7 原发性卵巢恶性肿瘤的分期(FIGO,1985)

〔鉴别诊断〕

1.卵巢良性肿瘤与恶性肿瘤的鉴别

表8 卵巢良性肿瘤和恶性肿瘤的鉴别

2.子宫内膜异位症:盆腔子宫内膜异位症形成的粘连性肿块及直肠子宫陷凹结节与卵巢恶性肿瘤很难鉴别。前者常有进行性痛经、月经过多、经前不规则阴道流血等。试用孕激素治疗也可辅助鉴别,B超检查,腹腔镜检查是有效的辅助诊断方法,有时需剖腹探查才能确诊。

3.盆腔结缔组织炎:该病有时与卵巢恶性肿瘤不易区分。前者可有流产或产后感染病史,表现为发热,下腹痛,妇科检查附件有水肿、压痛、片状肿块达盆壁。用抗生素后症状缓解,块物缩小。若治疗后块物不消甚或增大,应考虑为卵巢恶性肿瘤。B超显象可鉴别。

4.结核性腹膜炎:常合并腹水,盆、腹腔内粘连性肿块形成,极似有恶变的卵巢肿瘤。前者多发生于年轻、不孕妇女,多有肺结核病史,全身症状有消瘦、乏力、低热、盗汗、食欲不振、月经稀少或闭经。妇科检查时,肿块位置较高,形状不规则,界限不清,固定不动。叩诊时鼓音和浊音分界不清。B型超声显象、X线肠胃检查多可协助诊断,必要时行剖腹探查确诊。

5.生殖道以外的肿瘤:卵巢恶性肿瘤需与腹膜后肿瘤、直肠或乙状结肠癌等鉴别。腹膜后肿瘤固定不动,位置低者使子宫或直肠移位,肠癌多有典型消化道症状。B超显象、钡剂灌肠、静脉肾盂造影等有助于鉴别。

6.转移性卵巢肿瘤:与原发性卵巢恶性肿瘤不易鉴别。若在附件区扪及双侧性、中等大、肾形、活动的实性肿块,应疑为转移性卵巢肿瘤。若患者有消化道症状,有消化道癌、乳癌病史,诊断基本可成立。但多数病例没有原发肿瘤的阳性病史。

〔中医辨证分型要点〕

一、气滞血瘀

少腹包块,坚硬不移,疼痛拒按,小腹坠胀不舒,面色晦暗,肌肤甲错,形体消瘦,神疲乏力,纳呆食少,二便不畅。舌青紫或淡青紫,边有瘀斑、瘀点,脉沉细弱或涩。

二、气虚痰凝

腹部肿块,按之不坚,推揉不散,脘腹胀满,胸闷恶心,身倦乏力,食少便溏,或面虚浮肿。舌淡青紫,苔薄白或白腻,脉沉滑。

三、湿热瘀毒

少腹肿块,质地坚硬,固定不移,疼痛拒按,腹胀腹满,或阴道出血淋漓不断,甚伴腹水,口干、口苦不欲饮,大便干燥,小便短赤。舌质暗红,苔黄厚腻,脉弦滑或滑数。

〔治疗〕

目前,治疗恶性卵巢肿瘤,原则是以手术为主,加用化疗、放疗或中医药的综合治疗。

一、中医分型治疗

中医药是综合治疗手段之一,而且越来越被人们所重视。它可以解决手术、放疗及化疗难以解决的问题。如有的病人失去了手术机会,手术不能将瘤体切净,或术后复发转移,放化疗毒副作用大,病人不能耐受等。对这类患者用中药治疗,可以减轻症状,延长生存期,提高生活质量。

1.气滞血瘀

治法:行气活血,软坚消症。

方药:行气化瘀消症汤。

当归15g 三棱15g 莪术15g 郁金10g 乌药10g 青皮10g 龙葵30g 生牡蛎30g(先下) 水蛭15g 干蟾10g 生黄芪15g。

2.气虚痰凝

治法:健脾益气,化痰散结。

方药:四君子汤加减。

黄芪40g 党参15g 白术15g 茯苓20g 绞股蓝40g 薏苡仁40g 夏枯草30g 猫爪草20g 山慈姑10g 清半夏15g 牡蛎粉30g。

3.湿热瘀毒

治法:清热利湿,解毒散结。

方药:清热利湿解毒汤。

半枝莲30g 龙葵30g 白花蛇舌草30g 白英30g 川楝子12g 车前草30g 土茯苓30g 瞿麦15g 败酱草30g 鳖甲30g 大腹皮10g 水蛭10g。

上述三个证型,均可参照以下加减:腹水多者,加水红花子20g,抽葫芦20g,龙葵30g;腹胀甚者,加木香15g,槟榔20g,大腹皮10g,枳实15g;腹块坚硬者,加土鳖虫15g,穿山甲15g,莪术20g,水蛭15g,虻虫10g,桃仁10g;阴虚者,加生地20g,熟地20g,山茱萸15g,丹皮15g,女贞子20g,旱莲草20g,龟板15g;毒热甚者,加败酱草25g,龙胆草15g,苦参15g,蒲公英15g。

二、手术治疗

1.术中注意事项

手术起关键作用,尤其是首次手术更重要。一经疑为恶性肿瘤,即应尽早剖腹探查。术中注意以下几点:

(1)先吸取腹水或腹腔冲洗液作细胞学检查;

(2)全面探查盆、腹腔,包括横膈、肝、脾、消化道、腹膜后各组淋巴结及内生殖器等;

(3)对可疑病灶及容易发生转移的部位多处取材作组织学检查;

(4)对晚期病例,应放弃过去只作剖腹探查及活组织检查的观点,尽量争取手术治疗;

(5)根据探查结果,决定肿瘤分期及手术范围。

2.手术范围

(1)Ⅰ a、Ⅰ b期应作全子宫及双侧附件切除术。Ⅰ c期及其以上同时行大网膜切除术。

(2)Ⅱ期及其以上患者,行肿瘤细胞减灭术。即尽量切除原发灶及转移灶,使肿瘤残余灶直径在1.5~2cm以下,必要时切除部分肠曲,行结肠造瘘、切除胆囊或脾等。现多主张同时常规行腹膜后淋巴结清扫术。

(3)对符合下列条件的年轻早期患者可考虑保留对侧卵巢,但仍需十分慎重:
❶ 临床Ⅰ a期,肿瘤分化好;
❷ 肿瘤为交界性或低度恶性;
❸ 术中剖视对侧卵巢未发现肿瘤;
❹ 术后有条件严密随访。

三、化学药物治疗

化疗是目前被广泛采用的主要辅助疗法。因卵巢恶性肿瘤对化疗较敏感,即使已广泛转移也能取得一定疗效。既可用于预防复发,也可用于手术未能全部切除者。已无法施行手术的晚期患者,化疗可使肿瘤缩小,为以后手术创造条件。常用的化疗药物有烷化剂,如苯丙氨酸氮芥、苯丁酸氮芥、环磷酰胺和塞替派等,客观有效率为40%~50%。尚有3种新药疗效已肯定,即六甲嘧胺、顺铂及阿霉素。上述药物可以单用或联合应用,其中以顺铂最为推崇。近年多趋向于联合应用化疗,因其疗效较单一用药为佳,但必须注意联合化疗副反应可能较重。

1.术前化疗:术前化疗多用1~2疗程。当瘤体缩小,病人一般状态改善,即可手术。

2.术后化疗:可用于早期病人术后预防复发转移,或晚期病人手术后进一步杀灭残存的瘤细胞。晚期病人一般需用6~12个疗程。

3.姑息化疗:用于不宜手术的晚期病人,可延长寿命和改善病人的一般状况。

4.腔内化疗:用于早期病人,腹水和小的腹腔内残余种植癌灶。其优点在于药物可直接作用于肿瘤,局部浓度明显高于血浆浓度,副反应较全身用药为轻。近年来腹腔内大剂量化疗已成为治疗卵巢癌的主要给药途径之一。

5.化疗方案

(1)单一药物化疗见表9

表9 卵巢癌的单一化疗

(2)联合药物化疗

(2)联合药物化疗见表10

表10 卵巢癌的联合化疗

(3)腹腔内注射化疗 将顺铂100mg/m2置于生理盐水2000ml中,缓慢滴人腹腔,保留4小时后排出,同时行静脉水化,使每小时尿量达150ml,静脉滴注硫代硫酸钠4g/m2,以保护骨髓干细胞及减轻肾毒性反应。每3周重复疗程。通常应用6~8疗程化疗后,应行二次探查,目的在于判断治疗效果,早期发现复发。二次探查对估价化疗的效应及指导以后的治疗有价值。

四、放射治疗

放疗是综合治疗卵巢癌的手段之一。可使瘤体缩小,改善临床症状,为其他治疗创造条件。因肿瘤组织类型不同,对放疗敏感性亦不同。如无性细胞瘤对放疗最敏感,颗粒细胞瘤中度敏感,上皮性癌也有一定敏感性。

1.外照射:适用于残余病灶直径<2cm,无腹水,无肝、肾转移。照射范围包括全腹及盆腔。肝、肾区应加保护。主要用60Co或直线加速器。盆腔放射量40~50Gy(4000~5000rad),上腹部20~30Gy(2000~3000rad),疗程30~40日。

2.内照射:适用于:
❶ 早期病例术中肿瘤破裂,肿瘤侵犯包膜与邻近组织粘连,腹水或腹腔冲洗液阳性;
❷ 晚期病例肿瘤已基本切净,残余灶直径<2cm。常用32P,剂量一般为370~555MB9(10~15mCi),置于300~500ml生理盐水中,缓慢注入腹腔,32P注完后,嘱患者多转动身体,以便于32P能均匀分布在腹腔内。腹腔内有粘连时禁用。

五、其他疗法

1.中药治疗放化疗后的副反应见“子宫颈癌”。

2.针灸治疗参见“子宫内膜癌”一节。

六、中成药

1.乌龙注射液:肌肉注射。每次4ml,每日2次。抗癌止痛。适用于癌症疼痛者。

2.平消片:口服。每次4片,每日2次。行气活血,解毒散结。适用于各类肿瘤。

3.平瘤丸:口服。每次1丸,每日2次。清热解毒,化瘀止血。适用于寒热持平的各类肿瘤。

4.化症丸:口服。每次1丸,每日2次。活血化瘀,软坚消症。适用于血瘀型肿瘤患者。

5.化瘤丸:口服。每次1丸、每日2次。健脾补肾,温阳解毒。适用于虚寒型晚期卵巢癌及各种肿瘤。

6.消瘤丸:口服。每次1丸,每日2次。清热解毒,软坚散结。适用于实热型各种肿瘤。

七、单方验方

1.虫10g,桃仁10g,大黄6g,酒水各半,煎取半杯顿服。

2.麝香0.6g,血竭6g,牛胆30g,共为细末,装成胶囊,每次1粒,日服2次。

3.斑蝥1个,鸡蛋1~2个,将斑蝥去头足,压成面,调入鸡蛋中蒸成蛋羹服,每日1个,连服1个月。如有尿频、尿急、尿痛、血尿症状,停服,并可服绿豆汤或茶叶水解毒。应用斑蝥必须肝肾功能正常。

八、食疗

1.莱菔子皂刺粥:莱菔子(炒)30g,皂角刺30g,粳米50g。将上三味加水1000ml,煮成稀粥,分早晚两次服,每日1剂。适用于气滞血瘀者。

2.龙珠砂糖茶:龙葵子15g,麦饭石30g,红糖适量。将上2味加水1000ml,煎20分钟后取汁,加红糖适量代茶饮,日服1剂,可连服。抗卵巢肿瘤,适用于脾虚型。

3.葵花楂肉:葵花托盘60g,山楂30g,瘦猪肉60g。将葵花托盘洗净加水1000ml,水煎20分钟取汁,放山楂、瘦猪肉煮烂服食,每日1剂。抗卵巢肿瘤。

4.天葵子茶:天葵子60g,加水1000ml煮汁代茶饮,可长期饮用。防护化疗反应。

5.乌贼白果:乌贼肉60g,白果10枚。上2味放入砂锅中加水500ml,煮熟加佐料服食,日1次。用于卵巢肿瘤术后,帮助伤口愈合抗感染。

〔现代研究〕

1.近年来,国外学者通过对紫杉醇的临床研究证实,其对难治性卵巢癌有较好的疗效。1995年我国学者孙燕、张和平等,用中国医学科学院药物研究所从我国红豆杉的树干、树皮及针叶中提取的紫杉醇进行了临床试用。单药治疗所选病人大多为一般状况较好,首次治疗的晚期患者,有效率为40%(6/15)。与顺铂联合化疗所选病人大多为已经化疗、放疗后的晚期患者,有效率为60%(9/15)。紫杉醇的临床应用,为治疗卵巢晚期癌开辟了新途径。

2.中药、针灸抗肿瘤研究,参见“子宫颈癌”,“子宫内膜癌”。

随便看

 

离鸟网收录3541549条中英文词条,其功能与新华字典、现代汉语词典、牛津高阶英汉词典等各类中英文词典类似,基本涵盖了全部常用中英文字词句的读音、释义及用法,是语言学习和写作的有利工具。

 

Copyright © 2004-2024 vtrois.com All Rights Reserved
更新时间:2026/4/21 0:01:55