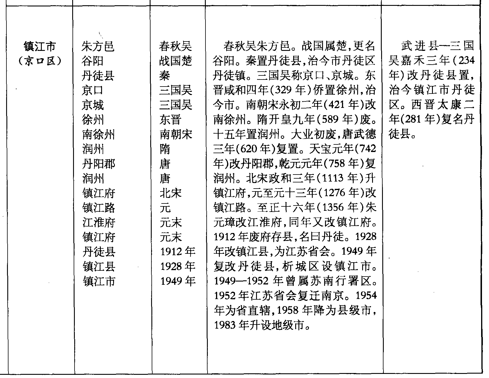
镇江市(京口区)朱方邑
谷阳
丹徒县
京口
京城
徐州
南徐州
润州
丹阳郡
润州
镇江府
镇江路
江淮府
镇江府
丹徒县
镇江县
镇江市
镇江市(京口区)
朱方邑
谷阳
丹徒县
京口
京城
徐州
南徐州
润州
丹阳郡
润州
镇江府
镇江路
江淮府
镇江府
丹徒县
镇江县
镇江市
春秋吴
战国楚
秦
三国吴
三国吴
东晋
南朝宋
隋
唐
唐
北宋
元
元末
元末
1912年
1928年
1949年
春秋吴朱方邑。战国属楚,更名谷阳。秦置丹徒县,治今市丹徒区丹徒镇。三国吴称京口、京城。东晋咸和四年(329年)侨置徐州,治今市。南朝宋永初二年(421年)改南徐州。隋开皇九年(589年)废。十五年置润州。大业初废,唐武德三年(620年)复置。天宝元年(742年)改丹阳郡,乾元元年(758年)复润州。北宋政和三年(1113年)升镇江府,元至元十三年(1276年)改镇江路。至正十六年(1356年)朱元璋改江淮府,同年又改镇江府。1912年废府存县,名日丹徒。1928年改镇江县,为江苏省会。1949年复改丹徒县,析城区设镇江市。1949—1952年曾属苏南行署区。1952年江苏省会复迁南京。1954年为省直辖,1958年降为县级市,1983年升设地级市。
武进县—三国吴嘉禾三年(234年)改丹徒县置,治今镇江市丹徒区。西晋太康二年(281年)复名丹徒县。
