典型注射模CAD/CAM系统的模块组成与功能
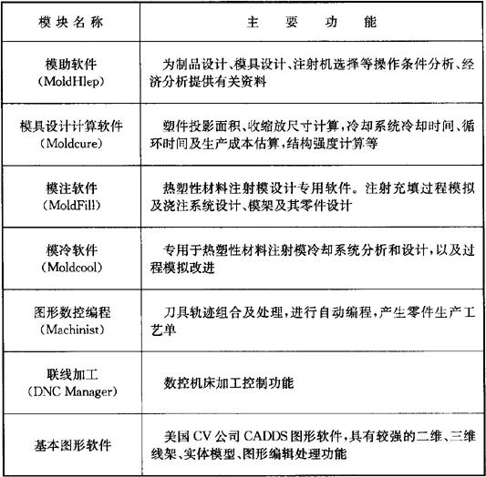
(一)Molddesign软件 Molddesign软件由美国Computer Vision公司提供硬件环境,是该公司的CADDS4000系列和Designer V-X CAD/CAM系统。支持软件为CADDS图形软件。 软件的组成模块及功能见表2.3-1。 表2.3-1 Molddesign软件系统功能模块  (二)A.E.C塑料模CAD/CAM软件 A.E.C塑料模CAD/CAM软件是由美国Application Engineering Corporation公司提供,硬件环境为SUN工作站、HP工作站、DEC工作站或IBM-PC,操作系统为UNIX,支撑软件CADDS,主要用于塑件设计、模具设计和模具制造。软件的组成模块功能如表2.3-2。 表2.3-2 A.E.C塑料模CAD/CAM系统组成及功能  (三)C-MOLD注射模分析软件 C-MOLD注射模分析软件是美国Advanced CAE Technology Inc(AC公司)研制,运行的硬件环境:DEX VAX、HP9000、IBM RS6000、Sun等工作站及PC386等微机。软件的组成如表2.3-3所示。 表2.3-3 C-MOLD注射模分析软件组成及功能  (四)其他软件 除上述软件外,还有很多商品化注射模设计与制造软件,其中著名的如表2.3-4所示。 表2.3-4 其他著名注射模CAD/CAM软件  |