网站首页  词典首页


请输入您要查询的字词:

 

字词 关于修订《中国保监会行政许可事项实施规程》有关内容的通知
类别 中英文字词句释义及详细解析
释义 关于修订《中国保监会行政许可事项实施规程》有关内容的通知

各保监局,各保险公司,机关各部门:

自2004年7月7日《中国保监会行政许可事项实施规程》(以下简称《规程》)公布施行以来,中国保监会新公布的规章对于其中部分行政许可事项的相关内容作出了新的规定,中国保监会新制定的规范性文件对于其中部分行政许可事项的相关内容作出了具体规定。为方便广大行政许可申请人查阅行政许可申请的有关信息,规范实施行政许可,中国保监会根据上述规定对《规程》进行了修订,修订所涉行政许可事项的具体内容见附表。

本通知自公布之日起执行。

附表:《中国保监会行政许可事项实施规程》(2005年修订所涉行政许可事项)

二〇〇五年三月二十八日

中国保监会行政许可事项实施规程(2005年修订所涉行政许可事项)

一、保险机构

三、保险经营

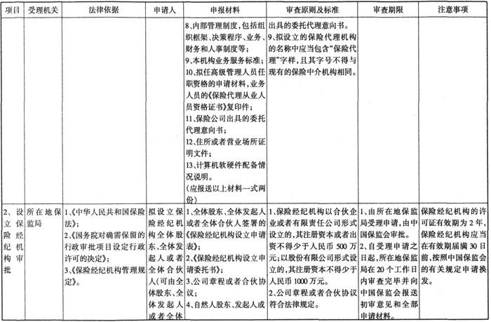
四、保险中介

随便看

 

离鸟网收录3541549条中英文词条,其功能与新华字典、现代汉语词典、牛津高阶英汉词典等各类中英文词典类似,基本涵盖了全部常用中英文字词句的读音、释义及用法,是语言学习和写作的有利工具。

 

Copyright © 2004-2024 vtrois.com All Rights Reserved
更新时间:2026/4/17 17:26:53