网站首页  词典首页


请输入您要查询的字词:

 

字词 使用与检修
类别 中英文字词句释义及详细解析
释义 使用与检修

工会办公室的硬件主要有电脑、传真机、复印机、录音机、扩音机、照相机、摄像机、碎纸机、投影仪、幻灯机、刻录机、扫描仪等等。这里介绍最普遍的硬件选购、操作技能及简单的维修与故障排除知识。

一、传真机

(一)传真机的选购

1.传真机的分类。

传真机按价格高低可分为高、中、低三档。传真机都具有三项基本功能:复印、发信、收信。而扫描与记录是实现以上功能的手段。可以说,采用的扫描方式与记录幅面(纸张)的大小以及所能实现的附加功能基本上决定了传真机的价格。

每台传真机都具有基本功能,如果没有太多的功能要求,选择一般的、价格相对来说低廉的传真机就完全能满足工会办公的工作需求了。

2.传真机的工作原理。

传真机要工作,不外乎要实现扫描与记录。传真机的扫描方式有电荷耦合扫描和接触式图像扫描两种,接触式图像扫描方式传真效果更好。传真机的记录方式也分为感热纸记录方式和普通纸记录方式两种。目前大多数传真机都采用感热纸(专用传真纸,装在传真机机内)记录方式,优点是费用低,缺点是文件保存时间不长(如想更长时间保存接收到的传真内容,应将其复印一下)。采用普通纸记录方式(纸装在机外面,可以是复印纸,也可以是书写纸等),普遍采用激光静电复印方式,所以成本稍高,但文件可长期保存,对纸的要求不高。

3.参考四项技术指标。

(1)扫描密度,又称分辨率。三种档次的传真机水平扫描密度的国际标准为8像素点/mm。垂直方向的扫描密度则可分为标准3.85线/mm,精细7.7线/mm、超精细15.4线/mm(中、高档传真机具有此功能)。无超精细功能的传真机在复印或发送时,对细小文字、复杂图像的处理不完全。

(2)有效记录幅面。也就是纸的大小,一般可分为A4(宽210mm)和B4(宽252mm)。有效记录幅面为A4的,其有效扫描宽度为216mm;有效记录幅面为B4的,其有效扫描宽度为256mm(有的还可对A3/280mm幅面的文件进行扫描)。同等功能条件下,B4幅面的传真机往往比A4幅面的价格高许多。

(3)发送时间。是指发送1页国际标准样张需要多长时间,一般在6秒至45秒之间。最快为6秒,在9秒以下的为高档传真机。

(4)灰度级别。即图像亮度层次、黑白对比变化的技术指标,越高效果越好。对于经常需要对图像信息进行传真和复印的工会办公室来说,采用电荷耦合扫描方式的传真机应为首选,而且灰度级别不能低于64。

4.应注意的其他事项。

一般来说,工会办公室收发的传真以文字为主,选择中低档、功能普通的传真机完全能适应工作要求,如果想选择一台更好的、功能更多的传真机,则还要考虑以下事项。

(1)是否具有自动切纸功能。拥有该功能不必每次复印或收信后都去撕纸,适用于业务量大的工会办公室。但售价在2000元以下的传真机一般都不具备此功能。

(2)是否有自动送纸器。有自动送纸器可省去一页页放纸的麻烦,只需将原稿码整齐,放入自动送纸器,传真机便可自动搓纸,自动分页复印或发送。使用自动送纸器后,少的可放5页原稿,多的可一次性放30页原稿。

(3)是否具有存储发送及接收功能。在发送传真时,如果线路出现故障,可从发送中断的页开始重新拨号并发送。在接收传真时,如记录纸用完、发信方还在发信时,传真机会把接收到的信息存储在内存中,当重新装上记录纸后,它会自动把存储的内容打印出来,这样可免去发信方重新发送的麻烦,节省时间和费用。

此外还有在产生误码时,会自动要求对方重新发送,直到文件清晰无误为止的功能、转移呼叫、应答录音、免提通话、定时发送、缩位拨号、查询等等功能,工会办公室可根据实际需要考虑选择。

5.进行检测。

看完样品在确定要选购的传真机型号后,进行现场检测还是十分必要的。检测可通过以下步骤进行:

(1)看外观。在选购时,不但要注意造型、外形尺寸,仔细检查外壳是否有碰伤、划伤的痕迹也很必要。看有无生产厂家的出厂编号以及现信息产业部颁发的进网标志序号,也能确定是不是正规产品。

(2)复印试机。首先看文字是否清晰,有电荷耦合扫描方式的要复印一张图,看复印出的图像层次是否丰富、逼真。其次要检查传真机的功能,如具有自动送纸器的传真机在放置多页原稿复印时,不应同时送两张原稿,用薄纸(如一般稿件)复印不应起皱、原稿不要走斜;能自动切纸的,要看切纸刀是否锋利。传真机的其余功能,最好是让商家对照说明书上所列的各项功能操作演示一遍。第三,了解其机械性能,工作时复印机的噪声小说明机械性能好。

(3)收发信试机。由商家配合进行收发传真试验,检查收发信是否能正常结束、收信时所得到的文件副本有无误码、发信时收信方收到的传真件是否清晰无误码,同时还要注意观察在收发信过程中,传真机是否降低速度。

(4)应对照说明书看提供的附件是否齐全。

购买传真机应到具有维修能力并能提供配件的规模大、信誉好的商店购买,并要开好发票。这样售后服务一般都有保证。国产传真机适合国情、维修方便,选购时不应排斥。

(二)传真机使用应注意的事项

1.忌把传真机安装在有震动和不稳固的地方以及冷、暖吹风机附近。

2.忌将传真机放在潮湿、灰尘多的环境,应放在阴凉处,避免阳光直射和热辐射。

3.忌与噪声大的机器例如空调、打字机等共用一个插座,以免干扰传真机接收和发送信件的质量,最好用单独的插座。

4.忌发送和复印纸张过厚的文件以及被弄湿的文件。

5.忌让文件上的回型针和钉书钉等坚硬物随著文件进入传真机,发送前应除去。

6.忌在闪电、雷雨时使用传真机,并且应拔去电源及电话线,以免雷击造成传真机损坏。

7.忌让水或化学液体流入传真机,否则会损坏电路及器件。

8.忌用一般的抹布擦洗传真机,应经常使用柔软的干布清洁机器,机器内只能用干净的布或镜头纸清洁,切忌直接用手或不干净的布、纸去擦。

9.忌让记录纸长期暴露在阳光或紫外线下,否则记录纸会逐渐褪色,造成复印或接收的文件不清晰。

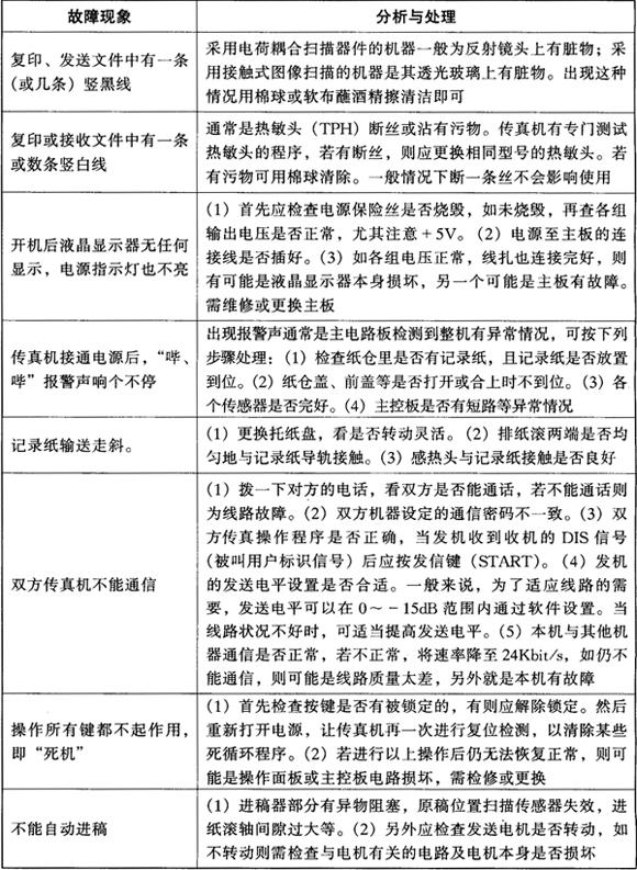
(三)传真机故障与分析检修

二、复印机

(一)复印机的选购

复印机是工会办公室必备的办公设备,在购买复印机之前明确几个问题。

首先是复印量的大小。复印机的价格主要取决于复印速度的高低,而选购哪种复印速度的机器,又是由复印量来决定的。

其次是对复印功能的要求。如工作中经常要进行双面复印复印,则最好选用有双面功能的复印机;如需要对原稿进行单向缩放,则需选购数字式复印机。

第三是要看售后服务。要选择售后服务有保障的机器,尽可能到复印机专营店购买复印机。

第四是价格。不同品牌复印机价格的比较一定要在同样复印速度的机器之间进行。

第五是要选用环保型复印机。通过选用可重复利用及无污染的材质,保证了复印机在报废以后,不会对环境产生污染。通过采用节电、节粉等节能技术,采用充电辊、转分带等新技术,使复印机在工作过程中产生的臭氧等有害气体、粉尘微粒、噪音都降低到了极低的程度,使工会办公环境更加安宁与清新。

(二)要使用纯正的复印机零配件消耗材料

使用假墨粉、假载体等非纯正零配件耗材,因其电性能指标达不到规定的技术要求,致使复印机检测数值不准,造成复印机复印过程控制的紊乱,从而大大提高了复印机的故障率,缩短了复印机的使用寿命,有些甚至会直接造成复印机零配件的损坏。使用假粉,会造成飞粉、底灰大、缩短载体使用寿命等故障,由于它产生的废粉率高,实际的复印量不及真粉的2/3,因此,在经济上也并不合算。所以,一定要使用纯正的复印机零配件消耗材料,不要贪图便宜造成更大的损失。

(三)数字复印机

数字复印机是通过激光扫描、数字化图像处理技术成像的,它既是一台复印设备,又可作为输入/输出设备与计算机以及其他办公自动化(OA)设备联机使用,或成为网络的终端。数字复印机以其输出的高速度、卓越的图像质量、功能的多样化(复印、传真、网络打印等)、高可靠性及可升级的设计系统,成为工会办公自动化的好帮手。

由于数字复印机采用了数字图像处理技术,使其可以进行复杂的图文编辑,大大提高了复印机的生产能力、复印质量,降低了使用中的故障率,其主要优点在于:

(1)一次扫描,多次复印。数字复印机只需对原稿进行一次扫描,便可一次复印达999次之多。因减少了扫描次数,所以减少了扫描器的磨损及噪音,同时减少了卡纸的机会。

(2)整洁、清晰的复印质量。文稿,图片/文稿,图片,复印稿,低密度稿,浅色稿等五项模式功能、256级灰色浓度、400DPI的分辨率,充分保证了复印品的整洁、清新。

(3)电子分页。一次复印,分页可达999份。

(4)先进的环保系统设计。无废粉、低臭氧、自动关机节能,图像自动旋转,减少废纸的产生。

(5)强大的图像编辑功能。自动缩放、单向缩放、自动启动、双面复印、组合复印、重叠复印、图像旋转、黑白反转、25%-400%缩放倍率。

(6)可升级为A3幅面3秒高速激光传真机,可以直接传送书本、杂志、钉装文件,甚至可以直接传送三维稿件。

(7)可升级为20张/分——45张/分的高速A3幅面双面激光打印机,解析度高达600DPI。不仅可以直接与计算机连接,也可与电脑网络连接,成为高速激光网络打印机。同时,经扫描到内存的原稿,可以经过电脑编辑后,以400DPI的清晰度进行多达999份的打印。

(四)复印机故障与分析检修

三、录音机

(一)录音机的选购

1.明确需要什么样的录音设备。

录音设备包括录音机、话筒、磁带及其他辅助设备。录音机主要有盘式、盒式等。盘式录音机一般用于专业录音,如电台、公安局等单位使用。盒式机具有体积小、重量轻、操作简单、携带方便、不易弄脏和损坏磁带、价格便宜等优点,广受欢迎。盒式录音机常见的有四种:(1)单声道录音机。只能录、放音,一般用于语言录音和学习外语。(2)单声道收录机。除能录、放音外,还可以收听广播节目。(3)立体声收录机。一般装有左右对称的高、低音扬声器四只,最适用于欣赏和录制音乐节目。收音部分灵敏度高,选择性好,能收听调频立体声广播。(4)微型盒式录音机。又叫采访机,体积小、重量轻,携带方便。

一般来说,在大型会议室、礼堂都安装有专门的录音系统,整个设备比较复杂需由专业人员操作,不是一个工会办公室就能做好的事情,在此不再赘述。工会办公室需要的只是以上的四种小型的录音机或录音笔,具体需要哪一种或哪几种,可再进一步选择。

2.盒式录音机的主要性能指标。

盒式录音机的主要性能指标有:(1)带速误差。盒式录音机的标准带速,国际上统一为4.76厘米/秒,带速误差是实际带速与标准值之差,用百分比来表示。带速过快,放出的声音频率偏高;带速变慢,放出的声音频率偏低。都会导致声音失真。一般录音机带速允许误差为3%,高级录音机则为1%以下。(2)失真度。失真大,音质就差。一般是输入的录音信号过大,而前级录音放大器的动态范围有限。一般录音机的失真度要求在0.3%~1%之间,高级录音机则在0.3%以下。(3)信噪比。衡量录放噪声大小的指标,一般录音机的信噪比要求45分贝,高级录音机则要求50分贝以上。另外还有抖晃率、频率响应等性能指标,在选购时一并注意。

3.试机步骤。

试机应从三方面去考察:首先是考察外观,要看外形是否美观、中意;其次是考察机械性能。(1)操作时各按键灵活、准确;(2)在正常走带、倒带、快进时,走带系统的机械摩擦和振动的声音极小,磁带的卷绕平整;(3)磁带盒装卸方便,不发生带门关不死或难打开的现象。第三是考察音响效果。(1)打开匣门,按下录音键,使磁头伸出,仔细观察磁头表面是否圆滑;(2)用试听带放音,听喇叭的质量如何,并调节音量、音调旋钮,看其是否控制灵敏,若有失控、间断或跳变现象,说明质量不好;(3)进行试录。录一段音乐,放一下听听,感觉录得如何,再抹一下,听听抹音是否干净,如还有“吱吱”的叫声,说明抹音效果差。

(二)录音机的日常维护及保养

1.日常维护。

(1)使用录音机前,应仔细阅读使用说明书,严格按程序操作。在使用过程中,如果要转换功能,应先按下停止键(STOP),然后再按其他键;(2)机内没有磁带或磁带没有误访抹片时,不要用强力按录音键(REC),以免损坏机件;(3)使用完毕后,要拔去交流电电源,并使各键复位;使用电池要注意正负极不要放反,长时间不用要把电池取出;(4)使用录音机自带的喇叭时,音量不要长时间开到最大,使用外接喇叭时,要注意录音机的负载阻抗,如超过负载,会烧坏主板;(5)使用一段时间后,要进行清洁、去磁、加油等。

2.保养。

(1)清洁。录音机应该经常保持清洁,防止灰尘进入。在擦拭录音机时,要用软布轻轻擦。在擦拭磁头(按下“放音键PLAY”)或其他机内部件时,用细小的木棒或竹签包上棉球蘸少许无水酒精,轻轻擦拭。当然也可以用专用的清洗带对磁头进行清洁。注意,使用交流电时要切断电源。(2)去磁。将消磁器尖端靠近磁头,慢慢地上下移动4-5次,然后慢慢离开磁头。(3)加油。对录音机的一般传动部分,可滴注1~2滴钟表润滑油(如没有,可用缝纫机油);在金属与塑料的滑动部分可涂上少许硅油。在加油时,一定要注意不要将油溅到橡胶带上,否则会打滑。可用医用注射器来加油。

(三)几种常见情况下的语言录音技巧

1.室外录音。

进行室外录音,防风罩是绝对不能少的,一般来说,各种场合下都可以使用带防风罩的传声器。有的时候用了防风罩还不够,需要用多层尼龙布将话筒包扎起来进行录音。室外录音首先考虑的是语言的清晰度,尽量减少不必要的噪声,话筒的位置一般离口10厘米左右,而且话筒要背对风源,因为很微弱的风声,都有可能造成像打雷一样的轰轰声。

2.室内的讲话录音。

在一个混响时间较长的室内,要想获得录音成功,必须善于选择场地。可用拍手测试混响时间,然后确定录音场地。如,录语言的室内,声音应该很快地减弱,但又不能太快,以致使声音变钝和变哑,而且一定要没有回声跟在后面颤动,一般在房间的四个角找点。如果找不到满意的录音场地,就要想办法利用一些东西来改变录音环境。有窗帘的,可靠近窗帘录音;在外界噪音不太大的情况下,可以打开窗户和门,话筒也应相应地靠近采访对象。

3.座谈会录音。

如果是一个十几人的座谈会录音,可找一个比较干燥的房间,用全向传声器直立放在中间。对传声器位置的要求并不严格,这样,无论是谁发言,是哪个位置的声音,录下来都能达到一定的效果。如果人较多,又不便坐在一起的,也可以采用多布置一些话筒,除了发言者的话筒开启外,其他话筒尽量拉小,甚至关闭。这样也能取得好的效果。

4.高噪音环境下的语言录音。

在非常嘈杂的车间、人来人往的车站或商店,要录某个人的讲话,这时的喧闹声比需要录的讲话声大得多。怎么办呢?在这种情况下,应该用心型传声器(单方向)来录(常用的采访话筒一般都是这类的),它有鉴别功能,可抑制无用的声音。如果环境混响时间太长,要获得清晰度,就得尽可能缩短发言人与传声器之间的距离。

5.讲演录音。

不论是在礼堂的讲台上,还是在教室里,放置好传声器是录好讲演的关键。既要讲演者声音清晰,又要有礼堂的混响。当讲演者喜欢来回走动时,最好用两个传声器,放在讲台上形成相接触的90度交角。这样,无论在讲台上什么位置都可以获得良好的录音效果。

6.大会录音。

大会实况录音就是把大会的现场实况记录下来,用于剪接后播放或者作为资料保存。大会活动一般场面很大,人物多,时间长。一般采取一次性录音,用纪实的方法把会场的声音都记录下来。通常要多用几只话筒,给每位发言者都配备一只,尽量谁讲话开谁的话筒。

(四)一般故障及排除

四、照相机

照相机是会议、活动的真实记录,是工会办公室必不可少的助手。许多单位的办公室都有专门的人员负责摄影。

(一)照相机及胶卷的选购

1.照相机的种类与基本构造。

根据组成形式来分可分为:专业照相机、傻瓜机(免对焦和校对快门的全自动相机)、数码相机等;根据相机的存储介质分为:135胶卷相机、120胶卷相机、使用胶片的大型座机,还用现在流行的数码照相机等;根据相机的品牌来分:理光、佳能、美能达、尼康、索尼、东芝、凤凰、三星等。

一般照相机的构造:

(1)镜头。照相机最重要的部分,镜头是照相机的眼睛。由若干片透镜组成,有固定式和活动式两种,都安装在机身的前端。(2)光圈。控制进光量由页片组成的可调节的圆孔。光圈数与进光量成反比。(3)快门。控制光圈开合、曝光时间的按钮。其速度用秒计算,如1/125、1/500秒等,速度越快,进光量越少。快门每调快一档,进光量就减少一半。照相机一般还有B门和T门,它们是用来拍摄一秒以上慢速度时用的(需要用三脚架),当按下B门时,快门打开,抬起手来后快门关闭;T门是按一下则开,在按一下关闭。这两个快门只有在夜间或较暗的环境下拍摄才用;(4)取景器。用来选取景物和调整构图,它和镜头的视角是一致的,不同的是一个反射到眼睛,一个则反射到感光片上,在这里看到的一般都能拍到底片上;(5)调焦器。它的作用是使被摄物通过镜头,在胶卷上结成清晰的像点。根据被摄物的远近,调整镜头与感光片之间的距离,来获取清晰的图像。如果调焦不准,拍出来的照片就模糊不清。(6)拔片部分:用来卷动胶卷的装置;(7)机身。用来装各种部件的箱状壳体,本身是一个暗箱;(8)自拍部分:实现照相机自动拍摄功能的装置;(9)闪光灯:光线较暗,拍摄需补光时,可用它来补充光源不足;除以上所介绍的部件外,还有其他附件如相机带(携带相机)、三脚架、快门线、摄影包、相机滤镜、反光伞、遮光罩等。

2.照相机选购指南。

照相机种类繁多,为了满足工会办公工作需要,并且从目前市场上彩色胶片的供应情况和冲洗扩印的设备情况来看,最好选购135调焦或傻瓜相机。调焦相机拍摄效果好,但操作比较复杂;傻瓜相机操作简便,但超过一定的距离,拍摄出的照片就模糊不清了。

那么如何检验挑选相机?(1)看其外表工艺,要求无变形无划痕,漆层无脱落,晃动时无异常响声。(2)检查镜头。首先打开后盖,将快门速度调至B门,再把照相机对著明亮的光线,用手按下B门不要松开,这时照相机的镜头就可以看得非常清楚。如果镜头上有气泡、划痕、霉斑、裂纹等,说明该机镜头有质量问题。然后,再用一张白的薄一些的纸,平放在照相机放置胶卷的平面位置上,打开B门,对著明亮的光线旋动调焦环,此时,远处景物的倒影可以在白纸上显现出来。仔细观察倒影,其清晰度越高,说明镜头质量越好;(3)打开照相机后盖,启动B门后,旋转光圈旋钮,看光圈的页片是否同步运动,并注意页片是否完好,光圈旋钮的转动是否灵活;(4)由高速到低速检查快门,感觉一下快门开合的速度是否越来越慢,检查快门速度各级的曝光时间长短的差别,是否有规律;(5)打开后盖,观察B门是否按下开,抬手合;观察T门是否按一次开,再按一次合;(6)检查自拍的启动和持续时间是否正常。(7)检查取景器是否清洁明亮,检查测距、调焦,测调焦的最近距离与∞距离,看其刻度与目测距离是否大体一致;(8)轻按相机后背的压片板,试试弹簧力量是否均匀,特别注意压片板、导片小滚轮,有无毛刺,以防划伤底片;(9)检查测光走片倒片、计数器、闪光连接等是否正常。

3.选购彩色胶卷指南。

选购彩色胶卷时要点如下:(1)考虑价位。富士、柯达等进口胶卷一般价位高一些,乐凯等国产胶卷价位低一些;(2)考虑拍摄的张数。现今市面上的135胶卷长度不同,可以拍摄12、18、24、36张,120和大型胶片等都有各种不同的张数,考虑到胶卷不一次用完会受温度、湿度等因素影响,容易受潮影响拍摄效果,因此在选用胶卷的时候要根据实际需要来选购;(3)考虑胶卷的感光度。一般情况下的拍摄选用100度的彩色胶卷就可以了,但在拍摄运动中的景物或拍摄日出、黎明、傍晚甚至夜色时,最好用200度、400度甚至更高感光度的胶卷;(4)考虑照片扩放。如果是集体合影,需要将照片放很大最好用120胶卷拍摄,因为其底片面积大,放大效果要好一些。

使用彩色胶卷应注意:(1)装卸胶卷应尽量在暗处进行,避免阳光直射;(2)胶卷照完后应尽快冲洗,以免受潮、跑光、发霉;(3)胶卷不要在相机里时间过长,尽量在短时间里照完。

(二)照相机的保存与维护

1.照相机长期不用应将机身与皮套分开,存放在通风、干燥、阴凉的地方;

2.存放前必须用绒布擦净照相机外表,手指不能碰摸镜片及反光镜,只能用吹气刷轻轻吹去镜头表面灰尘及反光镜上的灰尘;

3.最好将相机和防潮剂放入密封袋中或放入防潮箱中,把相机电池卸下另放;

4.相机勿放在潮湿环境,勿用酸、碱性溶剂擦相机;

5.不要将相机放在汽车后备箱之类温度高的地方;

6.相机禁止冲击或振动。

(三)相机故障排除

注意:照相机属精密仪器,如有故障一定要送交经厂家特许的专业维修部门修理,切勿自行拆卸。

附:进口照相机的中文名

CANON佳能 FUJI富士 KODAK柯达

KONICA柯尼卡 MINOLTA美能达 MAMIYA马米亚

NIKON尼康 OLYMPUS奥林巴斯 RICOH理光

SAMSUNG三星 YASHCA雅西卡

随便看

 

离鸟网收录3541549条中英文词条,其功能与新华字典、现代汉语词典、牛津高阶英汉词典等各类中英文词典类似,基本涵盖了全部常用中英文字词句的读音、释义及用法,是语言学习和写作的有利工具。

 

Copyright © 2004-2024 vtrois.com All Rights Reserved
更新时间:2026/4/18 22:58:59