网站首页  词典首页


请输入您要查询的字词:

 

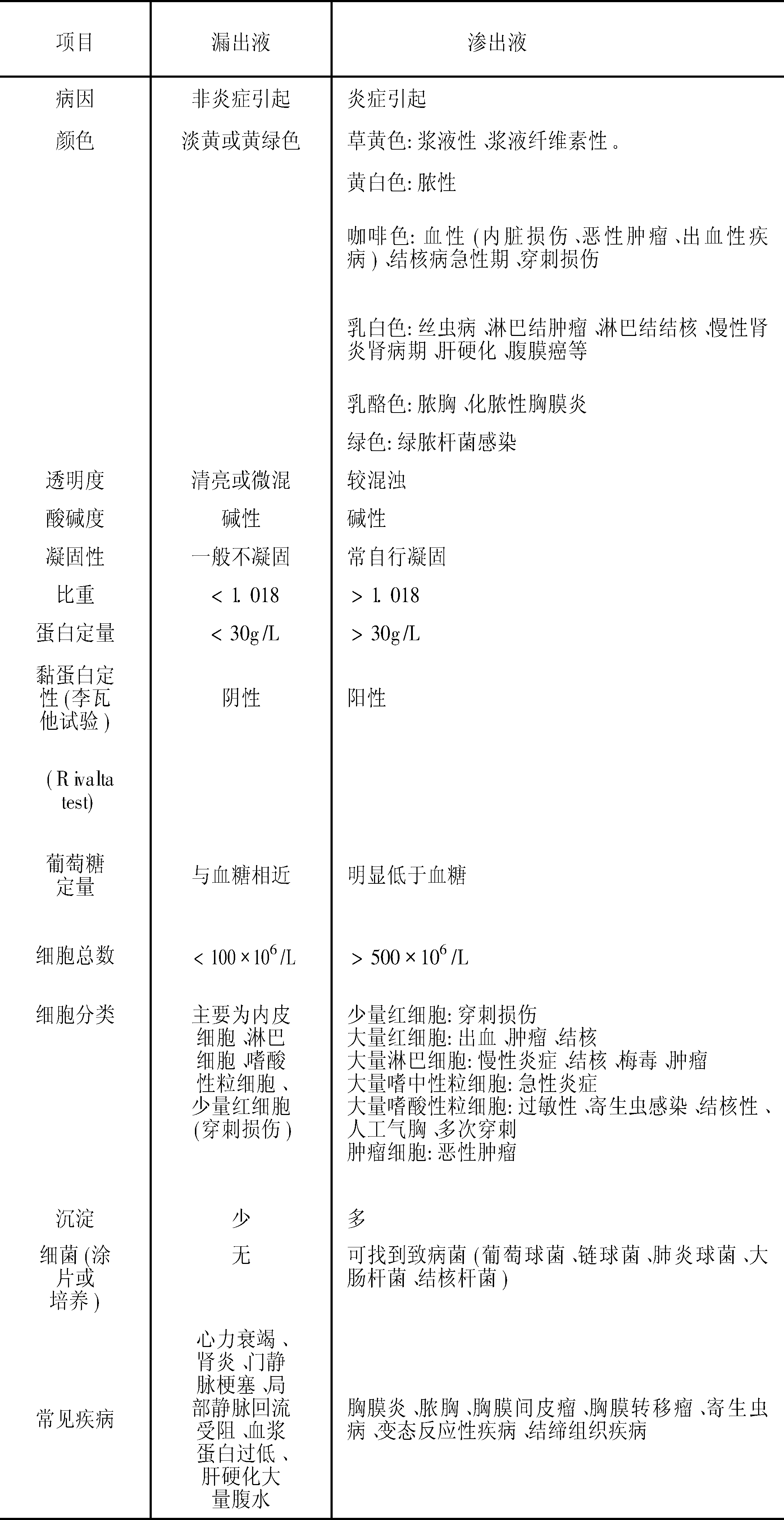
字词 漏出液和渗出液鉴别
类别 中英文字词句释义及详细解析
释义
漏出液和渗出液鉴别

漏出液和渗出液鉴别transudate and exudate identification

明确浆膜腔积液的性质,对临床诊断和治疗有重要参考价值,一般采用物理学和生化学检查的方法,即可确定(见下表)。

漏出液和渗出液鉴别

☚ 渗出液   浆膜黏蛋白试验 ☛
00009689
随便看

 

离鸟网收录3541549条中英文词条,其功能与新华字典、现代汉语词典、牛津高阶英汉词典等各类中英文词典类似,基本涵盖了全部常用中英文字词句的读音、释义及用法,是语言学习和写作的有利工具。

 

Copyright © 2004-2024 vtrois.com All Rights Reserved
更新时间:2026/4/21 16:55:55