附表1 北宋前期中央机构表 
附表2 北宋元丰新制中央机构及其长贰表 
附表3 两宋诸殿学士等职名表 
注:此表据《文献通考·职官》8、《职官分纪》卷15、《古今合璧事类·后集》卷56、《皇朝编年纲目备要》卷28、《宋会要辑稿·帝系》8之57、《宋大诏令集》卷164、《庆元条法事类》卷4、《宋会要辑稿·职官》7之1至21《学士》等制成。附表4 路建置一览表 
注:此表据《玉海》卷18、《宋史·地理志》、《元丰九域志》卷1至卷9、《宋会要辑稿·方域》5之10至44、王文楚《北宋诸路转运司的治所》(刊《文史》第28辑)等制成。附表5 路监司官一览表 
续上表 
附表6 州府军监长贰官一览表 
续上表 
附表7 县长贰官一览表 
附表8 北宋前期文臣京朝官迁转官阶表 
续上表 
注:此表据《长编》卷435庚午条注文、《宋史·职官志》9《文臣京朝官至三师叙迁之制》、《宋会要辑稿·职官》56之2、 《宋史·选举志》4等制成。并参俞宗宪《宋代职官品阶制度研究》刊《文史》第21辑,及(日本)梅原郁《宋代官僚制度研究 》第一章《宋代的文阶》。附表9 元丰寄禄官易旧官表 
附表10 文臣京朝官寄禄官分左、右沿革表 
续上表 
续上表 
注:此表据《宋会要辑稿·职官》56之17、19、21、27,《皇宋十朝纲要》卷21乙酉,《玉海》卷119《元丰新定官制》,《建炎以来系年要录》卷85乙丑、戊戌、己亥,《宋史·孝宗纪》2等制作。附表11 选人七阶名称变化表① 
注:① 此表据《石林燕语》卷3,《云麓漫钞》卷4,《建炎以来系年要录》卷51丁卯,《宋史·选举志》4,《宋大诏令集》卷164《改将仕郎等御笔手诏》,《宋史·孝宗纪》2制成。 ② 《建炎以来系年要录》卷179,绍兴二十八年五月甲子:“诏将作、军器监胥长,自入役通及三十年,出职补将仕郎。”附表12 元丰前后两宋文官(朝官、京官、选人)寄禄官阶对照表 
注:此表据《宋史·职官志》9《元丰寄禄格》、《宋会要辑稿补编》页521等制成。附表13 宋前期武臣横行阶迁转表 
注:此表据《职官分记》卷44、《宋会要·职官》35之4《四方馆》、《宋史·职官志》6《东、西上閤门》及《长编》卷345等制成,并参照俞宗宪《宋代职官品阶制度研究》(刊《文史》第二十一期)。附表14 北宋前期诸司西班正使、副使阶表 
注:此表据《山堂先生群书考索·后集》卷21《官制门·武阶类》、《长编》卷218辛巳、《职官分纪》卷44《东、西班》等制作。附表15 诸司正使、副使易名对照表 
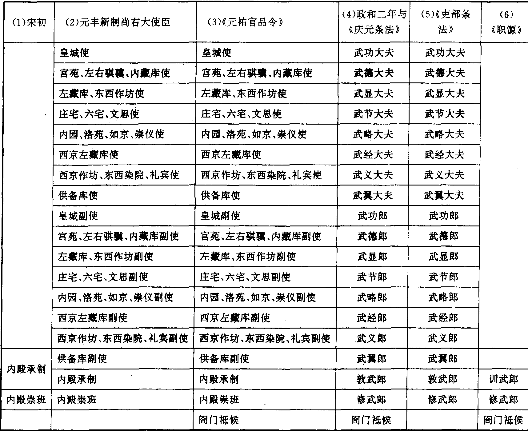
注:此表据《宋大诏令集》卷163《改武选官名诏》、《宋史·职官志》8《官品》中华点校本页4016制成。附表16 大使臣的不同称法表 
注:(1)据《云麓漫钞》卷4;(2)据《宋史·职官志》3《吏部尚书》;(3)据《职官分纪》卷44《横行、东西班、大小使臣》;(4)据《宋会要辑稿·职官》56之43,《庆元条法事类》卷4《官称》;(5)据《永乐大典》卷14629《吏部条法磨勘门·文武通用》;(6)据《职源·官称》制成。又,如诸司使、副使、大使臣并称,即此“大使臣”不包括诸使正使与副使。修武郎(内殿崇班以上)为升朝官。附表17 宋前期三班使臣、诸司使副迁转表 
注:此表据《宋大诏令集》卷163《改武选官名诏》、《古今合璧事类·后集》卷62《武阶》、《宋会要·职官》56之37、《宋会要·兵》14之11、《长编》卷245癸亥、《宋会要辑稿补编》页521等制成。附表18 政和、绍兴武官阶表续上表 
注:此表据《宋大诏令集》卷163《改武选官名诏》、《古今合璧事类·后集》卷62《武阶》、《宋会要·职官》56之37、《长编》卷245癸亥、《宋史·职官志》9《绍兴以后阶官·武阶》等制成。附表19 内侍阶官名称更动表 
注:(1) 内东头供奉官以下与班官无直接迁转联系。 (2) 此表据《宋大诏令集》卷163《改武选官名诏》,《宋会要辑稿·职官》36之1、5、13、25,《宋史·职官志》6《入内内侍省、内侍省》,《职官分纪》卷44《元丰八年诸两省内臣诸级》,《宋史·职官志》9《入内内侍省内臣叙迁之制》制成。附表20 宋代低级内侍官迁转阶官表 
注:此表据《宋会要辑稿·职官》36之1、5、13,《分纪》卷26,《宋史·职官志》9《入内内侍省、内侍省内臣叙迁之制》,《宋史·职官志》8《官品》制成。附表21 宋前期入内内侍省、内侍省宦官迁转官阶表 
注:此表据《宋会要辑稿·职官》52之24《诸使杂录》、《职官分纪》卷44、《长编》卷71己丑及《宋史·职官志》9《入内内侍省、内侍省内臣叙迁之制》、《宋会要辑稿·职官》36之13、25《内侍省》等制成。附表22 爵级与食邑、食实封表 
注:本表据《宋史·职官志》9《爵》、10《叙阶之法》,《玉海》卷134《景祐封国三等》、卷18《宋朝郡国名》,《朝野类要》卷 3《爵禄》,《却扫编》上,《春明退朝录》上,《玉堂杂记》卷2,《合璧后集》卷60《开国》、《国公》,《庆元条法事类》卷4《官品令》,《宋史·宗室》等制成。附表23 文臣封爵加食邑、食实封例示表(以周必大为例) 
续上表 
注:此表据《周文忠公全集》卷首《周文忠公年谱》,《玉海》卷134《景祐封国三等》,《宋史·职官志》9《爵》、10《叙阶之法》等制成。附表24 武臣封爵加食邑、食实封例示表(以岳飞为例) 
注:此表据《金佗稡编》卷6、7、8《行实编年》,《金佗续编》卷2,《宋史·孝宗纪》3,《宋史·宁宗纪》2,《建炎以来系年要录》卷141甲戌,以及龚延明《岳飞官衔系年与考释》(刊《岳飞研究》,浙江古籍出版社1988年版)等制成。附表25 外命妇名号表之一 
注:此表据《宋会要·帝系》8之1《公主》、《铁围山丛谈》卷1、《却扫编》卷上、《宋史·职官志》3《吏部·司封郎中》等制成。附表26 外命妇名号表之二 
注: ① 政和二年改制,“夫人”不分国与郡,但政和六年之后则分国夫人与郡夫人。表姑从之。封母,夫人需加“太”字,如国太夫人等,郡、县君为郡太君、县太君等。 ② 武臣依文臣相应官品,准此。 ③ “宜人”原为“室人”,政和三年改名。 ④ 表据《宋会要·仪制》10之28、《宋大诏令集》卷164《改命妇封号》、《朝野杂记》乙集卷14《官制》、《铁围山丛谈》卷1、《职源》等制成。附表27 北宋《嘉祐禄令》四十一等请给表——宋代俸禄表格之一 
续上表 
续上表 
续上表 
续上表 
续上表 
注:本表据《宋史·职官志》11《奉禄》、《宋会要·职官》57之1至7《俸禄》等制成。附表28 元丰改制后至北宋末文武寄禄官请受表——宋代俸禄表格之二 
续上表 
注:本表据《宋史·职官志》11《奉禄》制成。附表29 元丰新制至北宋末职事官职钱表——宋代俸禄表格之三 
续上表 
注:本表据《宋史·职官志》11《奉禄·职钱》制成。附表30 北宋文武内侍官禄粟十八等——宋代俸禄表格之四 
续上表 
注:本表据《宋史·职官志》11《奉禄》制成,并参《宋会要·职官》57之7、8。附表31 北宋《嘉祐禄令》差遣与带职添支钱表——宋代俸禄表格之五 
续上表 
续上表 
注:此表据《宋史·职官志》12《增给》,《宋会要·职官》57之8~15等制成,并参龚延明《宋史职官志补正》页614~618校正之。附表32 北宋前期给薪、炭、盐、纸等物之官员表——宋代俸禄表格之六 
注:本表据《宋史·职官志》12制成。附表33 北宋前期月给餐钱之官司与官吏表——宋代俸禄表格之七 
注:本表据《宋会要·职官》57之16制成。附表34 两宋文武官给元随傔人衣粮表——宋代俸禄表格之八 
注:本表据《宋史·职官志》11、12《元随傔人衣粮》,及《宋会要·职官》57之88《俸禄》制成。附表35 职名添支、贴职钱表——宋代俸禄表格之九 
注:本表据《宋史·职官志》12《增给》、《宋大诏令集》卷178《立学士至直阁以上贴职钱御笔 大观二年五月十三日》等制成。附表36 大观新定职名贴职钱、公使钱 ——宋代俸禄表格之十 

注:本表据《宋大诏令集》卷178《允户部尚书、详定一司敕令左肤乞立学士至直阁以上贴职钱御笔 大观二年五月十三日》制成。附表37 南宋俸禄总表——宋代俸禄表格之十一 
续上表 
续上表 
续上表 
续上表 
续上表 
注:本表据《文献通考·职官》19《中兴重修寄禄官》、《宋史·职官志》12《南渡重修寄禄官》、《宋会要·职官》57之73、74等制成。附表38 外任地方官职田十二等表——宋代俸禄表格之十二 
注:此表据《宋史·职官志》12《职田》制成,并参《文献通考·职官》19《职田》。附表39 天文官迁转官阶表 
注:(1) 元丰新制与南宋之制,均设判太史局官,以五官正判。 (2) 本表据《宋会要·职官》36之123、31之1、18之82及《庆元条法事类》卷4《职制 令》、《宋史·职官志》4《太史局》等制成。四十五种引用书目简称全称对照表 
续上表 
|