网站首页  词典首页


请输入您要查询的字词:

 

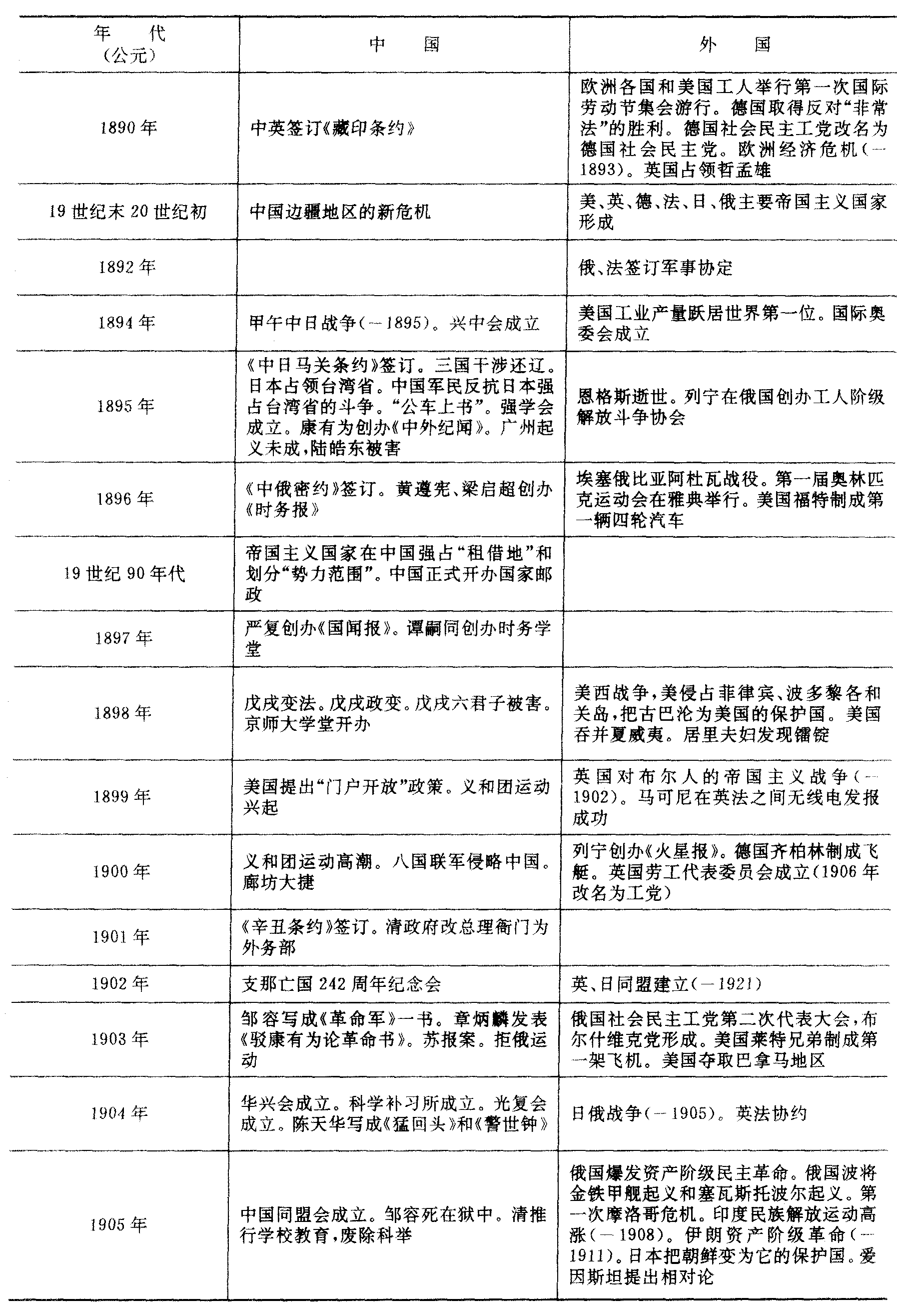
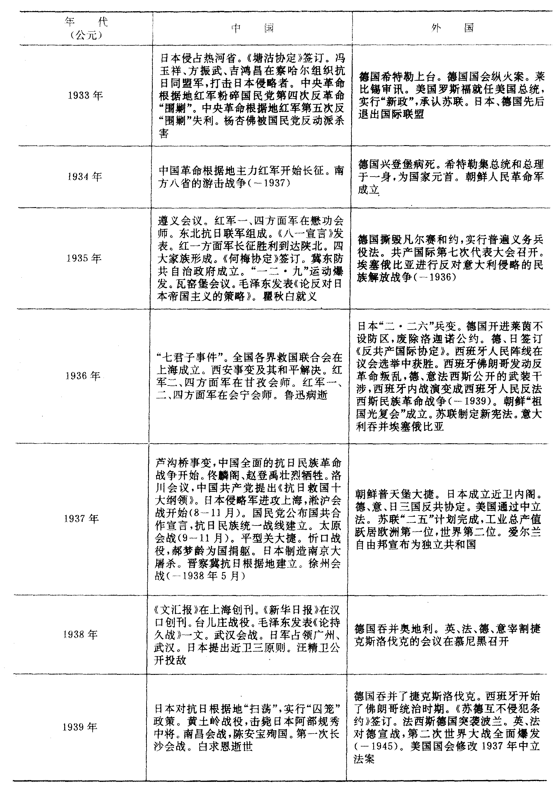
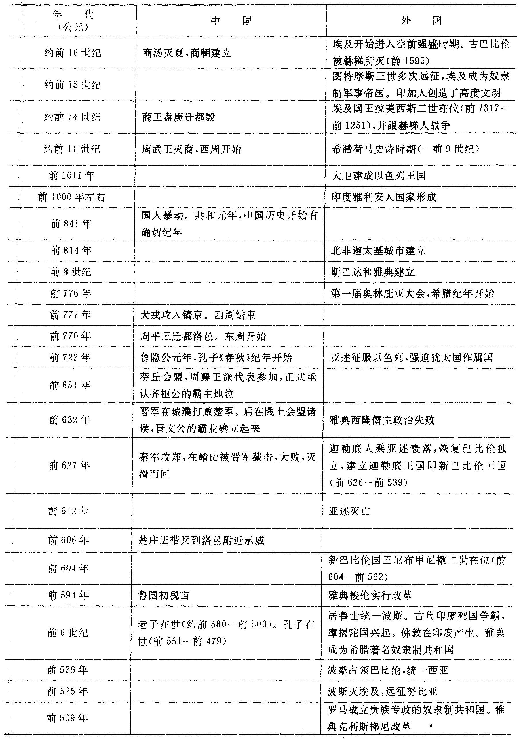
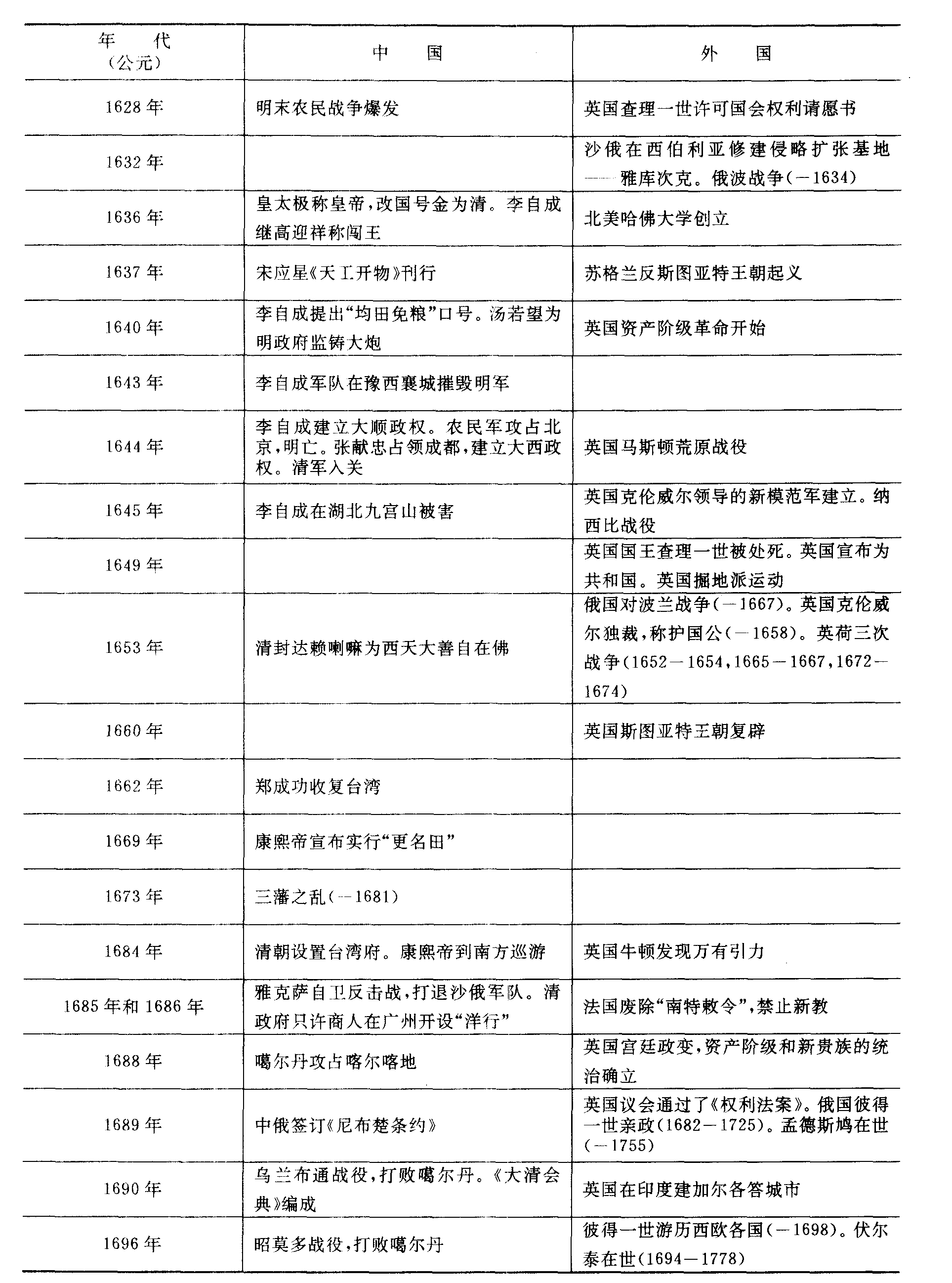
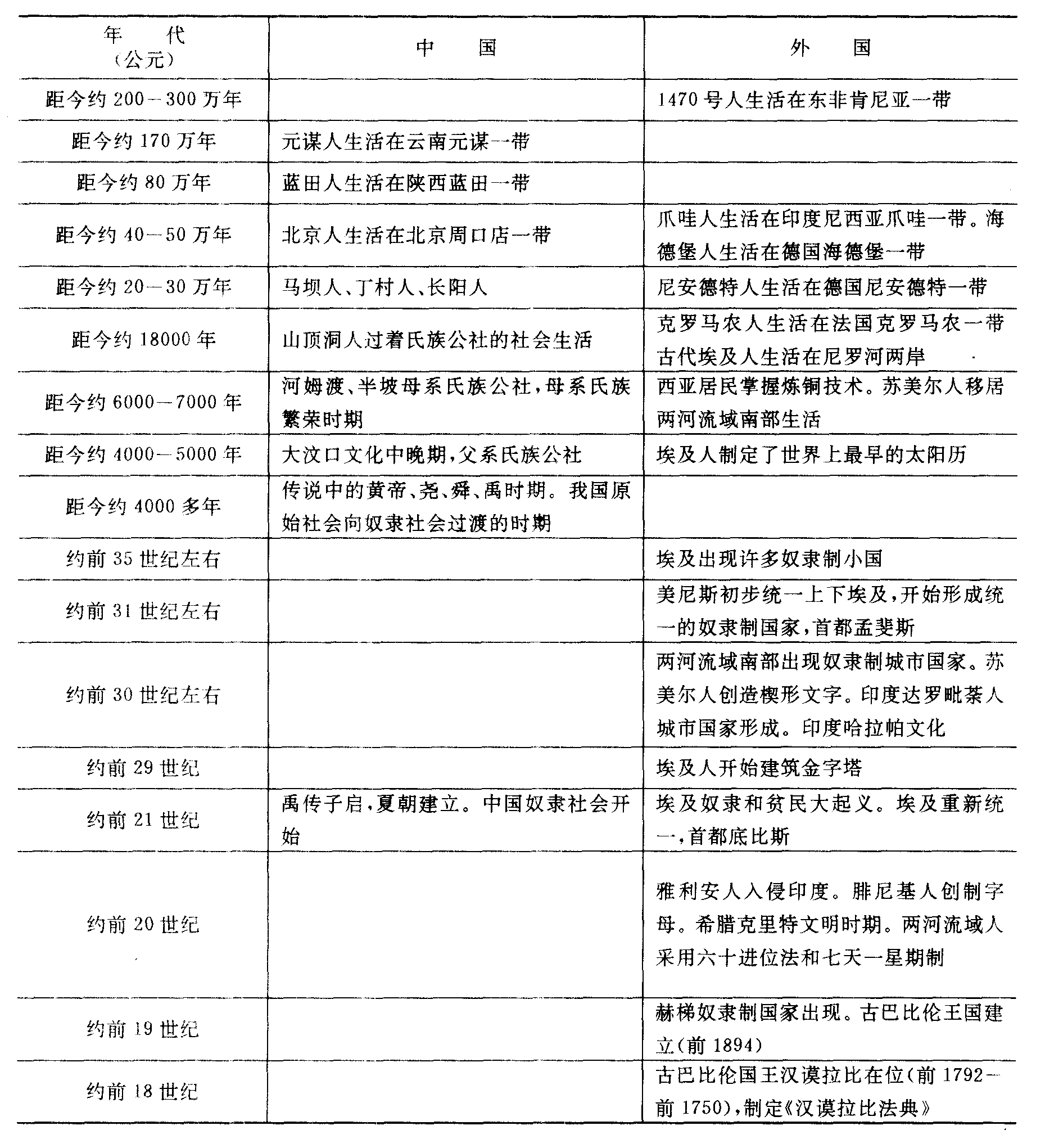
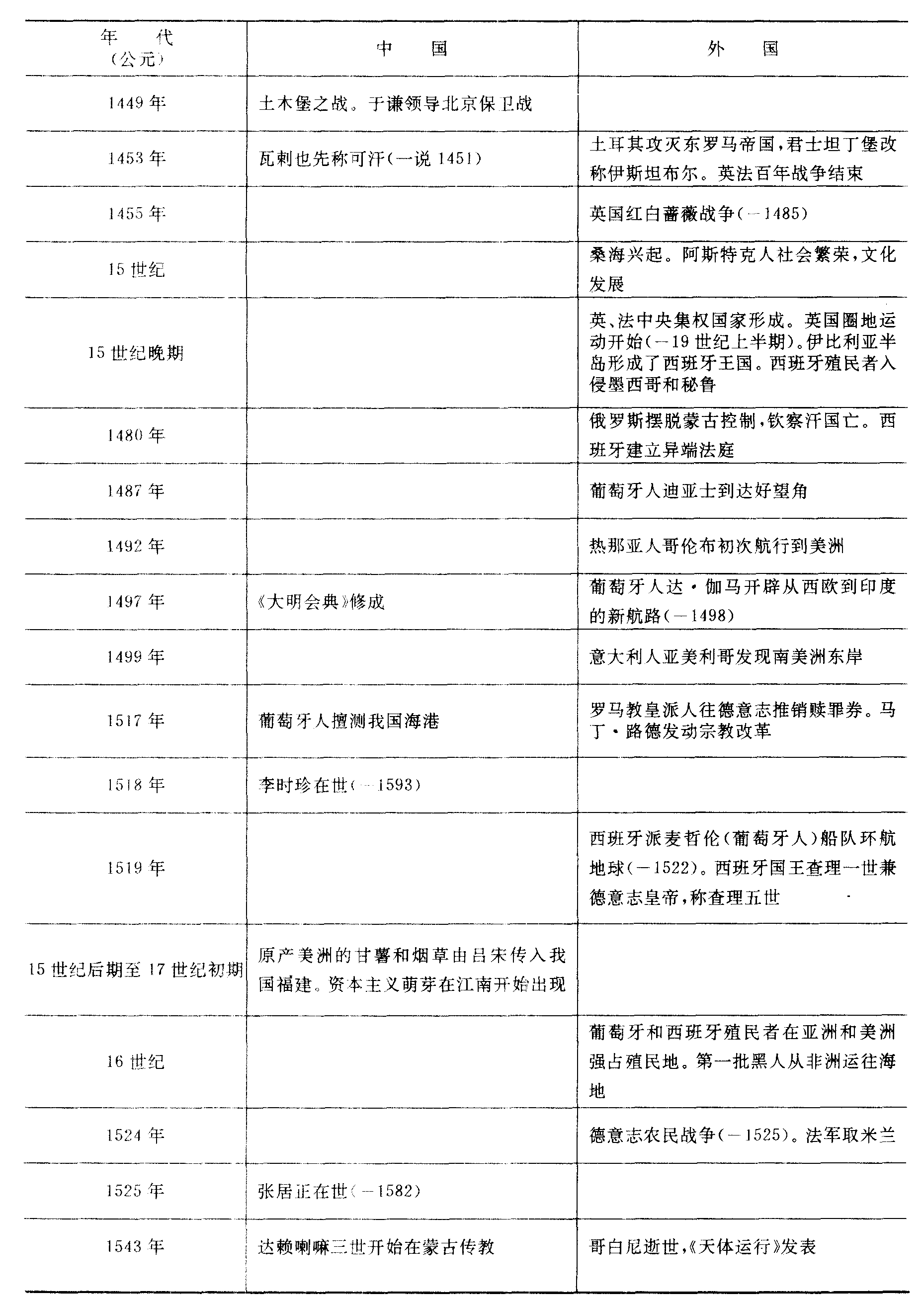
字词 中国中学教学百科全书︱附录 中外历史大事年表
类别 中英文字词句释义及详细解析
释义
中国中学教学百科全书︱附录 中外历史大事年表
  • 位置: 首页/附录库/中国中学教学百科全书

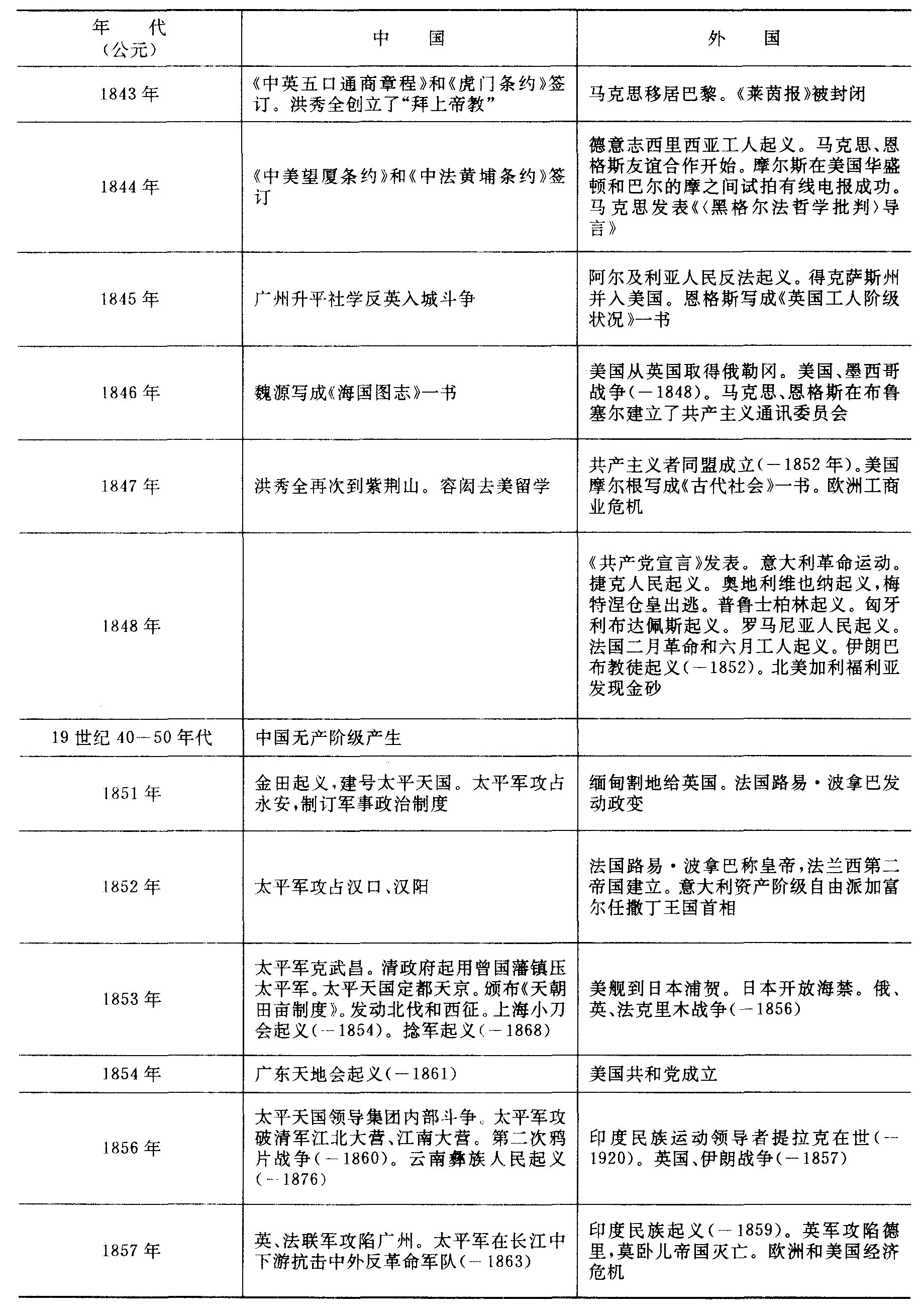
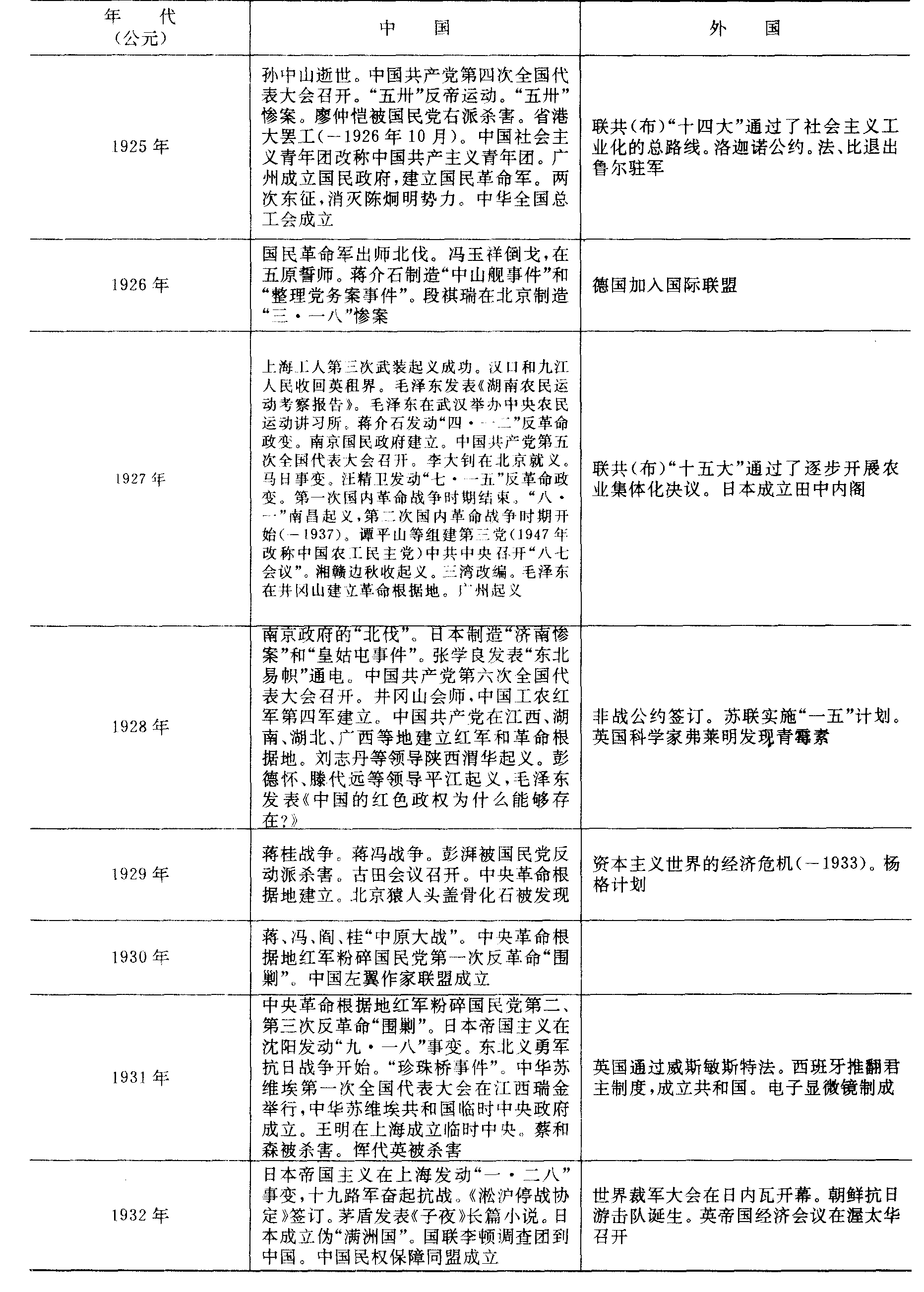
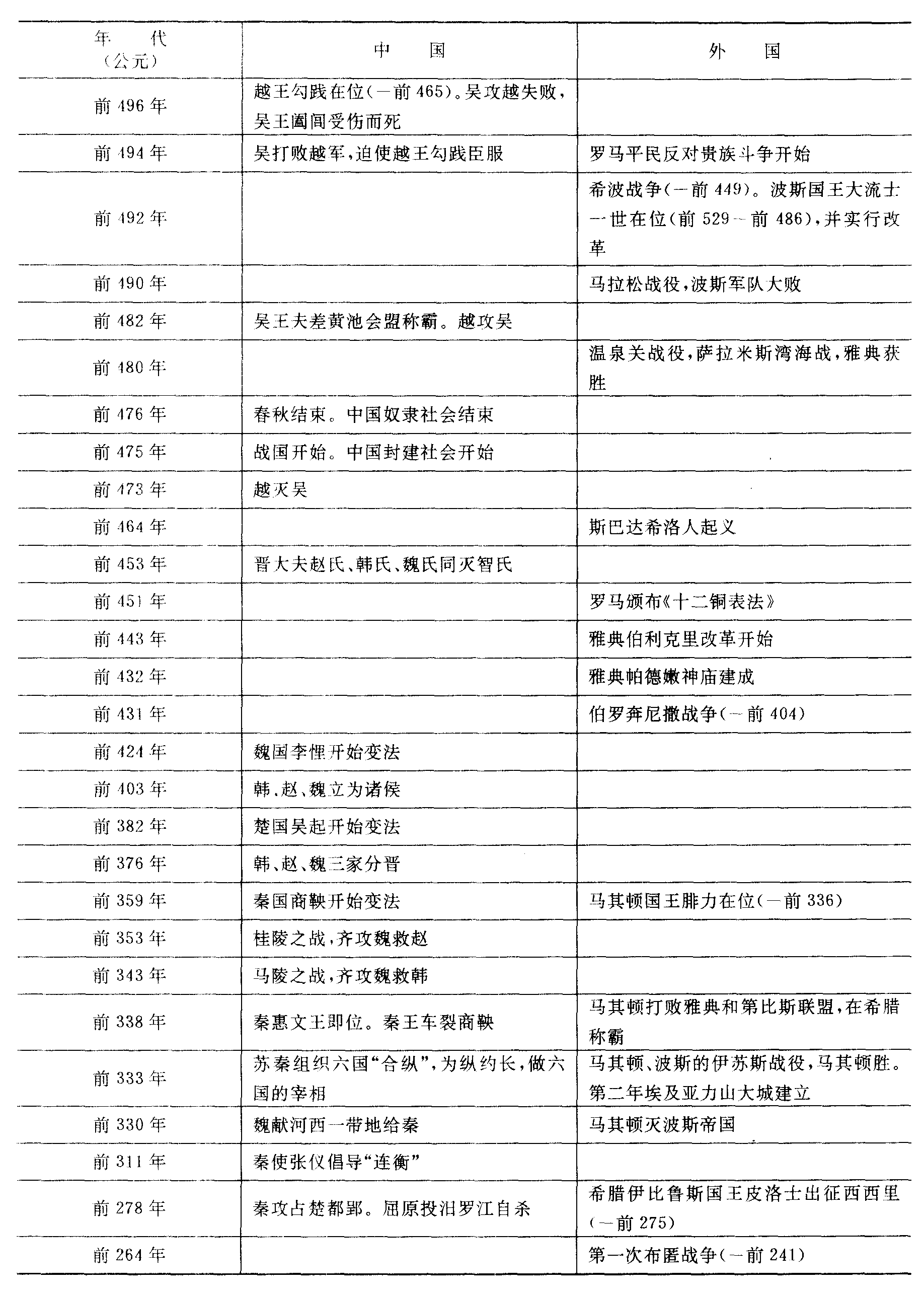
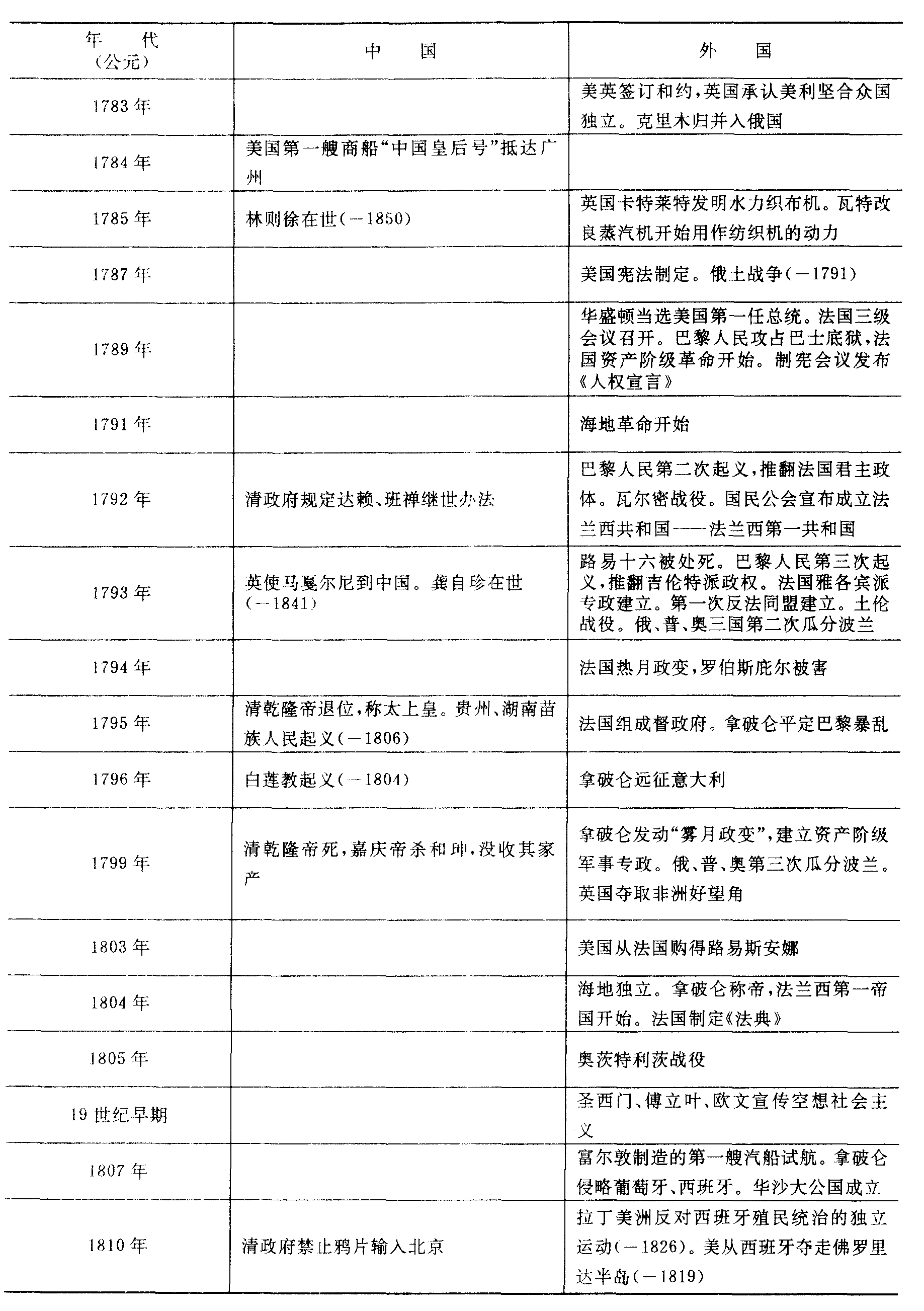
附录 中外历史大事年表

☚ 中国中学教学百科全书︱贝杜沙石窟   中国中学教学百科全书︱雅典卫城 ☛
00000580
随便看

 

离鸟网收录3541549条中英文词条,其功能与新华字典、现代汉语词典、牛津高阶英汉词典等各类中英文词典类似,基本涵盖了全部常用中英文字词句的读音、释义及用法,是语言学习和写作的有利工具。

 

Copyright © 2004-2024 vtrois.com All Rights Reserved
更新时间:2026/4/19 3:04:01