网站首页  词典首页


请输入您要查询的字词:

 

字词 中国中学教学百科全书︱生物学大事记
类别 中英文字词句释义及详细解析
释义
中国中学教学百科全书︱生物学大事记
  • 位置: 首页/附录库/中国中学教学百科全书

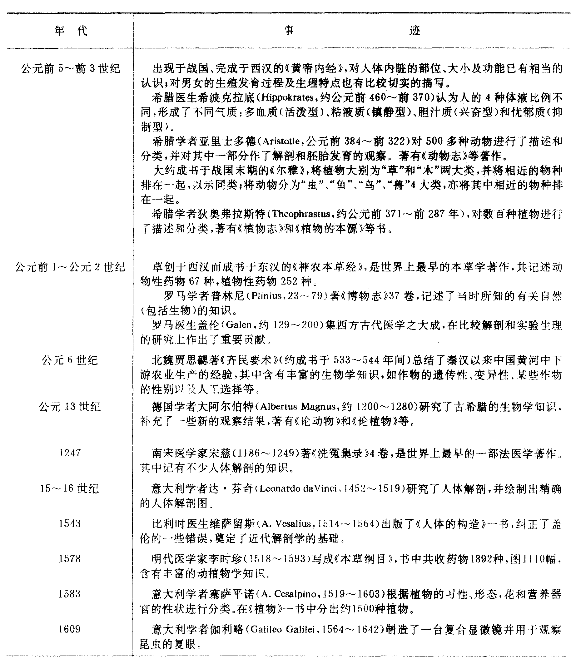
生物学大事记


 续表


 续表


 续表


 续表


 续表


 续表


 续表


 续表


 续表

(彭奕欣)

☚ 中国中学教学百科全书︱生物学   中国中学教学百科全书︱附录 人体常用诊断试验参考值(正常值) ☛
00000472
随便看

 

离鸟网收录3541549条中英文词条,其功能与新华字典、现代汉语词典、牛津高阶英汉词典等各类中英文词典类似,基本涵盖了全部常用中英文字词句的读音、释义及用法,是语言学习和写作的有利工具。

 

Copyright © 2004-2024 vtrois.com All Rights Reserved
更新时间:2026/4/18 13:29:31