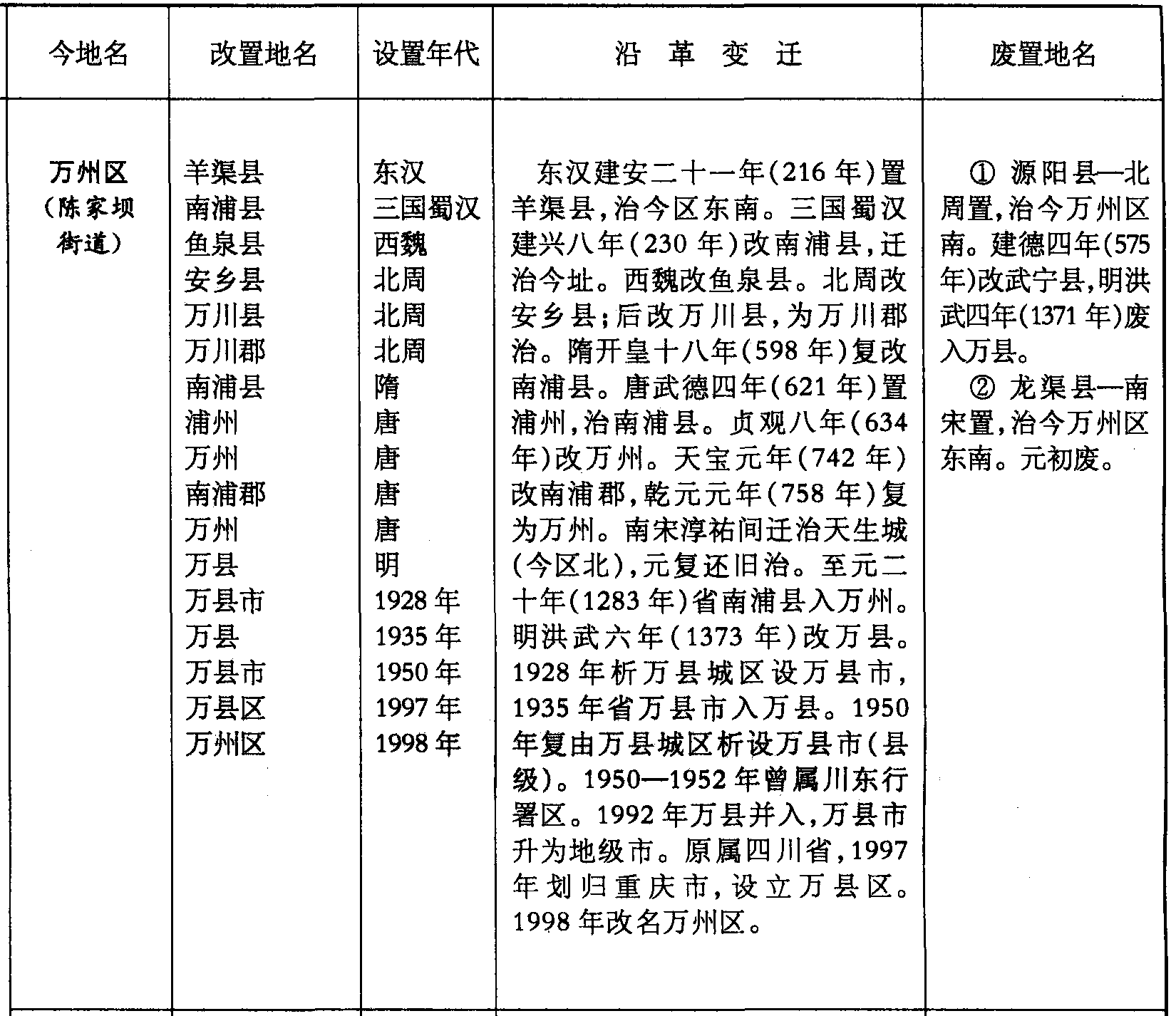
万州区(陈家坝街道)羊渠县
南浦县
鱼泉县
安乡县
万川县
万川郡
南浦县
浦州
万州
南浦郡
万州
万县
万县市
万县
万县市
万县区
万州区
万州区(陈家坝街道)
羊渠县
南浦县
鱼泉县
安乡县
万川县
万川郡
南浦县
浦州
万州
南浦郡
万州
万县
万县市
万县
万县市
万县区
万州区
东汉
三国蜀汉
西魏
北周
北周
北周
隋
唐
唐
唐
唐
明
1928年
1935年
1950年
1997年
1998年
东汉建安二十一年(216年)置羊渠县,治今区东南。三国蜀汉建兴八年(230年)改南浦县,迁治今址。西魏改鱼泉县。北周改安乡县;后改万川县,为万川郡治。隋开皇十八年(598年)复改南浦县。唐武德四年(621年)置浦州,治南浦县。贞观八年(634年)改万州。天宝元年(742年)改南浦郡,乾元元年(758年)复为万州。南宋淳祐间迁治天生城(今区北),元复还旧治。至元二十年(1283年)省南浦县入万州。明洪武六年(1373年)改万县。1928年析万县城区设万县市,1935年省万县市入万县。1950年复由万县城区析设万县市(县级)。1950—1952年曾属川东行署区。1992年万县并入,万县市升为地级市。原属四川省,1997年划归重庆市,设立万县区。1998年改名万州区。
❶ 源阳县—北周置,治今万州区南。建德四年(575年)改武宁县,明洪武四年(1371年)废入万县。
❷ 龙渠县—南宋置,治今万州区东南。元初废。
