网站首页  词典首页


请输入您要查询的字词:

 

字词 骨髓细胞学检查
类别 中英文字词句释义及详细解析
释义

骨髓细胞学检查


1.骨穿部位:

一般采用扁骨或定位穿刺,胫骨穿刺仅限于6~18个月以下婴儿。

2.骨髓取材的标准:

(1)在抽取骨髓液时,病人有一种抽空样的感觉。

(2)骨髓液抽取量应在0.2~0.3ml之内。

(3)骨髓涂片上应有骨髓小粒(沙粒状)和油珠。

(4)显微镜下观察应有骨髓内特有细胞。

3.骨髓各种血细胞分类计数参考值

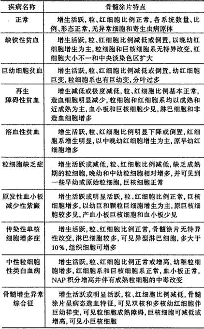
4.骨髓涂片检查的临床意义

5.骨髓细胞组织化学染色的表现特点和临床意义

随便看

 

离鸟网收录3541549条中英文词条,其功能与新华字典、现代汉语词典、牛津高阶英汉词典等各类中英文词典类似,基本涵盖了全部常用中英文字词句的读音、释义及用法,是语言学习和写作的有利工具。

 

Copyright © 2004-2024 vtrois.com All Rights Reserved
更新时间:2026/4/20 22:47:45