网站首页  词典首页


请输入您要查询的字词:

 

字词 马立克氏病的预防措施及策略
类别 中英文字词句释义及详细解析
释义

马立克氏病的预防措施及策略


自Marek于1907年在匈牙利最先报道了马立克氏病(MD)以来,MD在养鸡密集的国家和地区越来越普遍地发生,给养禽业造成了不可估量的危害。虽然自20世纪70年代初期以来,由于各种MD疫苗的广泛使用,马立克氏病在很大程度上得到了控制。由于疫苗不可能百分之百地有效保护鸡群,因此,仍时有MD发生,尽管不像原来那么严重,但对养禽业仍带来一定的危害,这在国内许多养禽密度高、群体构成复杂和防疫安全措施较为薄弱的地区更是常见。

1.马立克氏病免疫失败的原因

虽然马立克氏病疫苗在控制本病的效果上是明显的,但一些养鸡场发现在接种过疫苗的鸡群中仍出现MD,给养鸡场造成一定的经济损失。加上MD疫苗一般都是由供种商(种鸡场)负责在孵化厂对1日龄雏鸡进行免疫的,这又对事后的追究责任带来了麻烦。接种MD疫苗而不能产生良好的保护作用,其原因是多方面的,它包括以下几个方面。

(1)影响疫苗效价的因素

①疫苗本身的质量问题:有的MD疫苗质量低劣,免疫保护率低。

②疫苗贮存和运输时的管理:贮存细胞结合性疫苗的液氮挥发,HVI疫苗保存温度升高,均可降低疫苗的pfu,影响疫苗的活性。

③疫苗的稀释、溶解及接种技术和接种剂量:均与MD免疫的成败有关。

(2)雏鸡免疫系统的功能

①免疫抑制:早期感染其他病原体,如传染性法氏囊病病毒(IBDV),鸡传染性贫血病毒(CAV,又称鸡传染性贫血因子CAA),呼肠孤病毒(REOV),网状内皮组织增生病病毒(REV)等,均可引起免疫抑制,从而影响MD疫苗的免疫效果,导致免疫失败。

②免疫状况(母源抗体的干扰):许多研究报告已证明,同型母源抗体对细胞结合性和非细胞结合性疫苗均有干扰作用,特别是对HVT冻干疫苗干扰更甚。

③鸡的遗传易感性:特别是不同遗传构成的不同品种或品系,对MD的易感性差别很大,通常肉用品种鸡较易感;母鸡比公鸡易感;感染鸡的鸡龄越小越易感。

④应激反应:应激反应常常是人们不太重视而又很重要的一个因素。应激反应可引起细胞介导的免疫功能降低,而在MD免疫机制中起主导作用的却正是细胞介导免疫。

(3)野毒的感染

现已证实,疫苗的有效保护力和疫苗接种与感染强毒之间的间隔时间有关。雏鸡早期感染野毒,是免疫失败最常见的原因。雏鸡在1日龄接种疫苗后,一般7天左右才能开始产生免疫力,若存在母源抗体的情况下则需要更长的时间才会产生主动免疫力。而这段时间恰恰是一个潜在的危险期,一旦发生早期野毒感染,即可造成MD的大量发生。如果出现vMDV或vvMDV的感染,肯定会导致HVT疫苗免疫失败,并引起更大的损失。

基于上述理由,在多龄鸡混养的鸡场,或是在饲养密度较高的地区,对这一问题应给予高度重视,更不能依赖于MD疫苗的注射而忽略了十分重要的生物安全措施。采取“全进全出制”和对雏鸡实行高度隔离饲养等防范措施是很有效的保证。因此,实施正确的环境卫生方案,改善鸡群的饲养管理条件,对于预防MDV的早期感染具有十分重要的意义。

2.感染新的超强毒马立克氏病病毒(vvMDV)问题

1977到1978年间,在美国有几个州的商品代肉鸡发生了无法解释的由于马立克氏病淘汰率增多的情况,这些肉鸡大多数都接种过细胞结合性的火鸡疱疹病毒疫苗。不久,注射过火鸡疱疹病毒疫苗的蛋用型鸡又大量发生MD,损失常常超过15%。美国一些研究人员证明,这是由于致病力极强的MDV毒株所引起的。这些病毒现已被称作超强毒马立克氏病病毒(vvMDV),它们与普通的马立克氏病强毒(vMDV)的不同在于火鸡疱疹病毒疫苗对这些vvMDV毒株的预防效果不好。

虽然对vvMDV毒株的分布及发生率的情况还不完全清楚,但从众多的文献报道可知,vvMDV已在世界各地广泛存在,我国也不例外。显然,由于vvMDV造成的更严重威胁,马立克氏病的防制需要更有效的措施就变得更为重要了。Schat和Calnek在康乃尔大学分离到一株自然无毒力的MDV(鸡疱疹病毒),经克隆后,被命名为SB1。经过广泛的研究和现场实验证明,由火鸡疱疹病毒和SB1病毒组成的双价疫苗对预防vvMDV具有优异的效果。但当单独使用SB1株时,甚至对vMDV的预防效果也不好。

英特威是首家将SB1疫苗在美国销售的公司。本公司生产的MD SB1细胞活疫苗,如与MD CA126细胞活疫苗(由火鸡疱疹病毒FC126株制备的细胞结合性疫苗)联合使用(即MD CA+SB1双价细胞活疫苗),预防vvMDV非常有效。由于液氮罐贮存和运输的局限性,英特威研制了SB1的冻干疫苗,与英特威的HVT冻干疫苗组成HVT+SB1双价冻干活疫苗使用,对vvMDV具有与CA+SB1相同的预防效果。实验室和现场实验还证明了英特威MD李斯马疫苗(CVI988)对vvMDV的良好预防效果。

3.马立克氏病世代交替免疫接种方案

采用世代交替接种疫苗的方法,已被证明对防止火鸡疱疹病毒母源抗体的干扰是很成功的。具体方案如下:

(1)蛋用型鸡

①祖代种鸡:采用MD李斯马疫苗(CVI988),或HVT+SB1/CA+SB1,或HVT疫苗接种。

②父母代种鸡:接种MD李斯马疫苗(CVI988),其子代雏鸡没有HVT母源抗体。

③商品蛋鸡:采用MD HVT疫苗,或MD CA126细胞活疫苗(HVT FC126株),或MD李斯马疫苗(CVI988)免疫接种。

(2)肉用型鸡(如子代雏鸡需要接种MD疫苗)

①祖代种鸡:接种MD李斯马疫苗(CVI988),或HVT+SB1/CA+SB1,或HVT疫苗。

②父母代种鸡:接种MD李斯马疫苗(CVI988),其子代雏鸡没有HVT母源抗体。

③商品代黄羽鸡:使用MDHVT疫苗或MDCA126细胞活疫苗。

(3)肉用型鸡(如子代雏鸡不需要接种MD疫苗)

①祖代种鸡:使用MD李斯马疫苗(CVI988)接种,其子代雏鸡无HVT母源抗体。

②父母代种鸡:接种MD HVT疫苗,或MD CA126细胞活疫苗。

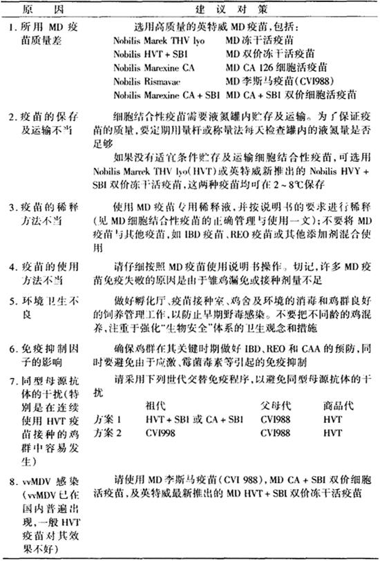
4.措施及对策

如果养鸡场在使用MD疫苗后仍有MD的发生,可从表中找出可能的原因,并采取相应的措施。

马立克氏病疫苗失败的原因及对策

综上所述,正确地选择和有效地应用高质量的疫苗接种,是现在和将来预防和控制MD的中心战略。但是,疫苗接种本身并不能代替控制MD的全部措施,尤其是防止早期感染MDV强毒的措施是极其重要的。由于抗MD的保护作用依赖于胸腺,故影响细胞介导免疫的因素肯定会损害这种保护作用。因此,必须使鸡的免疫功能保持完好,才能保证MD的免疫保护力。为了更好地控制MD,我们提倡采取高度隔离饲养条件下的优良管理和创造高标准的生物安全环境,这两项措施是一种基本预防方法,是优质疫苗免疫接种的辅助手段。总之,要预防和控制MD,就和控制其他家禽疾病一样,必须依赖于综合防治,任何依赖于“一针见效”的想法都是不现实的,也是不可取的。

随便看

 

离鸟网收录3541549条中英文词条,其功能与新华字典、现代汉语词典、牛津高阶英汉词典等各类中英文词典类似,基本涵盖了全部常用中英文字词句的读音、释义及用法,是语言学习和写作的有利工具。

 

Copyright © 2004-2024 vtrois.com All Rights Reserved
更新时间:2026/4/21 1:50:57