网站首页  词典首页


请输入您要查询的字词:

 

字词 香料植物及其特征成分
类别 中英文字词句释义及详细解析
释义

香料植物及其特征成分


(一)香料植物的分类及其含香部位

通常用作食品调理或饮料调配所用的香料植物统称食用香料植物。由于香料植物能使食品呈现具有多种辛、香、辣等味的特征,故简称香辛料。食用香料植物可分为烹调香草(Culinary herb)和辛香料(Spice)两大类。按其色、香、味的基本类型的分类见表1-4-16。

表1-4-16 香料植物以基本味型的分类

香料植物含香部位因植物种类而不同,通常集中于该植物的特定器官内,举例如下:

①果实:番石榴、辣椒、胡椒、莳萝、八角等。

②枝、叶及茎:薄荷、迷迭香、百里香、月桂等。

③果皮:甜橙、柠檬、橘子等。

④种子:咖啡、芹菜、莳萝、小豆蔻等。

⑤鳞茎:洋葱、大蒜。

⑥地下茎(根):姜、姜黄等。

⑦花蕾:丁香、芸香科植物。

⑧假种皮:肉豆蔻。

⑨果荚(豆):香荚兰。

⑩树皮:肉桂。

⑾柱头:藏红花。

⑿树脂:安息香、苏合香、乳香。

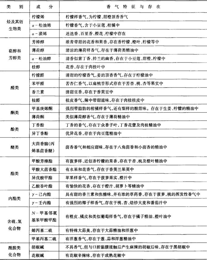
(二)香料植物中的典型香气成分

香料植物中的主要典型香气成分见表1-4-17。除表中所列分类成分外,还有各种有机酸,例如柠檬酸、苹果酸、酒石酸、肉桂酸等,这些酸与各种香气调和起来是构成各种水果特有风味的根本。各种色素成分包括姜黄素、辣椒红以及各种花青素和黄酮类化合物,不仅作食用色素用,又可赋予香味,产生不同的味道。

表1-4-17 香料植物中的主要典型香气成分

(三)主要香料植物及其特征香味和主要香气成分

主要香料植物含香部位、香味特征和主要香气成分见表1-4-18。

表1-4-18 主要香料植物及其香味特征和主要香气成分

随便看

 

离鸟网收录3541549条中英文词条,其功能与新华字典、现代汉语词典、牛津高阶英汉词典等各类中英文词典类似,基本涵盖了全部常用中英文字词句的读音、释义及用法,是语言学习和写作的有利工具。

 

Copyright © 2004-2024 vtrois.com All Rights Reserved
更新时间:2026/4/21 15:19:01