网站首页  词典首页


请输入您要查询的字词:

 

字词 阿米巴肝脓肿
类别 中英文字词句释义及详细解析
释义

阿米巴肝脓肿


一、概述

阿米巴肝炎和阿米巴肝脓肿合称阿米巴肝病,阿米巴肝脓肿是肠阿米巴最常见的并发症,多见于温、热带地区,热带和亚热带国家特别常见。我国发病率较高的地方在南方,一般农村高于城市,其中男性发病率要高于女性,发病年龄在30~40岁。肠阿米巴病并发肝脓肿者占1.8%~20%,最高可达67%。

二、病因

溶组织阿米巴是人体惟一的致病型阿米巴,传播途径为消化道传染。但阿米巴包囊随被污染的食物或水进入肠道,经过碱性肠液消化,包囊破裂,囊内虫体经过二次分裂变成8个滋养体,在机体或肠道局部抵抗力下降时,阿米巴滋养体就可以经过肠壁的小静脉或淋巴管进入肝脏,少数存活的滋养体在门静脉内迅速繁殖阻塞门静脉分支,造成肝组织局部坏死,加之阿米巴滋养体不断分泌溶组织酶,使变形的肝组织进一步坏死形成肝脓肿。

三、病理生理

阿米巴肝脓肿并非真性脓肿,而是阿米巴滋养体溶组织酶等引起的肝组织液化性坏死。多发生于肝右叶,早期为小的病灶,以后逐渐发展成一个单一的大脓腔,内含咖啡色半液性状态的果酱样液化坏死组织。脓肿分三层,外层早期为炎性肝细胞以及纤维组织增生形成的纤维膜,中间为间质,内层为脓液。在镜下,在坏死与正常组织交界处,有较多的阿米巴滋养体以及少量单核细胞,炎症反应轻微。

四、临床表现

多数患者的临床表现类似细菌性肝脓肿,但阿米巴肝脓肿的患者症状较轻微,发展缓慢。主要表现为发热、肝区疼痛和肝肿大。一般无特征性表现,通常为原因未明的持续发热,其特点为徐渐起病而无寒战,一般为中等度的弛张热,在肝脓肿后期,体温可正常或低热。较大的肝右叶脓肿可出现右上腹部隆起,肋间隙爆满,局部皮肤水肿与压痛,肋间隙增宽。肝脏弥漫性肿大,边缘变钝,触痛明显。

五、诊断

1.有慢性痢疾病史,大便中查到阿米巴包囊、滋养体或乙状结肠镜检查看到结肠黏膜有溃疡面,自溃疡面上找到阿米巴滋养体。

2.有长期不规则发热,肝区疼痛,肝肿大伴压痛和叩击痛者。

3.B超检查可见肝右叶不均质的液性暗区,和周围组织分界清楚,在超声定位穿刺中抽得果酱样无臭脓液,即可明确诊断。

4.血清学检查阿米巴抗体,阳性率在90%以上,且在感染后多年仍然为阳性。

5.诊断性治疗对于不能确诊而有高度怀疑本病者,可使用抗阿米巴药物治疗,如治疗一周后临床症状改善,可确诊本病。

六、诊断标准

世界卫生组织提出关于阿米巴肝脓肿的5条诊断标准。

(1)肝脏肿大和触痛。

(2)右侧横膈抬高的X线证据。

(3)肝脓肿穿刺有阿米巴脓液。

(4)肝扫描有冷区。

(5)发热和多形核白细胞增多。

七、鉴别诊断

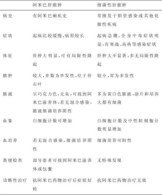
1.细菌性肝脓肿 细菌性肝脓肿起病急骤,临床症状明显,脓肿以多发为主,全身感染症状明显,鉴别要点如下表3—1。

表3—1 阿米巴性与细菌性肝脓肿鉴别要点

2.原发性肝癌 肝癌常有肝炎后肝硬化病史,肝脏质地硬,甲胎蛋白(AFP)高于正常,结合B超、CT等检查可资鉴别。

随便看

 

离鸟网收录3541549条中英文词条,其功能与新华字典、现代汉语词典、牛津高阶英汉词典等各类中英文词典类似,基本涵盖了全部常用中英文字词句的读音、释义及用法,是语言学习和写作的有利工具。

 

Copyright © 2004-2024 vtrois.com All Rights Reserved
更新时间:2026/4/20 10:15:41