防水卷材是建筑防水工程中重要的防水材料之一,其具有吸水率低、水密性好、大气稳定性好、温度稳定性好、有一定的强度和伸长率、便于施工、工艺简单、价格较低、污染较轻等优点,因此,也是用量较大的防水材料。
随着科学技术的飞速发展,防水卷材的品种越来越多、性能越来越优良。目前,在建筑工程上常用的防水卷材主要包括:沥青防水卷材、高聚物改性沥青防水卷材和合成高分子防水卷材三大系列共有数十个品种规格。
(一)沥青防水卷材
沥青防水卷材是用原纸、纤维织物、纤维毡等胎体浸涂沥青,表面撒布粉状、粒状或片状材料,从而制成的一种可卷曲的片状防水材料。沥青防水卷材一般采用叠层铺设、热粘贴施工。
常用沥青防水卷材的外观质量要求,如表8-3所示;沥青防水卷材的规格,如表8-4所示;沥青防水卷材的特点、适用范围和施工工艺,如表8-5所示。
表8-3 沥青防水卷材的外观质量要求

表8-4 沥青防水卷材的规格

表8-5 沥青防水卷材的特点及适用范围

(二)高聚物改性沥青防水卷材
高聚物改性沥青防水卷材是以合成高分子聚合物改性沥青为涂盖层,纤维织物式纤维毡为胎体,以粉状、粒状、片状或膜材料为覆盖材料,制成的一种可卷曲片状防水材料。这种防水卷材克服了沥青防水卷材温度稳定性差、延伸率小等方面的缺陷,具有高温不流淌、低温不脆裂、拉伸强度高、延伸率较大、价格适中等优异性能。
高聚物改性沥青防水卷材,按其厚度不同可分为2mm、3mm、4mm、5mm等多种规格,一般为单层铺设,特殊情况也可复合使用。根据不同种类的卷材,可采用热熔法、冷粘法和自粘法施工。
高聚物改性沥青防水卷材的种类,主要包括聚酯毡胎体卷材、玻纤毡胎体卷材和聚乙烯膜胎体卷材等,其主要物理性能应符合表8-6中的要求。但具体品种不同,也可根据各自特点满足不同的规定。其特点、适用范围和施工工艺,如表8-7所示。
表8-6 高聚物改性沥青防水卷材主要物理性能

注:本表摘自《地下防水工程施工质量验收规范》(GB 59208-2002)。
表8-7 常用高聚物改性沥青防水卷材的特点和适用范围

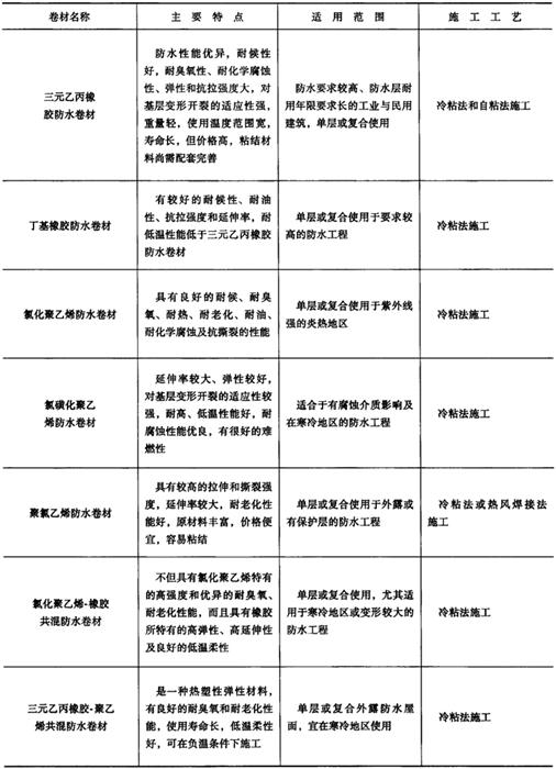
(三)合成高分子防水卷材
合成高分子防水卷材是以合成橡胶、合成树脂或以上两者的共混体为基料,加入适量的化学助剂和填充料,经混炼、压延或挤出等工序,制成的一种可卷曲片状防水材料,其中又可分为加筋增强型与非加筋增强型两种。
合成高分子防水卷材具有拉伸强度高、抗撕裂强度大、断裂延伸率大、耐热性优良、低温柔性好、耐腐蚀、耐老化等一系列优异的性能,是建筑防水工程中的新型高档防水卷材。此类防水卷材的厚度比高聚物改性沥青卷材薄,常用的有1.0mm、1.2mm、1.5mm、2.0mm等规格。合成高分子防水卷材一般为单层铺设,可采用冷粘法或自粘法施工。
合成高分子防水卷材的外观质量、规格和物理性能应分别符合表8-8、表8-9和8-10中的要求;常用合成高分子防水卷材的特点和适用范围,如表8-11所示。
表8-8 合成高分子防水卷材的外观质量要求

表8-9 合成高分子防水卷材的规格

表8-10 合成高分子防水卷材主要物理性能

注;本表摘自《地下防水工程施工质量验收规范》(GB 59204-2002)。
表8-11 常用合成高分子防水卷材的特点和适用范围
