网站首页  词典首页


请输入您要查询的字词:

 

字词 铸铁焊补与焊接
类别 中英文字词句释义及详细解析
释义

铸铁焊补与焊接


铸铁的铸造缺陷大部分可焊补,铸造车间与铸件加工车间可设置铸铁焊补人员及相应预热、焊接设备,以提高成品率。使用中损坏的铸铁件,绝大多数可焊补修复。

随着研制和定型生产各种铸铁焊接材料,不断总结交流经验,铸铁焊补与焊接正在成为被广泛掌握的技术,铸铁已逐渐成为易焊材料。

此外,可以采用高效率焊接方法制造球墨铸铁-钢、可锻铸铁-钢、灰铸铁-钢及铸铁-铸铁的焊接件,如汽车传动轴、铸铁管等。

1.焊接特点

(1)易产生热应力裂纹:热应力是在不均匀的加热及随后的冷却过程中工件不能均匀地热胀冷缩所引起的应力。焊接及不适当的局部预热均可引起较大的热应力。与热裂纹及冷裂纹本质不同,热应力裂纹主要是或者单纯是热应力引起的拉伸应变超过材料薄弱部分的变形能力而形成的。由于铸铁的塑性很差,所以焊补或焊接时,其热应力裂纹倾向比塑性材料大得多。铸铁补焊时,热应力裂纹大致有三种表现形式:

1)在升温过程中,也可能是在焊后冷却过程中补焊区以外的母材断裂。其部位多发生在铸铁件的薄弱断面和断面形状或壁厚突变处。其原因是不适当的局部预热或过大的焊接加热规范。

2)焊缝或焊补区在冷却过程中产生横向裂纹,方向大致与熔合线相垂直。这种裂纹有时只发生在紧邻焊缝的母材上,有的与焊缝上的热裂纹接通,也有的横贯焊缝及邻近的母材。其原因是不合理的焊接操作工艺,特别是焊缝一次焊接过长,也可能是不适当的局部预热所造成。

3)焊缝金属在冷却过程中产生沿熔合线的裂纹,甚至焊缝与母材剥离,这种形式的热应力裂纹是采用非铸铁质焊条冷焊时,比较容易出现的。焊缝材质的强度等级愈高或铸铁母材强度等级愈低,这种裂纹的倾向愈大。坡口越深,填充金属越多越易产生剥离。适当提高工件整体或焊接环境温度,控制焊补区的温度,短焊道断续焊,焊后及时而充分的锤击等也有利于避免这种形式的热应力裂纹。

(2)熔合区易产生白口组织:采用铸铁填充金属时,减慢高温(800℃以上)时的冷却速度,并增强焊缝的石墨化能力(适当提高碳、硅含量)是防止焊缝金属和熔合区产生白口的主要途径。电弧焊冷焊时,采用高镍或纯镍焊条,可减弱熔化区的白口倾向,改善接头的机械加工性。

(3)焊缝金属的热裂纹倾向:铸铁组织的焊缝金属不存在热裂纹倾向,采用非铸铁组织的焊条或焊丝冷焊铸铁时,焊缝热裂纹倾向随焊缝材质的不同而不同。焊缝中母材熔合比例的增加和过分延长焊缝处于高温下的停留时间将加大热裂纹倾向。底部圆滑的坡口,小电流,窄焊道以及短焊道,断续焊等能减小热裂纹倾向。

2.焊接方法

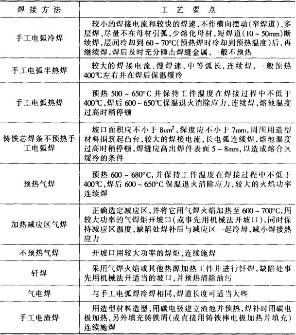
铸铁焊补的各种焊接方法及其特点可参见表10-35。其工艺要点见表10-36。

表10-35 用各种焊接方法焊补铸铁的特点

注:①三者加工性稍有区别:Z308好,Z508次之,Z408再次之。

②对于中等强度的灰铸铁(如HT150 HT200)一般可达到等强度。

表10-36 各种焊接方法焊补铸铁的工艺要点

3.焊接材料

各种铸铁焊条的特性和用途见表10-37。

表10-37 各种铸铁焊条的特性和用途

注:1.E5016、E5015、H08Mn2Si焊丝(CO2焊)也用作铸铁冷焊填充材料。

2.奥氏体铁铜焊条焊芯为铜管包Cr20Ni80丝,其特点除强度稍高外与铜铁铸铁焊条同。

4.球墨铸铁、可锻铸铁及白口铸铁的焊补

(1)球墨铸铁的焊补:球化剂增加焊接时产生白口化的倾向,此外热影响区易淬硬成马氏体,对加工性及抗裂性有不利影响。焊接球墨铸铁时,也易产生裂纹。减少或防止裂纹的工艺措施如下:

1)用镍铁合金焊条(Z408)手工电弧焊按电弧冷焊工艺焊接,焊后可加工。焊件预热200~250℃,或焊后退火或正火处理,或采用短段多层焊,加工性可进一步改善。母材含磷量小于0.1%,有利于防止裂纹。

用球墨铸铁和低碳钢制造复合零件时,电弧冷焊焊接残余应力不大。球铁件焊前进行消除应力退火可消除铸造应力。

用镍铁焊条焊接基体为铁素体的球铁时,可以达到或接近与母材等强度。

2)用高钒焊条(Z116、Z117)手工电弧焊,工艺与镍铁焊条相同,但熔合区白口层较厚,加工性能较差。焊缝硬度HV210~260,抗拉强度约430MPa。焊后退火可以降低硬度,改善加工性。

3)用低碳钢焊条(E5015、E4303)手工电弧焊,当焊缝不长时用碱性焊条E5015可获得高强度焊接接头,但加工性不好,裂纹倾向稍大些,应采取电弧冷焊工艺措施进行补焊。

4)用钢芯球墨铸铁焊条(Z238)手工电弧焊(热焊)。Z238药皮中含有石墨化和球化剂,使焊缝慢冷时变为球铁。应采用热焊,小件预热500℃,大件预热700℃。焊后应进行退火或正火处理,以得到所需组织和性能。

5)球墨铸铁气焊。气焊易避免白口,接头组织性能较好,适于焊补重要的中小型工件。表10-38为球墨铸铁气焊焊丝成分。

表10-38 球墨铸铁气焊焊丝成分

6)球墨铸铁的气保护焊。球墨铸铁可采用气保护焊进行焊补或焊接。用高钒焊丝、高钒管状焊丝或低碳低合金型焊丝时,可用二氧化碳气体保护。当采用纯镍或铁镍合金焊丝时,用氩气保护。

(2)可锻铸铁的焊补:可锻铸铁重熔部分易产生白口。常用的焊补方法有:

1)磨损部分恢复尺寸时,用黄铜钎焊,铸铁焊丝钎焊(母材不熔化,钎焊温度<1000℃),表10-39、表10-40为铸铁钎焊用的钎料和熔剂的牌号及成分。

表10-39 铸铁钎焊用的钎料牌号及成分

表10-40 铸铁钎焊用的熔剂牌号及组成

2)螺孔损坏,扩孔后用铸铁焊丝气焊(表10-41、表10-42为气焊用铸铁焊丝、气焊熔剂牌号及成分)。

表10-41 气焊用铸铁焊丝牌号及成分

表10-42 气焊熔剂牌号及组成

3)修补裂缝时,用E4303、E5015、Z100、Z116及不锈钢焊条电弧冷焊或细丝CO2气体保护焊,小电流多层焊。这种方法用于焊后不加工的场合。

(3)白口铸铁的焊补:白口铸铁焊补时极易产生热应力裂纹。可以试用细直径镍焊条严格按电弧冷焊工艺施焊。

各类铸铁件焊补工艺方法的选择分别参见表10-43~表10-48。

表10-43 机床类机械铸件焊补工艺方法的选择

表10-44 拖拉机、汽车修理中缸体、缸盖、减速箱等铸件焊补方法的选择

表10-45 铸件气焊火焰功率的选择

表10-46 铜-铁焊条冷焊焊接电流的选择

表10-47 高钒焊条冷焊焊接电流的选择

随便看

 

离鸟网收录3541549条中英文词条,其功能与新华字典、现代汉语词典、牛津高阶英汉词典等各类中英文词典类似,基本涵盖了全部常用中英文字词句的读音、释义及用法,是语言学习和写作的有利工具。

 

Copyright © 2004-2024 vtrois.com All Rights Reserved
更新时间:2026/4/20 3:43:49