网站首页  词典首页


请输入您要查询的字词:

 

字词 金属粉末生产后序工艺
类别 中英文字词句释义及详细解析
释义

金属粉末生产后序工艺


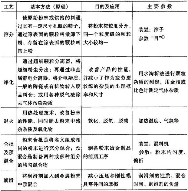
用于粉末冶金工艺的粉末,常常要经过一次或多次处理,诸如筛分、净化、退火、合批、混合以及加润滑剂,这些处理通常都是由粉末生产厂来进行的,有关金属粉末生产后序工艺的目的、原理及主要参数等见表6-3.

表6-3 金属粉末生产后序工艺

①“目”:表示筛网布的规格,它是从任一根丝中心算起至该点正好25mm处所具有的孔眼数,也可以用以mm表示的孔眼来表示筛网布的规格,各国常用筛网系统对照表见表6-4

表6-4 各国常用筛网系统对照

随便看

 

离鸟网收录3541549条中英文词条,其功能与新华字典、现代汉语词典、牛津高阶英汉词典等各类中英文词典类似,基本涵盖了全部常用中英文字词句的读音、释义及用法,是语言学习和写作的有利工具。

 

Copyright © 2004-2024 vtrois.com All Rights Reserved
更新时间:2026/4/21 5:58:00