网站首页  词典首页


请输入您要查询的字词:

 

字词 金属材料轧制组织及性能
类别 中英文字词句释义及详细解析
释义

金属材料轧制组织及性能


(一)冷轧金属组织和性能

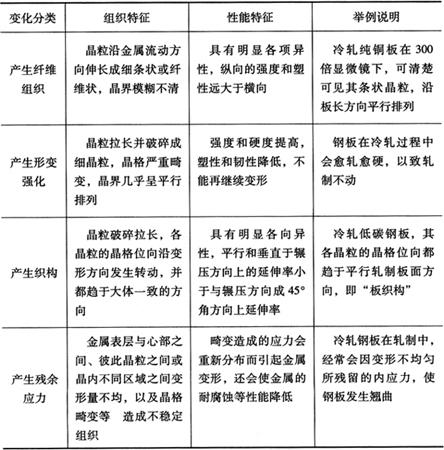
金属铸锭在冷态下经过轧制成型为各种规格的型材过程中,其组织和性能将发生一系列重大变化,这些变化大致可以分为表7-8中的4种变形特征。

表7-8 冷变形金属组织和性能的变化特征

(二)冷轧金属加热时组织及性能

综上所述,通过冷塑性变形,不仅使金属的晶粒破碎拉长,而且还会使晶格扭曲,内能增加,从而使金属产生形变强化、织构和残余应力,既使金属继续变形造成困难,又使金属内部处于一种不稳定状态,将引起一系列的性能变化。所以,金属在塑性变形之后或在其加工变形过程中都需要退火,即对金属进行一定温度的加热,使其组织从不稳定的状态趋于稳定状态,性能得以恢复,如表7-9和图7-3所示。

表7-9 变形金属在不同加热温度时的组织和性能

图7-3 变形金属在不同加热温度时组织和性能的变化

a.冷变形与温度和性能的关系 b.形变组织与性能的变化

由图7-3可知,金属再结晶晶粒大小对其性能影响很大,加热温度越高,保温时间越长,再结晶晶粒越粗大,强度与硬度越低。因此,生产中要控制好金属的再结晶温度(表7-10)。

表7-10 常用金属材料的再结晶退火和去应力退火温度

(三)热轧金属组织和性能

综上所述,由于冷轧金属是在再结晶温度以下进行的冷变形,轧制中金属产生形变强化,变形抗力增大,塑性降低,若继续变形会使金属具有很大的内应力,以致断裂,因而冷变形量不宜过大。但冷变形具有硬度高、精度高等优点,在实际生产中广泛应用于钣金零件的成型加工等。

金属铸锭采用热轧塑性变形是在再结晶温度以上进行的热变形,金属温度高,变形抗力小,虽然不致引起形变强化等,但也会使金属的组织和性能发生很大变化,如表7-11所示。

表7-11 热变形金属组织和性能变化特征

表7-11中纤维组织的明显程度与金属的变形程度有关;变形程度越大,纤维组织越明显,纤维组织的稳定性很高,不能用热处理方法加以消除,只有经过锻压使金属变形,才能改变其方向和形状(图7-4a)。

图7-4 变形板料的纤维组织

a.不同工艺方法对纤维组织形状的影响 b.板料纤维与弯曲关系

在实际生产中对纤维组织要予以重视,设计和制造零件时,必须使零件工作时所受的最大拉应力方向与纤维流线方向平行,所受的最大切应力方向与流线方向垂直,并使纤维流线与零件轮廓相符合而不被切断。

如图7-4b是经过多次轧制的板材,具有方向性,顺着纤维流线方向(轧制方向)的塑性指标等大于垂直于纤维方向的指标。因此当弯曲件的折弯线与板料纤维方向垂直(图7-4a1)时,最小相对弯曲半径rmin/t的数值最小,设计及冲压加工合理,而图7-4b不可取。

随便看

 

离鸟网收录3541549条中英文词条,其功能与新华字典、现代汉语词典、牛津高阶英汉词典等各类中英文词典类似,基本涵盖了全部常用中英文字词句的读音、释义及用法,是语言学习和写作的有利工具。

 

Copyright © 2004-2024 vtrois.com All Rights Reserved
更新时间:2026/4/20 23:51:11