网站首页  词典首页


请输入您要查询的字词:

 

字词 金属材料结晶组织及性能
类别 中英文字词句释义及详细解析
释义

金属材料结晶组织及性能


铁碳合金是现代工业生产中应用最广泛的金属材料,它包括各种碳钢和铸铁,含碳量小于2.11%的是钢,大于2.11%的是生铁,生铁只能作为炼钢、炼灰铸铁的原材料。

(一)铁碳合金状态图

铁碳合金状态图实际上是将各种不同成分的铁碳合金(含碳量小于6.69%),在极其缓慢的加热或冷却条件下,应用热分析法得到铁碳合金化学成分(横坐标)、温度(纵坐标)与组织之间的关系图,又称铁碳合金相图,如图7-1所示。

图7-1 Fe-Fe3C合金状态图

从铁碳合金状态图中可以了解到含碳量、温度与结晶组织之间的关系,所以它是研究铁碳合金及制定热加工和热处理工艺的重要依据。

1.Fe-Fe3C状态图中点线区的意义

(1)状态图中的特性点:Fe-Fe3C状态图中各特性点的符号、温度、含碳量及物理意义列于表7-1中。

表7-1 Fe-Fe3C状态图中各特性点及意义

(2)状态图中的特性线与区:状态图中的线条是若干个合金发生组织转变的曲线,即不同成分合金的连线,如表7-2和表7-3所示,有5条曲线、2条水平线,4个单相区、5个双相区和2个三相区。

表7-2 Fe-Fe3C状态中特性线及意义

表7-3 Fe-Fe3C状图中的区域及其组成物

其中ECF水平线为共晶转变线,在此水平线上恒温下发生共晶反应,即从液体中同时结晶出奥氏体和渗碳体的机械混合物(A+Fe3C),称为高温莱氏体。

PSK水平线为共析转变线,在此水平线上恒温下发生共析反应,即从单固相奥氏体转变成双固相铁素体和渗碳体的机械混合物(F+Fe3C),称为珠光体。

根据碳合金状态图上所示区域的组织,可得知某一成分合金在加热或冷却到某一温度时的状态和组织。例如,含碳量为0.45%的钢,加热到950℃时,从状态上按照成分及温度找到此点在奥氏体区域内,即表示此钢这时的组织是奥氏体。

2.Fe-Fe3C状态图中合金的分类

根据状态图上的P、E两点,可将铁碳合金分为工业纯铁、碳钢和生铁三类。其中碳钢和生铁又可各分为三种。因此,状态图上共有七种典型合金,纯铁和钢的含碳量、室温组织和性能特点如表7-4所示,由于生铁是常用于炼钢、炼铁的原材料,这里不再介绍其成分、组织及性能。

表7-4 纯铁和钢的分类、组织、性能及应用

(二)钢的基本组织及性能

1.铁素体(F)

铁素体是碳溶于体心立方晶格α-Fe中的间隙固溶体。在室温时溶碳量几乎等于零,而在727℃时溶碳量也仅为0.0218%,因此铁素体的组织、性质与工业中应用的纯铁相近,强度、硬度较低,塑性、韧性很好(σb=180~230MPa、HBS=50~80、δ=30%~50%、ak=160~200Jcm2),其作为钢的基体组织最适于形变加工。

工业中应用的纯铁是含有0.10%~0.20%(质量分数)杂质的铁素体(F+Fe3C),其熔点为1538℃,在1394℃和912℃温度下发生两次同素异构转变,在1394.~912℃具有面心立方晶格(即γ-Fe),在912℃以下具有体心立方晶格(即α-Fe),并在770℃以下具有磁性为铁磁物质,770℃以上磁性消失为顺磁性物质。770℃为铁的磁性转变温度,又称居里点,常用A2表示。

工业纯铁的塑性、韧性好,易于加工变形,但强度、硬度较低,很少用作钣金零件,主要用于电工及仪器仪表行业。

2.奥氏体(A)

奥氏体是碳溶于面心立方晶格γ-Fe中的间隙固溶体。由于γ-Fe的空隙比α-Fe大,所以奥氏体溶碳的能力比铁素体大,在727℃时溶碳量为0.77%,而在1148℃时溶碳量可达2.11%,然而一般钢中奥氏体只有在727℃以上才存在,且在高温下的强度、硬度较低,但塑性、韧性很高,所以钢材在727℃以上的高温下塑性变形加工才得以进行。

3.渗碳体(Fe3C)

在铁碳合金中,当碳的含量超过碳在铁中的溶解度时,多余的碳就以Fe3C的形式存在,这就是钢中含碳量增高时硬度能提高的基本原因。

渗碳体是铁与碳形成的化合物Fe3C,具有复杂的晶体结构。在钢中通常作为强化相以片状、网状、粒状分布在铁素体基体上。渗碳体含碳量为6.69%,熔点为1227℃,不发生同素异构转变。渗碳体硬度很高,约为800HBW,能轻易刻划玻璃,而塑性、韧性极差(δ、ψ、ak均几乎为零)。

若渗碳体中的铁原子部分地被锰、铬等原子所替代,或碳原子部分地被氮、硼等原子所替代,则形成(Fe、Mn)3C、(Fe、Cr)3C或Fe3(C、N)等合金渗碳体。

4.珠光体(P)

珠光体是由铁素体和渗碳体薄层交替重叠的层状混合物(图7-2),其含碳量为0.77%,铁素体占大部分,渗碳体则不到1/8。在高倍显微镜下可以清楚地看到渗碳体呈条状(侧面)分布于铁素体基体上,放大倍数较低时则呈层片状组织。

图7-2 珠光体显微组织

(三)铁碳合金状态图的应用

1.根据状态图选择材料

由表7-5可知,合金含碳量不同,其组织和性能不同,且随含碳量的增加,铁碳合金中韧性相(F)的量逐渐减小,脆硬相(Fe3C)的量逐渐增多,塑、韧性逐渐降低,强度、硬度逐渐升高。

表7-5 铁碳合金的组织、性能变化规律

当含碳量增至0.77%C时,因Fe3C沿晶界析出,使强度的升高趋势减缓;当含碳量增至1.0%时,Fe3C沿晶界逐渐形成完整的网状形态,使强度从最大值呈迅速降低趋势。

因此,常用钢的含碳量一般不超过1.4%,并根据用途和性能要求不同,可选用适当含碳量的合金(表7-6)。

表7-6 根据铁碳合金的含碳量选择材料

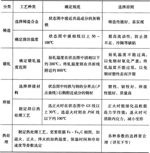
2.根据状态图制定热成型工艺

各种成分的铁碳合金在各种温度的存在状态,以及在加热和冷却过程中的组织变化,都可通过图7-1表示出来。因此,铁碳合金相图不仅是热处理工艺制定的重要依据之一,还可作为制定铸、锻、轧、焊等热成型工艺的重要依据,如表7-7所示。

表7-7 根据铁碳合金状态图制定成型工艺

随便看

 

离鸟网收录3541549条中英文词条,其功能与新华字典、现代汉语词典、牛津高阶英汉词典等各类中英文词典类似,基本涵盖了全部常用中英文字词句的读音、释义及用法,是语言学习和写作的有利工具。

 

Copyright © 2004-2024 vtrois.com All Rights Reserved
更新时间:2026/4/19 19:43:05