网站首页  词典首页


请输入您要查询的字词:

 

字词 部分国家的税收政策
类别 中英文字词句释义及详细解析
释义

部分国家的税收政策


(一)世界各有关国家的烟草税收概况

烟草税收是世界各国政府财政收入的重要来源之一。1992年世界各国政府对烟草行业征收的总税收额估计在1400亿美元以上,约占世界各国政府总税收额的3%。除20个最富有国家外,世界上其他国家的烟草税收额均高于其他任何税额。中国和巴西的烟草税收均为国家的第一大税源。

欧共体12国1990年烟草行业的总税收额为394.89亿ECU(欧洲货币单位),约合480亿美元。世界上部分国家烟草制品的税收总额见表2-3-1。1950~1995年美国政府征收的烟制品消费税和州销售税统计见表2-3-2。

表2-3-1 世界部分国家烟草制品的税收总额及其占政府财政收入的比例

注:1.ECU为欧洲货币单位。

2.税收总额包括消费税和零售增值税等税种。

表2-3-21950~1995年美国政府征收的烟草制品消费税和州销售税统计 单位:亿美元

注:1.表中带“*”处为地方政府的税收数字没有查到,因而对应的总税收数字中不包括地方政府的数字。带“一”处为本文的作者没有查到数据。

2.自1988年开始美国有40个州开始征收了卷烟销售税。

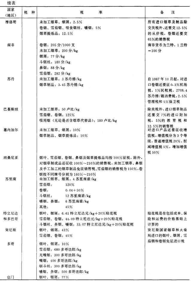
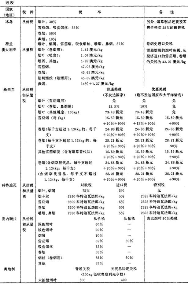
(二)世界部分国家(地区)的烟草关税

世界部分国家(地区)的烟草关税详见表2-3-3

表2-3-3 世界部分国家(地区)烟叶及烟草制品进口关税

随便看

 

离鸟网收录3541549条中英文词条,其功能与新华字典、现代汉语词典、牛津高阶英汉词典等各类中英文词典类似,基本涵盖了全部常用中英文字词句的读音、释义及用法,是语言学习和写作的有利工具。

 

Copyright © 2004-2024 vtrois.com All Rights Reserved
更新时间:2026/4/19 20:02:36