网站首页  词典首页


请输入您要查询的字词:

 

字词 选肉节
类别 中英文字词句释义及详细解析
释义

选肉节


“肉节”,顾名思义为“肌肉、关节”。以现代医学知识来理解,穴位是人体内部一定结构在体表的投影,其内部结构可包括神经、血管、肌肉、关节以及其他组织。局部解剖提示,穴位多数为神经干或其分支分布的部位,与肌肉关节有密切联系。

选肉节即结合人体有关的神经、肌肉、关节的分布,选用相关穴位,以治疗病变的神经、肌肉、关节。《素问·刺要论篇》云:“病有浮沉,刺有浅深,各至其理,无过其道”。意思是说,病变的部位有深浅,针刺也要区别浅深,要恰如其分地刺到适当的部位,不要过深或过浅。由于病变组织的不同,即使同样选取某一固定的穴位,在针刺时也要注意局部组织的解剖特点,灵活地掌握针刺方向、角度、深度,才能恰当地达到病位。例如:下关穴可治疗三叉神经痛、颞颌关节炎、咬肌痉挛、面瘫、牙痛等,但在三叉神经痛时,要直刺1.5-2寸,刺中三叉神经的第三支。治疗颞颌关节炎时,要向前后方斜刺0.5-0.8寸,使针尖直接在颞颌关节的软组织内。治疗咬肌痉挛时,须向下30°左右斜刺进2-2.5寸,刺中咬肌,并作多向透刺。治疗面瘫时,要沿10°-15°横刺进针2-3寸,向地仓穴方向透针,不要刺得太深,才能刺达面部表情肌。在治疗牙痛时,则可向前下方45°斜刺等。这样有的放矢地针刺,才能达到针刺治疗的效果。

在临床应用中发现,此种结合神经、肌肉等解剖知识来选穴针刺,对神经系统、运动系统疾病疗效显着。这是循经取穴方法的发展。它有利于针刺的得气,提高临床疗效,研究穴位特点。

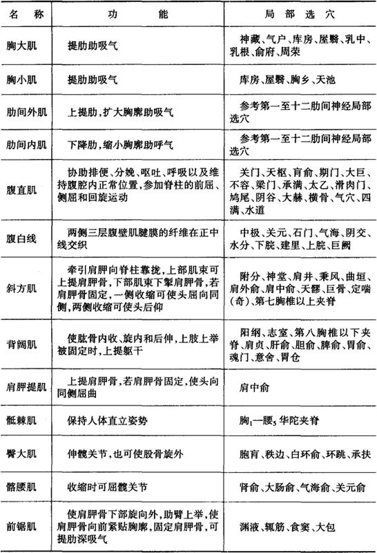
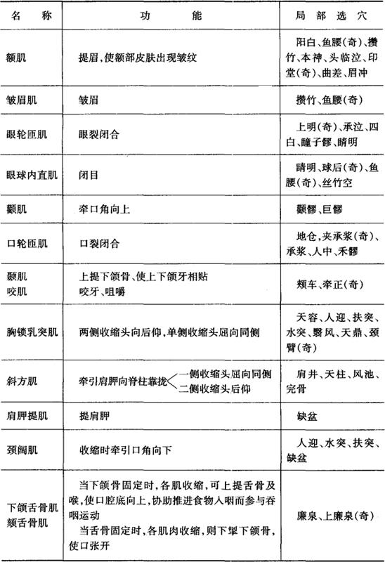
附:人体主要神经、肌肉、关节的局部及邻近部选穴参考表,见表4-2-4-10。

表4-2 头面、颈项部主要神经局部选穴参考表

表4-3 头面、颈项部主要肌肉局部选穴参考表

表4-4 胸腹背部主要神经局部选穴表

表4-5 胸腹背部主要肌肉局部选穴表

表4-6 上肢部主要神经局部选穴表

表4-7 上肢部主要肌肉的局部选穴表

表4-8 下肢部主要神经局部选穴表

表4-9 下肢部主要肌肉局部选穴表

表4-10 各关节局部选穴表

随便看

 

离鸟网收录3541549条中英文词条,其功能与新华字典、现代汉语词典、牛津高阶英汉词典等各类中英文词典类似,基本涵盖了全部常用中英文字词句的读音、释义及用法,是语言学习和写作的有利工具。

 

Copyright © 2004-2024 vtrois.com All Rights Reserved
更新时间:2026/4/21 21:13:04