网站首页  词典首页


请输入您要查询的字词:

 

字词 转向器
类别 中英文字词句释义及详细解析
释义

转向器


大中型轮式拖拉机多采用球面蜗杆滚轮式或螺杆螺母循环球式转向器。

(一)球面蜗杆滚轮式转向器

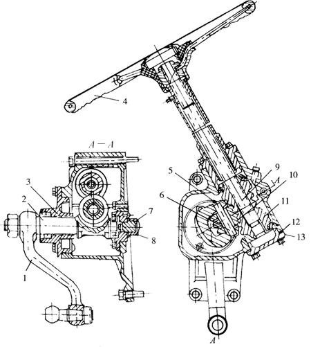
球面蜗杆滚轮式转向器如图4-26所示。转向轴通过三角花键固定在球面蜗杆上,球面蜗杆用两个无内座圈的锥轴承支撑。壳体上、下盖与壳体之间安装调整垫片,用于调整两锥轴承的间隙。三齿滚轮与球面蜗杆相啮合,滚轮用两排滚针支承在滚轮轴上,滚轮轴固定在垂臂轴的U形支座上。转向垂臂轴一端通过滚柱轴承进行支撑,另一端通过铜套支撑在侧盖上。转动方向盘使蜗杆转动时,滚轮沿蜗杆的螺旋槽滚动,从而带动垂臂轴转动,使转向垂臂进行摆动,再通过纵拉杆、转向梯形等驱使前轮偏转。该转向器的蜗杆与滚轮轴中心连线跟垂臂轴不垂直,旋转调整螺钉使垂臂轴轴向移动时,可以改变啮合副之间的间隙。转向轴的上支承用黄油润滑,转向器壳体内加注齿轮油润滑。泰山-25、铁牛-55、650(1,2,3型)等型拖拉机采用这种转向器。

图4-26 球面蜗杆滚轮式转向器

1.垂臂 2.垂臂轴 3.铜套 4.方向盘 5.滚轮轴 6.滚针 7.调整螺钉 8.锁紧螺母 9.转向轴 10.滚轮 11.球面蜗杆 12.调整垫片 13.下盖

(二)螺杆螺母循环球式转向器

上海-50、东风-50、泰山-50等型拖拉机采用这种转向器。上海-50型拖拉机的转向器如图4-27所示。螺杆与螺母的螺纹槽内安装28颗钢球,导流管连接螺母螺纹的始末两端,转动方向盘使螺杆转动时,通过钢球使螺母作轴向移动,螺母又通过驱动销带动2个扇形齿轮以不同的方向转动,从而使固定在两扇形齿轮轴上的左右垂臂以相反的方向摆动,并通过左右纵拉杆使前轮偏转。螺杆上端支撑在带球面支座的止推轴承上,其下端没有支撑,以适应螺母的轴向圆弧运动。止推轴承的间隙可转动止推轴承上座进行调整,调后用锁紧螺母锁紧。驱动销与螺母销窝的间隙通过增减调整垫片的厚度进行调整。螺杆螺母磨损后只能更换滚珠。

图4-27 上海-50型拖拉机的转向器

1.方向盘 2.半月键 3.锁紧螺母 4.止推轴承上座 5.滚珠 6.止推轴承下座 7.转向管柱 8.螺杆 9.保险垫片 10.黄油嘴 11.转向轴滚珠下座垫 12、14.扇形齿轮 13.加油螺塞 15.螺母 16.壳体 17.左垂臂 18.油封 19.衬套 20.右垂臂 21.驱动销 22.垫片 23.螺栓 24.导流管 25.管柱上套

随便看

 

离鸟网收录3541549条中英文词条,其功能与新华字典、现代汉语词典、牛津高阶英汉词典等各类中英文词典类似,基本涵盖了全部常用中英文字词句的读音、释义及用法,是语言学习和写作的有利工具。

 

Copyright © 2004-2024 vtrois.com All Rights Reserved
更新时间:2026/4/19 23:39:12