网站首页  词典首页


请输入您要查询的字词:

 

字词 越冬室的设计
类别 中英文字词句释义及详细解析
释义

越冬室的设计


一、对虾越冬室

(一)对虾越冬基本工艺流程及工艺要求 对虾越冬是对虾全人工繁育的重要组成部分。北方从当年10月开始,至翌年4月止,历时6个月;浙江省自10月底至11月初开始,至翌年3月底止,历时4个多月。根据当地气象情况,在10月初(浙江11月初)挑选健壮的亲虾,进行暂养,如天气好,开始可在室外,然后移入室内越冬池。按照越冬工艺要求,控制水温,控制光照,培育亲虾,使它们在预定时间产卵。整个越冬期,要按不同时期控制水温,掌握亲虾卵巢发育程度。为保持水质良好,应使水中溶解氧在5mg/L以上;总氨氮0.5mg/L以下;pH为7.6—8.6;化学耗氧量2mg/L以下。因此,除适当换水外(每日换水量为20—50%),还应采取充气措施。

主要设备基本与育苗相同,但越冬期长,而且要保温,为了节能,可积极开发地热、太阳能、工业余热等热源,这些可全部或部分采用,做为补充热源。越冬亲虾有关工艺参数见表44—40。

表44—40 越冬亲虾有关工艺参数

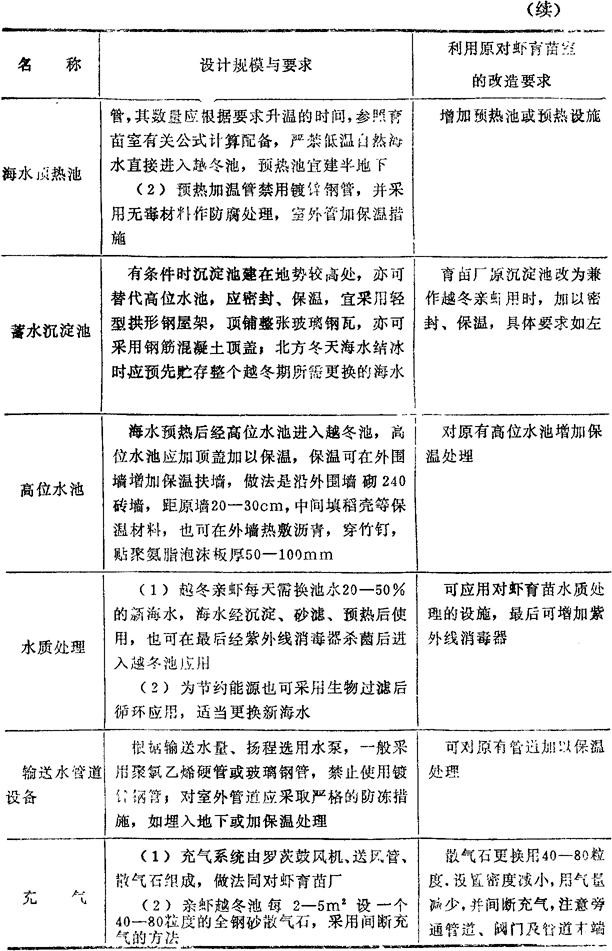
(二)对虾越冬室的主要工程设施,见表44—41。

表44—41 对虾越冬室主要工程设施设计要点

1.亲虾越冬或育苗宜采用供热稳定及节能的热水锅炉。

2.暖气片装窗间墙上,宜采用大60暖气片,接头少、宽度小并易于安装,暖气片的连接宜采用水平跨越式,即在一根供热管上安装多组暖气片,同采用供热、回水两根管相比,不仅节省材料也可缓和管道交叉拥挤的矛盾。

附:对虾越冬室设计参考例

越冬水体(m3): 500 1000

越冬室建筑面积(m2): 550 1100

越冬池池深(m): 1.7 1.7

越冬池水深(In): 1.4—1.5 1.4—1.5

越冬虾数量(尾): 5000—6000 10000—12000

越冬虾成活数(尾): 4000—5000 8000—10000

越冬亲虾产苗量(亿尾): 1.6—1.8 3.0—1.0(产卵率80%计)

配用水暖锅炉 kcal/h,台: 30万1台, 60万1台

(据河北省沿海5个越冬室统计综合)

二、尼罗非鲫越冬室

(一)尼罗非鲫越冬的基本内容及要求 尼罗非鲫越冬要求的主要条件:①水质良好,不受污染;②水温保持在16—20℃(适宜水温20—22℃);③水中溶解氧大于2mg/L;④放养密度3—5kg/m3水体。

为了节约能源降低成本,最好能利用温泉水或工业余热水,水源充足,换水量可大,放养密度可增大。用锅炉加热时,一般每平方米水面放养尾重250g的亲鱼30—50尾,放3.3—6.6cm鱼种300—500尾。

(二)越冬室主要工程设施及设计要点

1.越冬热源 越冬室按热源形式可分为两类:一类是利用工业余热或自然能,如温泉水、地热、太阳能等;另一类需设加热设备,如锅炉、煤灶、电加热等。

(1)温泉水:只要具有非鲫所需的水温,保持一定流量,就可用于建越冬池。根据水温及流量,可建室内池或室外池。根据水质可分为直接配水加热或间接加热。

(2)太阳能:利用太阳能的地域很广,只要结构设计合理,也可收到好的效果。简单的方式可用塑料大棚,在南侧设三角形加热空间,使棚内空气与加热间形成对流热交换,如新建越冬室,可以建筑结构及热工性能综合考虑,采取被动式太阳房的优点。

(3)地热水:可在有地热资源处打深井,将地层深处的热水抽出作越冬用,但地下水往往氮气含量高而且溶氧较低,使用时需曝气增氧,或还需根据养鱼用水要求作其他处理。

(4)工业余热水:是工厂热交换排出的冷却水,根据条件和需要,越冬池可建在室外,可降低成本。使用前对水质应进行化验分析。

(5)深水井:深水井(一般在6m深以上)冬天水温在15℃以上,可放养少量鱼种。水井加盖,晚上及冷天封盖,加草帘保温。要注意预防缺氧,放养密度要稀。

(6)锅炉或煤灶加温越冬:使用锅炉加温要建厂房,室内建越冬池,池内设加热管或设预热池,室内装暖气片,为节省投资,也可采用塑料大棚温室的形式,用煤灶加热,通过砖砌烟道送热。

(7)电加热:由于耗电量大,仅限于小越冬池或试验室。在—般保温条件下,每天排除少量污水,补充少量新鲜水,保持水温18℃,根据估算,每天每立方米水体耗电约3kW。

采用设备加温方式越冬,为提高初始水温,也可专设水井保温,做为补充水源,既可节省煤、电,又可使水温稳定。

2.越冬室的设计与建设 不论采取那种供热方式,越冬室的组成主要有鱼池、供热及供排水系统三部分,同时要增设充气设施,其设计要点如表44—42。

表44—42 尼罗非鲫越冬室主要工程设施设计要点

(编者:施定、李明聚 审者:缪国荣、沈宗武)

随便看

 

离鸟网收录3541549条中英文词条,其功能与新华字典、现代汉语词典、牛津高阶英汉词典等各类中英文词典类似,基本涵盖了全部常用中英文字词句的读音、释义及用法,是语言学习和写作的有利工具。

 

Copyright © 2004-2024 vtrois.com All Rights Reserved
更新时间:2026/4/20 8:38:34