网站首页  词典首页


请输入您要查询的字词:

 

字词 贮存过程的管理
类别 中英文字词句释义及详细解析
释义

贮存过程的管理


一、葡萄酒在贮存过程中变化

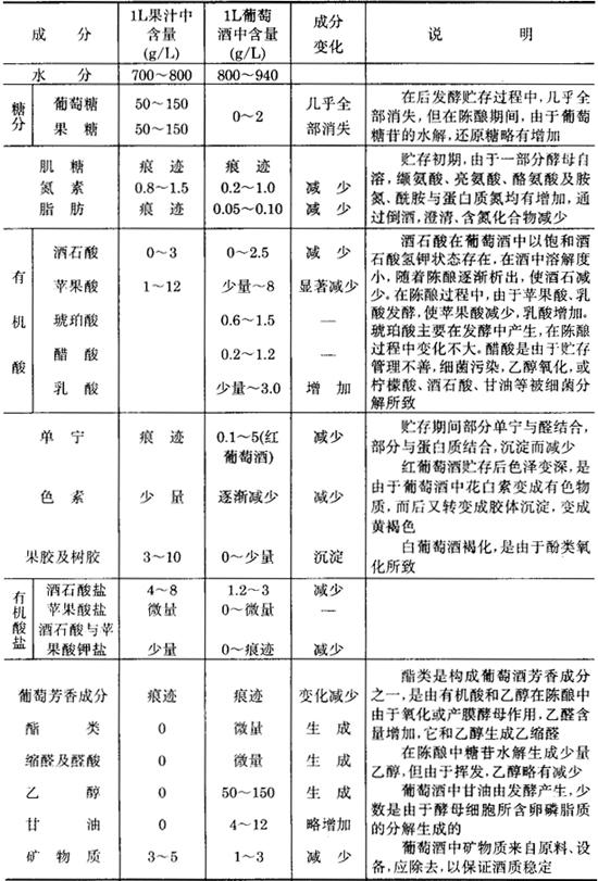
新酿制的葡萄酒,口味粗糙,极不稳定,必须经过一个时期贮存陈酿,发生一系列物理、化学和生物学变化,以保持产品的果香味和酒体醇厚完整,并提高酒的稳定性,达到成品葡萄酒的全部质量标准。贮存过程变化情况见表3-7-11,表3-7-12。

表3-7-11 葡萄酒贮存过程变化

表3-7-12 贮存期间成分变化

二、葡萄酒贮存管理

(一)隔氧贮存(低温密闭贮存)

葡萄酒传统的贮存工艺,只强调长期恒温贮存,自然澄清。酒在陈酿过程中易接触空气而过渡氧化,降低酒的风格。随着技术进步,采取隔氧贮存新技术,使酒保持在还原状态下陈酿,可有效地防止氧化而降低酒的品质,常采取以下隔氧措施。

(1)充氮赶氧 贮存容器应为密闭式,并安装有压力表和安全阀(当压力超过时CO2能自动排除)。当原酒进入贮存罐时,应迅速充气赶氧,用CO2或N2气封罐(压力为10~20kPa),避免酒与空气中的氧接触,防止氧化和需氧细菌繁殖。

目前采用隔氧措施所用的惰性气体,主要是二氧化碳和氮氧。二氧化碳溶解系数高,易能较久的留在酒中,可以防止酒氧化(含CO20.2~0.3g/L就足以防氧化),对葡萄酒起到特有的保护作用。而氮气由于不溶于水,不能使葡萄酒产生泡沫,故不会影响葡萄酒的口感,同样有防氧作用。一般在巴氏消毒和装瓶时用氮较为合适。

当今在广泛采用敞开式大容器贮酒罐贮存葡萄酒时,采取充气措施(也可将CO2和N2混合使用,85%N2和15%CO2),进行隔氧贮存,保护葡萄酒表层的作法,将被人们重视和推广。

(2)二氧化硫在贮存过程中,用于保护葡萄酒,达到防止氧化、防腐,保持葡萄酒原有芳香的目的。

发酵结束后残留的二氧化硫,当然可以达到上述目的。但葡萄酒中的SO2大部分已化合,只有游离SO2才有防腐、消毒作用,所以必须经常补充SO2。见第三篇第二章。

(二)倒酒

1.定义

在贮存过程中,酒中胶体物质、酒石酸盐等自然沉清,定期将桶(池)中上层清酒泵入另一桶(池)中,除去酒脚的操作称倒酒。也称倒桶、换桶。

2.倒酒目的

(1)起通气作用,可使酒接触空气溶解适量氧(约每升酒溶解2~3ml氧),促进酵母最终发酵结束。

(2)新酒被CO2饱和,倒酒可使过量的挥发性物质挥发逸出。

(3)分离酒脚,使桶(池)中澄清的酒和池底部酵母,酒石等沉淀物分离,除去酒脚。并使桶(池)中酒质混合均一。

(4)亚硫酸化,加亚硫酸溶液来调节SO2含量。

3.倒酒方式和方法

(1)倒酒方式

①开放式倒酒:一般发酵结束后,新酒很快进行第一次倒酒。接触大量空气,促进后发酵完成。同时氧化单宁、色素和其他物质,加速酒的氧化,以利成熟。一般采取开放式倒酒,使酒与空气接触。

②密闭式倒酒:在第二年和以后倒酒时,应采取密闭式,避免酒与空气相接触。

(2)倒酒方法 倒酒最好采取分层取汁法。取上、中、下层分别贮入各桶(池)中。抽酒管头应横向侧面吸汁。距离池底40cm以上。

倒酒满池后按规定补充二氧化硫或加醇调度,密闭贮存。

表3-7-13为各种倒酒方法的比较。

表3-7-13 倒酒方法比较

注:倒酒总损失一般为4~8%。

4.倒酒须知

(1)倒酒季节与气候条件

①应选择在春季或冬季倒酒。

②应在天气晴朗,气压高,冷而干燥的天气倒酒。

③阴雨天,气压低的天气不宜倒酒。因为气压低,倒酒时酒中二氧化碳放出,会使酒变浑。

④炎热时不宜倒酒。因温度高,化学反应加剧,特别易氧化。

⑤刮大风天气不宜倒酒。因为刮大风加速空气流通,酒易污染。

(2)倒酒次数和时间 倒酒次数取决于葡萄酒的品种,葡萄酒内在质量和成分。贮存初期倒酒的次数多,随着贮存期的延长而逐渐减少。

对于酒质粗糙、浸出物含量高、澄清不好的酒,倒酒次数可多一些。山葡萄酒,一年原酒倒酒3~4次,二年原酒倒酒1~2次,三年原酒,每年倒酒1次,倒酒次数和时间可参考表3-7-14。

表3-7-14 倒酒次数、时间

(3)倒酒时容器准备及SO2用量 倒酒时应尽量选用贮存过同品种酒的容器,洗净、硫熏消毒,并用二氧化碳赶走池内空气(可用火柴点燃池口试验)方可进酒。同时加二氧化硫。其用量视葡萄酒酒龄、成分、氧化程度、病害倾向等因素而定。见表3-7-15。

表3-7-15 二氧化硫用量

注:在第二、三次及以后的倒酒时二氧化硫用量比第一次可降低1/3~1/2。

(三)添酒

1.定义

葡萄酒在贮存过程中,因挥发等因素影响,使桶(池)里形成空隙,应及时用同品种、同酒龄的酒加满容器,这一操作称为添酒,也称满桶。

2.添酒的目的

新酿制的葡萄原酒,进入贮存阶段,由于以下诸因素影响,酒的体积减少,桶(池)口和葡萄酒表面形成空间,酒易氧化或发生醋酸化污染,必须及时进行添酒,保持满桶(池)状态,避免葡萄酒与空气接触而造成氧化和污染。

(1)溶解在新酒内的二氧化碳逐渐排出,使酒体积减少。

(2)酒在桶内自然蒸发,导致贮存损失。

(3)受气候影响,酒品温降低或升高,酒产生收缩或膨胀。所以在低温季节要添酒;高温季节要从桶(池)内抽出部分酒,防止酒体积膨胀而溢流,甚至把桶胀坏。

葡萄酒的热膨胀体积可以根据下式计算或查表3-7-16葡萄酒热膨胀表得知。

表3-7-16 葡萄酒热膨胀表

V1=L+bt+ct2

式中 V1——1ml葡萄酒在温度t时的体积(ml)

L——1ml葡萄酒在0℃时的体积(ml)

b和c——取决于葡萄酒中酒精含量和总浸出物量的经验系数

表3-7-17为葡萄酒在贮存过程中的损失情况。

表3-7-17 葡萄酒在贮存中的损失

注:表中损耗是指发酵结束后第一次倒桶后计算,以一年的%表示。

3.添酒要求

添酒的葡葡酒,应选择同品种、同酒龄、同质量健康的酒。若无同质量的酒添酒时,只能用老酒添往新酒。添酒后调整二氧化硫,并在葡萄酒液面上,按产品等级要求分别加入皮渣白兰地,或食用酒精再封池。

4.添酒次数

(1)第一次倒酒后,一般冬季每周添酒1次,高温时每周添酒2次。

(2)第二次倒酒后,每月添酒1~2次。在卧式大桶可半年添1次。

(3)贮存浓甜葡萄酒,酒度在16%(V/V)以上,可以避免微生物在葡萄酒液面上繁殖,因此不必添酒。这样不满桶贮存,反而促进葡萄酒某些成分氧化,形成特殊风味。但在16%(V/V)以下的甜酒,仍需要添桶。

(4)贮存山葡萄酒,新酒第一个月后每周添酒1次,第二个月10天添酒1次,以后每月添酒1次,一年以后半年添酒1次。

5.满桶的检查方法

(1)检查木桶。一般采用玻璃贮藏瓶。当酒在桶中蒸发后,满桶的酒液面下降,此时可打开上部软木塞添入同类型酒。也可以在空间处加入二氧化硫或二氧化碳。

采用这种方法,便于检查酒质,观察木桶是否渗漏,有利于表面封闭,减少用高度酒数量等。

(2)检查水泥池可采用水泥池自动满桶装置。在贮酒池上口,用砖砌小圆筒(容积为贮酒池的1/100,圆桶高与直径相等)。酒加到圆桶的1/2处,液面上放一用搪瓷或塑料做的浮筒,然后在酒液面上浇少量石蜡油或凡士林油(约250ml左右),油层厚度为2cm,将槽壁与浮子之间的空隙盖浸,隔断酒与空气接触。圆筒上面再加上水泥盖或木盖子,以防灰尘落下。

(四)卫生管理

酒厂的卫生,应符合国家规定的卫生规范。

酒厂的卫生是保证葡萄酒有效保存的前提。葡萄酒在贮存过程中污染来源,除原酒从原料中带来的污染以外,主要来源于以下几方面:

1.容器卫生

葡萄酒在容器内,其表面长期与外界接触,特别是表面没有采取有效措施与空气隔绝,或表面消毒时而带来污染。容器内外长霉,变酸,水泥池内壁起鼓,或使用曾装过受污染的葡萄酒,而又未进行消毒的容器再装酒。这些都是污染之源,应加注意,严格消毒。

2.设备卫生

用过的设备、容器和管道,不得残留葡萄酒。用完后清洗干净,定期擦洗、消毒、灭菌。

3.环境卫生

肮脏的地面、发霉的墙壁,以及死角都是细菌藏身之地,极易扩散污染葡萄酒,因此随时应保持这些地方洁净。一般每周打扫卫生一次,每月大扫除一次。夏季室内每周杀菌一次,冬季两周一次(硫磺用量3~5g/m2空间)。在倒酒、添酒前应杀菌一次。

(五)贮存过程常规检验

葡萄酒在贮存期间,应定期进行感观、理化及破败病检查。以掌握原酒在陈酿过程中的变化,以便及时采取措施,确保产品质量。具体检测项目见表3-7-18。

表3-7-18 贮存过程常规检验项目

(六)瓶贮

瓶贮是指酒装瓶后贴标至装箱出厂的一段过程。葡萄酒在贮酒罐内贮存,并不包括全部陈化过程。为了完成这一过程,达到最佳风味,还需要进行瓶贮,使葡萄酒在瓶内进行陈化。

1.瓶贮机理

(1)葡萄酒在瓶中陈酿,是在无氧状态即还原状态下进行的。据测定,酒在装瓶几个月后,其氧化还原电位达到最低值。而葡萄酒的香味,只有在低电位下形成。其香味物质只有在还原型时才有愉快的香味。所以经过瓶贮的葡萄酒显示出特有风格。

(2)葡萄酒在装瓶时偶尔带入的氧消耗之后促进香味形成。但氧并非是瓶中陈酿的促进剂。因此装瓶软木塞必需严格紧密,不得渗漏。同时瓶中顶空体积不得过大,否则会导致氧化作用,使葡萄酒迅速败坏,口味变劣。

(3)瓶贮时酒瓶应卧放,木塞浸入酒中,起到类似木桶的作用,改善陈酒的风味。

2.瓶贮期

瓶贮的周期,因酒的品种、酒质要求不同而异。最少4~6个月。若在净化处理时,采取必要的措施,预防氧化,瓶贮时间可以缩短。有些高档名葡萄酒,瓶贮时间可达1~2年。

三、葡萄酒的合理陈酿期

每种葡萄酒,从酿造到适合饮用都有保存的最佳期和衰老期。葡葡酒达到质量最高点的时期,最适于饮用。但随着时间的延长又进入衰老期,酒质慢慢下降,甚至变质,这就是葡萄酒的寿命。若在木桶陈酿时间太长,会使果香失去,陈化气味太浓,令人不快,且色泽褐化,称之为“马德拉”化。因此葡萄酒愈陈愈好的说法并不妥当(如白葡萄酒)。一般白葡萄原酒陈酿两年以上,以使可析出的盐类、凝固物充分析出和香味形成(因为酒中的酸和醇产生的酯化作用,在陈酿前两年较快,而后减慢下来,据测定新酒每升总酯为2~3毫克当量,2~3年后可达6~7毫克当量,20年后为9~10毫克当量)。

(1)白葡萄酒贮存的最佳期较短,不宜长期陈酿,以保持其果香新鲜,口味爽净的风格。一般陈酿期为1~3年。干白葡萄酒陈酿期更短,6~10个月即可出厂。

(2)红葡萄酒,由于酒精含量较高,且有非挥发性酸,同时由于单宁和色素物质含量高,色较深,适合较长时间陈酿(一般2~4年)。使新酒的生涩味,逐渐形成特有风味,具有口味醇和,酒香浓郁的特有风格,使酒质更佳。

(3)其他葡萄酒,由于葡萄酒生产环境条件不同,酿制方法特殊,更适于长期陈酿,酿造成更有特色的酒,一般5~10年则是最佳饮用期。

所谓百年老酒,只能作为古董文物收藏之用,而不适饮用。

从工厂经济效益角度出发,葡萄酒的生产周期愈短愈好。这就必须运用新技术,采取相应措施,才能实现。实际上目前国内外一些优质干白葡萄酒,生产周期已缩短到一年之内,而且质量很高,受到消费者赞赏。

随便看

 

离鸟网收录3541549条中英文词条,其功能与新华字典、现代汉语词典、牛津高阶英汉词典等各类中英文词典类似,基本涵盖了全部常用中英文字词句的读音、释义及用法,是语言学习和写作的有利工具。

 

Copyright © 2004-2024 vtrois.com All Rights Reserved
更新时间:2026/4/18 21:02:25