网站首页  词典首页


请输入您要查询的字词:

 

字词 贫血
类别 中英文字词句释义及详细解析
释义

贫血


贫血是指外周血单位容积内血红蛋白浓度、红细胞计数和红细胞压积低于正常,其中以血红蛋白浓度低于正常值最为重要。单位容积血液中的血红蛋白量,因地区、年龄、性别以及生理性血浆容量的变化而异。小儿正处于生长发育时期,所需造血营养物质多,且感染机会也多,因此容易发生贫血。

世界卫生组织制定的贫血标准为:6个月~6岁血红蛋白低于110g/L,6~14岁血红蛋白低于120g/L。

【分类】

1.按贫血严重程度分类

(1)轻度贫血 血红蛋白90~110(120)g/L,红细胞计数(3~4)×1012/L;

(2)中度贫血 血红蛋白60~90g/L,细胞计数(2~3)×1012/L;

(3)重度贫血 血红蛋白30~60g/L,红细胞计数(1~2)×1012/L;

(4)极重度贫血 血红蛋白低于30g/L,相应的红细胞计数为1×1012/L以下。

但在不同种类的贫血中,血红蛋白和红细胞数的降低程度可以不相平等,如小细胞低色素性贫血,血红蛋白降低较红细胞数明显,大细胞性贫血则反之。

2.按红细胞的形态学分类

(1)大细胞性贫血 红细胞平均体积(MCV)>94fl,红细胞平均血红蛋白量(MCH)>32pg,红细胞平均血红蛋白浓度(MCHC)正常,如营养性巨幼红细胞贫血、先天性纯红再生障碍性贫血等。

(2)正细胞性贫血 MCV,MCH,MCHC正常,如再生障碍性贫血、急性失血性贫血、溶血性贫血等。

(3)单纯小细胞性贫血 MCV<80fl,MCH<26Pg,MCHC正常,如慢性感染、慢性肾脏病所致的贫血等。

(4)小细胞低色素性贫血 MCV<80fl,MCH<26pg,MCHC<30%,如缺铁性贫血、珠蛋白生成障碍性贫血(地中海贫血)等。

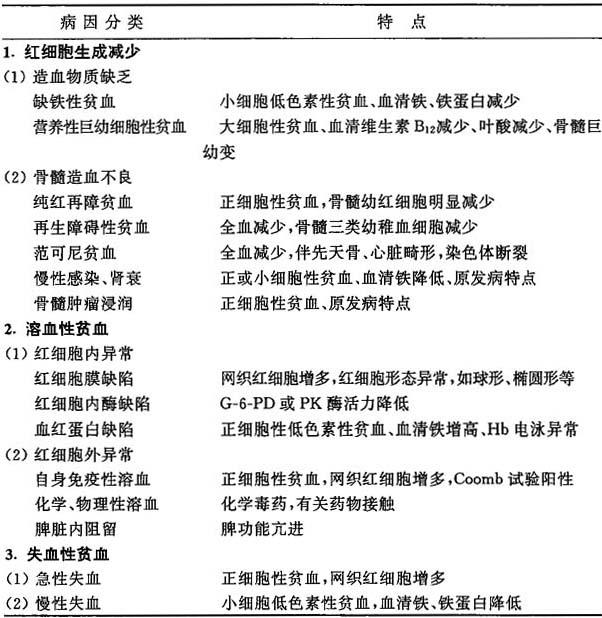
3.按贫血产生的原因分类 可分为失血、红细胞破坏过多和红细胞、血红蛋白生存障碍。见表17-1。

表17-1 小儿贫血的病因分类

【诊断】

1.临床表现

(1)详细了解发病年龄,持续时间,进展情况以及伴随症状:神萎、烦躁、食欲减退、腹痛、注意力不集中、智力减低、心悸、气促等。

(2)营养状况,饮食习惯,生活环境,婴儿喂养史,出生体重,双胎,围产期情况。

(3)皮肤、巩膜有否黄染,程度、持续时间、家族史等。

(4)急、慢性出血史,鼻、齿龈、消化道出血等。

(5)药物、化学物质接触史,长时间的感染病灶,全身疾病等。

(6)肝脾淋巴结的肿大情况,心界有否扩大,生长发育落后等。

2.辅助检查

(1)外周血液 检查红细胞计数,血红蛋白及血细胞比容。观察外周血片红细胞形态,大小及血红蛋白充盈程度。计算红细胞平均体积,平均血红蛋白量,平均血红蛋白浓度。

(2)造血功能

1)外周血 网织红细胞计数、白细胞和血小板数量。

2)溶血检查 疑溶血者,总胆红素及直接胆红素测定、血清结合珠蛋白、血红蛋白尿、含铁血黄素尿。肯定溶血者,选择检测红细胞脆性、红细胞酶、异常血红蛋白、抗体、补体等。

3)骨髓 了解骨髓细胞增生情况、有否成熟障碍、再生不良等。有无白血病细胞浸润或恶性肿瘤细胞转移等。

随便看

 

离鸟网收录3541549条中英文词条,其功能与新华字典、现代汉语词典、牛津高阶英汉词典等各类中英文词典类似,基本涵盖了全部常用中英文字词句的读音、释义及用法,是语言学习和写作的有利工具。

 

Copyright © 2004-2024 vtrois.com All Rights Reserved
更新时间:2026/4/18 10:24:10