网站首页  词典首页


请输入您要查询的字词:

 

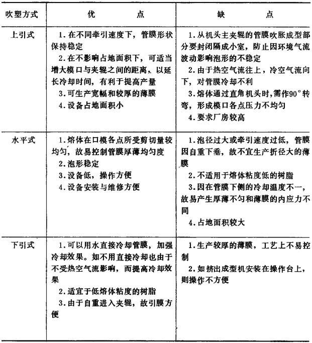
字词 薄膜挤出成型方法
类别 中英文字词句释义及详细解析
释义

薄膜挤出成型方法


薄膜挤出成型的方法一般分管膜挤出与平膜挤出两种。管膜挤出法是在熔体通过环形模口的连续挤出膜管中吹入一定量空气,使圆筒形膜管沿半径方向均匀膨胀至要求尺寸的膜泡并逐渐冷却,经人字形夹板将膜泡压扁并由牵引夹辊封闭吹入的空气以保持恒定压力,使管膜直径稳定,同时夹辊对薄膜还具纵向拉伸及牵引作用。由这种方法生产的薄膜通常称之为吹塑薄膜。平膜挤出法是使熔体通过扁平模口连续挤出在冷却辊筒上冷却成型,使用的机头一般是T形机头。这两种方法的优缺点见表4-4-1。

表4-4-1 两种成型方法优缺点比较

吹塑薄膜的吹塑方式,根据口模出料方向可分为上引式、水平式和下引式三种。

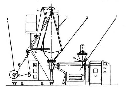
①上引式 熔体通过直角机头将料流垂直向上挤出模口,由机头通入压缩空气吹胀管膜,然后膜泡由模口正上方的夹辊牵引,夹辊的轴线一般应与挤出成型机的轴线相垂直,见图4-4-1。

图4-4-1 上引式流程示意图

1-挤出成型机 2-机头 3-夹板 4-成品

②水平式 熔体通过直通式机头挤出管膜,管膜与机头中心线在同一水平面上,由机头通入压缩空气吹胀管膜,经吹胀的膜泡仍沿同一水平方向通过夹辊夹紧牵引,见图4-4-2。

图4-4-2 水平式流程示意图

1-挤出成型机 2-机头 3-夹板 4-成品

③下引式 与上引式机头相似,但引取方向相反,模口向下,管膜垂直向下,经夹辊夹紧牵引,见图4-4-3。

图4-4-3 下垂式流程示意图

1-挤出机 2-机头 3-夹板 4-成品

除了上述三种吹塑方式之外,近年来也有采用立式挤出成型机,使机头出料口与挤出成型机在同一轴线,这样可避免熔体通过直角机头时需作90°转弯而造成膜口与各点压力不均匀的缺点。现将上述三种吹塑成型方法和特点示于表4-4-2。

表4-4-2 三种吹塑方式的优缺点

随便看

 

离鸟网收录3541549条中英文词条,其功能与新华字典、现代汉语词典、牛津高阶英汉词典等各类中英文词典类似,基本涵盖了全部常用中英文字词句的读音、释义及用法,是语言学习和写作的有利工具。

 

Copyright © 2004-2024 vtrois.com All Rights Reserved
更新时间:2026/4/19 1:20:29