一、视觉现象
表7-2-7 葡萄酒的视觉现象及常用术语


二、嗅觉现象
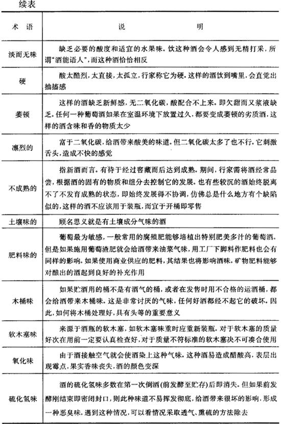
1.葡萄酒嗅觉常用术语及说明
表7-2-8 葡萄酒嗅觉常用术语

2.葡萄酒的呈香物质
李华博士曾对葡萄酒中的香气物质进行鉴定。这些物质包括醇类、脂类、有机酸、羰基化合物、酚类和萜烯类物质等。(李华编着《葡萄酒品尝学》,中国青年出版社,1992)
(1)醇类 葡萄酒中的醇类,大部分是酵母发酵的副产物。主要的醇类物质及其感官特性见表7-2-9所示。
表7-2-9 葡萄酒中检测出的醇类及其感官特性


(2)酯类 葡萄酒中的酯类物质同样也主要是酵母发酵的副产物。表7-2-10列出了葡萄酒中已知的酯类物质及其感官特性。
表7-2-10 葡萄酒中的酯类及其感官特性








(3)有机酸 除少部分挥发性有机酸来源于葡萄浆果外,葡萄酒中大部分有机酸则主要是发酵的副产物。
表7-2-11 葡萄酒中检出的有机酸类及其感官特性



(4)羰基化合物 羰基化合物主要指酮和醛,大多数是微生物的代谢产物。
表7-2-12 葡萄酒中检出的羰基化合物类及其感官特性


(5)酚类和萜烯类物质 这些物质主要存在于葡萄的果皮、果梗及种子当中。在葡萄酒酿造过程中,它们溶于葡萄汁而进入葡萄酒。
表7-2-13 葡萄酒中检出的酚类和萜烯类物质及其感官特性

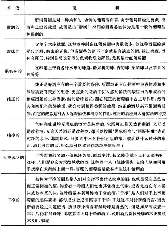
三、味觉现象
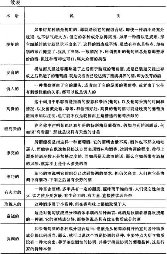
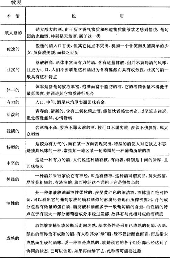
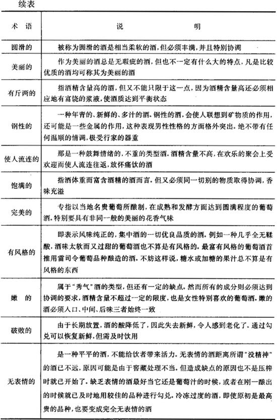
表7-2-14 葡萄酒味觉常用术语及说明


四、综合评价
表7-2-15 葡萄酒综合评价术语及说明




