网站首页  词典首页


请输入您要查询的字词:

 

字词 脑瘫
类别 中英文字词句释义及详细解析
释义

脑瘫


脑瘫是婴儿和儿童的一种上运动神经元损害疾病。是一种非进行性中枢神经系统病损,失去对一个或数个肢体的随意动作的协调。同时也可有感觉情感或心理紊乱和智力缺陷等。因为它的不可逆性质,从而出现了一系列严重的社会、心理和教育上的问题。临床上50%以上的儿童可发现一个获得性原因,例如先天性畸形、脑出血、脑缺氧或感染等。

【预防】

预防在未来必定是对付本病的主要手段。

(1)杜绝各种可预先设防的原因。

(2)加强以下各个方面:

1)儿童的承受力。

2)一个非常危险的妊娠的特别护理。

3)分娩期间胎儿的监护。

4)不健康新生儿的运送和护理。

5)对早产儿要特别注意产前护理的科学性和亲切感。

【诊断】

1.分类 有许多不同的分类方法。通常根据瘫痪部位的分布(如偏瘫、截瘫、三肢瘫和四肢瘫等),生理性类型(如痉挛型、手足徐动型等)和瘫痪原因进行分类。临床上一般根据生理性类型即肌肉功能障碍的情况分成以下各类。

(1)痉挛型,占65%。

(2)手足徐动型,占20%。

(3)共济失调型,占5%。

(4)震颤型。

(5)僵硬型。

(6)松弛型。

(7)混合型。

2.临床表现

(1)痉挛型

1)肌张力增高,牵拉反射亢进,肌张力增高在睡眠时消失。肌张力增高,特别在内收肌群和屈肌群更为明显,下肢比上肢严重,可出现典型的交叉畸形和剪刀步态。

2)深层腱反射亢进(如膝反射),出现病理反射(如巴彬斯基和霍夫曼征),可引出踝陈挛。

3)智力受损有很大差异,有的近似正常,有的明显低下。

4)痉挛性瘫痪可表现为双瘫、偏瘫、截瘫、单瘫等。常见畸形有:下肢——髋内收、内旋、屈曲畸形,严重脱位,膝屈曲畸形,马蹄足或马蹄内翻足畸形。上肢——肩内旋、内收畸形,肘屈曲畸形,前臂旋前、腕和2~3、4~5指屈曲,拇内收畸形等。

5)步态独特 表现为僵硬的笨拙的和颠颠簸簸地行进,快走和奔跑加重步态的异常。

6)如累及语言的肌肉则发生讲话困难或口齿不清。如累及吞咽的肌肉,则出现流口水问题。

(2)手足徐动型 表现为不自主和无目的的手足活动,动作不规则,粗大而有节律。在自主活动和有张力的情况下更加明显,睡眠时消失。与痉挛型相反,反复被动快速屈伸肢体能使之放松。

(3)共济失调型 表现为平衡失调,肌感觉丧失,体位感觉和平衡丧失。肌张力不全,步态摇晃,不稳,两足分开,儿童常常表现为就要跌跤,而试图通过手臂来维持平衡以避免跌跤的现象。

3.鉴别诊断 对大年龄儿童诊断并不困难。凡小儿运动功能和姿势异常,走路较晚,且步态异常,如病史有明显产伤史、脑缺氧、缺血、血肿、窒息、青紫、早产儿或出生后有脑炎、脑膜炎、颅脑损伤等应考虑脑瘫。检查有智力发育差,口齿不清,流涎,刺激患儿时肌张力增加,可出现病理性反射和踝陈挛,牵张反射亢进即可明确诊断,但对婴幼儿诊断较困难。常需作较长时间观察其发展情况才能确定诊断。当婴儿发生运动功能的延迟出现或停滞在某一阶段以及应该消失的原始反射不消失,或后天性反射不出现或延迟出现,应考虑脑瘫的存在。

【治疗】

脑瘫治疗的目的是使患儿尽可能达到生活上独立,智能上适应基本社会活动需要。

1.非手术法

(1)心理学准备 帮助患儿及其父母渡过一个特殊的心理上的准备,面对现实,建立信心使治疗能坚持下去。

(2)训练 脑瘫的训练包括智力、语言和运动功能训练三个方面。

(3)畸形的预防 应用轻柔手法和矫形支具。支具的要求是不仅仅保护肢体于功能位,而且需有良好的关节活动,使肢体在支具内有正常动作。

(4)中医针灸,推拿。

2.手术疗法

(1)目的是补充非手术疗法的不足或增进非手术疗法的效能,重建脑瘫患者的肢体功能。

(2)指征

1)痉挛型患者,一般宜在5~7岁时施行,下肢手术视具体情况可提前到3岁。骨手术须延迟至12岁以上进行。

2)经非手术治疗获得一定效果,但还未完全矫正畸形者。

3)精神状态和智力较好,术后能接受再训练者。

(3)原则 减少痉挛,恢复和改善肌力平衡和纠正肌肉的挛缩畸形,为恢复功能创造条件。

(4)种类

1)肌腱手术 肌腱切断术,延长术和移位术。

2)神经分支切断术。

3)骨关节手术 截骨术,关节固定术和关节切开复位术。

(5)常见手术

1)髋关节畸形

a.髋关节屈曲畸形,Thomas试验,若屈曲挛缩角度>25°,负重与步行困难者应考虑手术治疗。

(a)髂腰肌挛缩:分段延长或切断肌止固定于髋关节囊外(或转移至股骨大粗隆)。

(b)股直肌挛缩:Z字形延长或肌止自髂前下棘与髋臼缘上剥离。

b.髋关节屈曲,内收和内旋畸形:内收肌切断+闭孔神经前支切断术,如同时有股薄肌挛缩则一并切断,术后两下肢长腿管型石膏固定开外展位6周。

2)膝关节屈曲畸形

a.腘绳肌挛缩

(a)轻度:延长股二头肌,半腱,半膜肌。

(b)重度:Eggar术,将股二头肌,半腱,半膜肌上移至股骨内、外髁。

b.腓肠肌挛缩引起膝屈曲和马蹄足者先作腘绳肌移位术,经一段时间功能锻炼后,再作马蹄畸形矫正术。

c.晚期膝关节屈曲畸形

(a)髌韧带松弛拉长在应作髌内外支撑带松解术或髌韧带下移术或髌韧带折叠,视情况决定,同时加作膝关节囊后松解术。

(b)软组织手术效果不好者,可作股骨髁上截骨术。

3)足与踝关节畸形

a.马蹄足

(a)单纯腓肠肌挛缩 Valpius术或Stōffel术+Silfverskiōld术。

(b)单纯比目鱼肌挛缩跟腱延长术 有①跟腱Z字形延长术。②HOKE滑移延长术。③两者兼之,跟腱延长术。

b.合并内翻

(a)在上述手术基础上+Hoffer胫后肌分叉转移术。

(b)在上述手术基础上+胫后肌延长术。

(c)在上述手术基础上+跟骨截骨术。①跟骨外侧滑移截骨术。②跟骨外侧基底关闭楔形截骨术。

c.合并外翻 在上述手术基础上+跟骨截骨术。

(a)跟骨内侧滑移截骨术。

(b)跟骨外侧张开楔形截骨术。

4)手指畸形

a.拇指内收畸形,拇指内收肌上点切腱术。

b.手指屈曲畸形。

(a)前臂作屈腕和屈指肌的分段延长术。

(b)前臂屈肌肌起下移术。

5)肘关节屈曲畸形 肱二头肌和肱肌的腱部延长术。

6)选择性脊神经后根切断术 适应于单纯痉挛性脑瘫,肌张力在3级以上,肌张力虽高但固定挛缩较轻,能行走和有好的躯干平衡,智力正常或接近正常者。

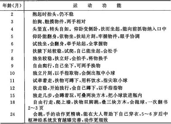
附 正常小儿运动功能的发展

可参见表24-2。

表24-2 正常小儿运动功能的发展

随便看

 

离鸟网收录3541549条中英文词条,其功能与新华字典、现代汉语词典、牛津高阶英汉词典等各类中英文词典类似,基本涵盖了全部常用中英文字词句的读音、释义及用法,是语言学习和写作的有利工具。

 

Copyright © 2004-2024 vtrois.com All Rights Reserved
更新时间:2026/4/20 23:08:50