网站首页  词典首页


请输入您要查询的字词:

 

字词 育苗室的设计
类别 中英文字词句释义及详细解析
释义

育苗室的设计


工厂化育苗是在现代科学技术基础上,工程、设备充分满足生物苗种的要求,使能在稳定的条件下进行工业化育苗生产。

一、育苗厂址的勘察与选择

选择水产动、植物育苗厂厂址最重要的一条是水质良好,同时应根据当地水产养殖业发展的总体规划,因地制宜地进行勘察和搜集资料,从技术上、经济上进行综合分析。其具体要求如下:①育苗厂厂址应尽量靠近养殖区;②厂址应远离造纸厂、农药厂、化工厂、码头、石油加工企业等有污染水排水的工厂,并应避开产生有害气体、烟雾、粉尘等物质的工厂企业;③取水点风浪要小,水源可靠,取水方便,底质好,水质清新,附近的水质应符合TJ35《渔业水质标准》的要求;④交通方便和有可靠的电源;⑤有一定淡水水源。

二、藻类育苗室的规划设计

(一)海带自然光育苗厂

1.育苗厂的规划

(1)厂址选择的特点:除应符合一般要求外,尚需考虑以下条件:①地势应较高,光照时间可较长,通风流畅,尽量利用山坡地;②海水比重在1.015—1.024,pH在7.8—8。4;③厂区取水点污泥、杂藻要少,面临外海;④厂房基础较坚实。

(2)育苗生产的工艺流程及主要设备(略)。

海带自然光育苗生产的条件要求(略)。

(3)主要的建、构筑物及设备:①育苗室及调光设施,主要有:育苗室、遮光帘等;②海水供、排水系统及构筑物,主要有:吸海水井,泵房,吸、输送水管道,阀门及抽真空设施,沉淀池,砂滤器(池),循环回水池等;③电源及变配电室,内设变压器,配电屏,电力电容器,线路,开关及维修设施。

北方年产4亿株海带的育苗厂主要构筑物一览,见表44—1。

表44—1 北方年产4亿株海带的育苗厂主要构筑物—览表

(主要参照山东日照海带育苗厂)

(4)育苗能力计算:海带育苗的育苗器,北方为平面红棕绳帘,是由直径为Φ4—Φ5mm的纯红棕绳,经捶打、浸泡、蒸煮、编帘、燎毛、煮帘等工序而成,其规格一般为长1m,宽0.5m左右,每个红棕帘育苗器棕绳长度为63m左右,平放育苗器每个占水表面积为0.5m2。北方以每厘米棕绳出苗8棵(这是指保证在下海暂养后,每厘米有8棵海带苗可供夹苗放养而育)。计算每帘产苗量约5万棵。南方各育苗厂采用竹筷育苗器作立体培育,或采用木框棕绳片育苗器作斜面培育,其生产能力都是以单位长度或整个育苗器计算。根据要求的生产能力就可计算出需要的育苗池总的水表面积。平面育苗的水表面积约占育苗间建筑面积的70—80%,由此可推算出育苗间的建筑面积。当确定育苗池的深度、长度、宽度之后便可得出育苗池的总水体数.

2.育苗室及调光设施

(1)育苗室的结构与形式:育苗室既要满足育苗光、水等条件,还应结构牢固、经久耐用、造价低、容易施工。一般建筑要求见表44—2。

表44—2 育苗室一般建筑要求

育苗室采用轻型钢屋架时,可涂刷新型高强度防腐涂料,当采用木檩条时可刷桐油两遍防腐。

(2)育苗池的排列与构造:为了减少热量的侵入,育苗池宜设在地面以下,根据场址为山坡或平地地形而确定育苗池的排列方式、循环水进水方法及育苗池的建法等,见表44—3,表44—4。

表44—3 育苗池排列方式及进水方法

表44—4 育苗池的建造

(3)育苗池内镶贴白瓷板:镶贴白瓷板的优点是由于反光使池中受光均匀,有利于双层帘育苗,可增加产量,同时清刷杂藻比较便利。镶贴白瓷板时必须严格按照“建筑操作规范”施工,以避免白瓷板贴后变黑,其主要是浸泡时间要长,外表凉干时间要短,采用525#普通硅酸盐水泥,以1∶2水泥砂浆镶贴,最好用白水泥扦缝。

(4)育苗室的基础处理:育苗间面积较大,虽然负荷不大,但特别要防止不均匀下沉造成池子断裂,常用基础处理方法见表44—5。

表44—5 常用育苗室及育苗池的基础处理

(5)育苗室的调光设施:海带自然光育苗法需要漫射的自然光,其要求光照强度为3000lx,光照时间8h以上,因此对自然光必须进行遮光及调节,具体采光及调节措施见表44—6。

表44—6 育苗室采光及调节措施

3.海水供、排水系统及其构筑物 海水水质除在选址时水源已决定外,主要依靠一系列水净化系统,工艺要求新海水需经过一次黑暗静止沉淀及两次砂滤,循环水则只经过一次砂滤,可参照《给、排水设计规范》进行设计。

(1)生物育苗生产中常用海水净化方法,见表44—7。

表44—7 常用海水净化方法

(2)海水泵常用取水方法见表44—9。

表44—8 用活性炭清除废水污物的结果

表44—9 水泵常用取水方法

注 根据海带育苗工艺要求,育苗用水一般取平潮或涨潮海水·常用水泵、真空泵、射流真空泵,见表44—10。

表44—10 常用水泵、真空泵、射流真空泵表

(3)海水供排水系统的构筑物与设备,见表44—11。

表44—11 海水供排水系统构筑物与设备

压力过滤器滤层选用,见表44—12。

表44—12 压力过滤器滤层选用表(由上至下排列)

(1)细砂、粗砂、砾石均需严格挑选,细砂过筛保证级配,全部清洗干净后再铺。

(2)三种滤层方案可以单独使用,也可以两种串联使用。

4.电源及变配电室北方一个年产4亿株海带苗的育苗厂设备装机容量850kW左右,实际用电负荷约420kW。一个生产周期耗电量在100万度以上,应尽量利用电厂电,可按二级负荷供电考虑参照国标规范(GBJ53—83),从安全、实用经济等方面进行设计,同时还应考虑双电源或设一定量的备用发电装置,主要满足急需用电设备短时间供电,保证大面积生产的正常进行。变配电室应设在机器间旁边,其面积随变压器、配电屏、电力电容器数量、规格、排列方法确定,并应留有适当的值班和检修房间。变配电室要充分考虑采光及通风、散热,最好采用两层平顶混合结构。海带育苗是季节性生产,变压器宜采用大、小至少两台节能变压器,可以单独或并联调节运行,停产时由小变压器单独运行,做到合理用电。生产和生活应该分别装表计量。电容器数量按当地供电部门对功率因素要求计算确定。

(二)裙带菜育苗厂 裙带菜的工厂化育苗有低温育苗和常温育苗两种方式。低温育苗的采苗时间约在6月中旬,由孢子体在室内渡夏,其基本设备与设施和海带夏苗培育相似,但其温度要求较高,一般为20—30℃,比海带育苗要简单得多。其对水质的要求,场址的选择,育苗室的结构、形式、排列、调光设施、海水供排水系统及其构筑物基本上与海带育苗相同。常温育苗(室温育苗)是在自然海水温度条件下培育幼苗的方法,一般在7月中旬采苗,由配子体在室内渡夏,这种方法简单易行,只需供、排水设施。育苗室、育苗池的构造也简单得多,在人工控制自然光的条件下就可育苗,成本比较低。育苗池水深应大于50cm,池深水体大,温度变化可较小。

三、动物育苗室的规划设计

(一)对虾育苗厂 本文内容主要适用于我国北方地区育苗水体在500m3以上的对虾育苗厂。浙江以南地区在设计供热系统时应根据实际情况调整。

1.对虾育苗厂的规模与组成对虾育苗厂的设计规模,以对虾育苗池有效水体总容积Vz(m3)为计算标准,一般可划分为大、中、小三类,Vz在2000m3以上的为大型厂,1000—2000m3为中型厂,500—1000m3为小型厂。

对虾育苗厂的生产设施由三部分组成:

(1)主要厂房:包括虾苗培育室、动物及植物饵料培育室三部分组成,如表44—13所示。

表44—13 对虾育苗厂的主要厂房及设施

(2)附属厂房及设施:如表44—14所示。

表44—14 附属厂房及设施

(3)主要供水设施及其设置原则:对虾育苗厂的供水方式和设施应根据当地的条件,因地制宜,其主要设施及设置原则可参照表44—15选择组合。

表44—15 主要供水设施及其设置原则

2.育苗池与动、植物饵料培养池有效水体总容积的配比:其计算式:

Vz∶VD∶Vzh=100∶(15—20)∶10

式中:Vz——育苗池有效水体总容积,m3

VD——动物饵料培养池有效水体总容积,m3

Vzh——植物饵料培养池有效水体总容积,m3

如有可靠的配合饵料供应或其他饵料资源时,可少设或不设植物饵料培育室。

3.厂址选择 厂址选择应根据总体规划的要求,除了满足建设水产育苗厂一般要求外,还应尽量靠近养虾池;水源的盐度为25—36‰。

4.厂区布置 厂区各建(构)筑物的平面布置,应符合生产工艺要求,主要的原则为:①虾苗培育室需与动、植物饵料培育室相邻布置;水质分析及生物监测室应与虾苗培育室设在一起,并应设在当地育苗季节最大频率风向的上风侧;②锅炉房及鼓风机房适当远离虾苗培育室,并处于最大频率风向的下风侧;③变配电室应单独布置并尽量靠近用电负荷最大的设备;④水泵房、蓄水池和沉淀池相邻布置在取水口附近,海水取水口应设在涨潮潮流的上方;⑤需要设预热池时,预热池应靠近锅炉房及虾苗培育室。

各建筑物之间的间距,应符合下列规定:①防火间距应根据建筑物的耐火等级按照《工业与民用建筑物防火规范》的有关规定执行;②厂区交通间距应符合下列规定:各建筑物之间的间距应大于6m;分开建设的虾苗培育室和饵料培育室的间距应大于8m;虾苗培育室四周应留出5t卡车通行的空间。

育苗厂应利用地形高差,由高到低按沉淀池、饵料培育室、虾苗培育室的顺序布置,以形成自流式的供水系统。虾苗培育室最低排水口的标高应高于当地育苗期间最高高潮位0.5m以上。

5.建筑设计

(1)有效建筑系数的计算:对虾育苗厂主要厂房有效建筑系数(i)是以对虾育苗池有效水体总容积数作为计算标准,这可以直接反映出育苗厂的设计规模。

虾苗培育室及动、植物饵料培育室有效建筑系数i1、i2、i3可按下列公式计算:

式中:i1——虾苗培育室有效建筑系数;

it——动物饵料培育室有效建筑系数;

i3——植物饵料培育室有效建筑系数;——对虾育苗池有效水体总容积(m3);

VD——动物饵料培养池有效水体总容积(m3);

Vzh——植物饵料培养池有效水体总容积(m3);

S1——虾苗培育室建筑面积(m2);

S2——动物饵料培育室建筑面积(m2);

S3——植物饵料培育室建筑面积(m2)。

一般情况下,三个系数的控制值为:i1=1.0—1.2;i2=1.0—1.2;i3=0.6—0.8。

(2)主要厂房室内照度标准及测量方法:虾苗培育室及动物饵料培育室,室内最低照度值为5000lx;植物饵料培育室为8000lx。此照度值是指育苗季节晴天中午12h时,室内长轴方向各池中心线处水面照度值的平均数。

(3)一般建筑要求:主要厂房及附属厂房的建筑要求,如表44—16所示。供水设施的建筑要求如表44—17所示。

表44—16 各厂房的一般建筑要求

表44—17 供水设施的建筑要求

(4)对虾育苗池及动、植物饵料培养池的建筑要求,如表44—18所示。此类池可建1—2类不同的规格。

表44—18 育苗池及动、植物饵料培养池的建筑要求

(5)各池管道(件)的设置要求如表44—19所示。

表44—19 各池管道(件)的设置要求

* 通过式高位水池的出水管可设在池底。

(6)室内操作走道及排水沟:虾苗及动、植物饵料培育室的室内操作走道和排水沟应满足经济合理、操作方便、排水通畅等要求。室内操作走道及排水沟的设计要求如表44—20所示。

表44—20 室内操作走道及排水沟的设计要求

(7)集苗槽:虾苗培育室一般应在室外设集苗槽,集苗槽的设计要求如表44—21所示。

表44—21 集苗槽的设计要求

(8)调光装置:虾苗及动、植物饵料培育室的屋面下和窗内侧应设调光装置,调节室内光照强度,调光装置可采用布帘、塑料布帘、竹帘等。

6.结构设计 对虾育苗厂各建(构)筑物的结构设计除应符合《工业与民用建筑结构设计规范》的有关规定外,尚应符合下列要求:

(1)各建(构)筑物的基础、墙身、屋架、檩条、屋面的设计,应符合表44—22的要求。

表44—22 基础、墙身、屋架、檩条、屋面的设计要求

(2)各建(构)筑物的建筑材料使用,应符合表44—23的规定。

表44—23 各建(构)筑物建筑材料使用要求

(1)主要厂房建在海边滩涂地带时,厂房的基础应采用水泥砂浆砌筑,不宜采用混合砂浆。

(2)蓄存海水的构筑物,如采用钢筋混凝土池壁时,防水抹面可根据实际需要调整。

7.供排水设计

(1)对虾育苗厂的供水属分质供水系统。生产与生活用水管道应分开设置,生活用水采用市政自来水或自建水源。

(2)海水供应系统的组成:①取水口及取水管道;②蓄水池(兼作一级沉淀池);③水泵房及水泵;④沉淀池;⑤高位水池;⑥预热池;⑦海水过滤装置;⑧药物处理池。

(3)在不同条件下各主要供水设施的配置要求:海水供水设施可根据水源情况和地形条件选择组合,但主要设施的配置应符合表44—24的要求。

表44—24 各主要供水设施的配置要求

(4)日最大用水量(Vd)的计算:对虾育苗期中每日用水量,依虾苗的不同生长发育阶段而不同。通常,日最大用水量随虾苗生长发育而逐渐增加。为了满足生产的需要和经济、合理的要求,在设计时需要确定日最大用水量Vd,作为各供水设施设计的标准,Vd可按下列公式计算:

Vd=(0.4—0.6)(Vz+Vb+Vzh)

式中:Vd——日最大用水量,m3

Vz——对虾育苗池有效水体总容积,m3

V5——动物饵料培养池有效水体总容积,m3

Vzh—植物饵料培养池有效水体总容积,m3

(5)各供水设施的设计规模:可参照表44—25。

表44—25 各供水设施的设计规模

注Ve——蓄水池容量;Veh——沉淀池容量;Vz——高位水池容量;Vi——预热池容量;Vy——药物处理池容量(单位:m3)。

(6)海水过滤装置:包括①静压过滤装置:静压过滤一般采用砂滤池,为敞口式,设在室内或室外,砂层的设置及颗粒级配可参照压力过滤器的滤层设计;②压力过滤器:压力过滤器可用钢材或钢筋混凝土制作,滤层的设置参照海带育苗厂。

(7)供水管道及阀门:海水供水管道及阀门应按照表44—26选择。

表44—26 海水管道及阀门

(8)排水:厂区排水系统的布置应符合下列要求:①育苗排出水应与厂区雨、污水排水管、沟分开设置;②排出水的水质应符合国家海洋局及环保部门的有关要求;③厂区排水口应设在远离进水口的涨潮潮流的下方。

8.充气设施 育苗期间,为提高密度,充分利用水体,因而需有充气设施,向育苗池及动、植物饵料培养池补充气体。

(1)各类池单位水体所需的充气量,如表44—27所示。

表44—27 各类池单位水体(m8)所需的充气量

(2)鼓风机的选择与容量计算

①鼓风机的选择:鼓风机的风压必须一致。当育苗池有效水深1.40—1.80m时,可采用风压为3500—5000mm水柱的鼓风机;当育苗池水深≤1.40m时,可采用风压为3000—3500mm水柱的鼓风机。鼓风机的型号应选用定容式低噪音鼓风机,或罗茨鼓风机与离心风机,鼓风机的台数应不少于两台。

②鼓风机的容量,可按下列公式计算:

VQ=0.02(Vz+Vb)+0.015Vzh

式中:VQ——鼓风机的容量,m3/min;

Vz——育苗池有效水体总容积,m3;

Vb——动物饵料培养池有效水体总容积,m3

Vzh——植物饵料培养池有效水体总容积,m3

注 由于预热池充气量很小,又不经常使用,在计算中可忽略不计。

(3)充气配套设施:各充气配套设施的设计要求如表44—28所示。

表44—28 充气配套设施的设计要求

9.供热设施 当对虾育苗时的海水温度低于20℃和亲虾越冬季节低于8℃时,育苗池(或亲虾越冬池)、动物饵料培养池、预热池应设增温设施,加热海水至需要温度。其供热方式可分为三种:①在各池中设加热管道,直接加热池内海水;②设预热池集中加热海水,各池中加热管仅起保温和辅助加热作用;③利用预热池和配水装置,将池水调至需要温度。目前,多数育苗厂采用第一种供热方式,下面着重介绍第一种供热方式的设计及计算方法。

(1)用水的设计温度:各类池水的设计温度如表44—29所示。

表44—29 各类池水的设计温度

(2)热源:有下列三类,可根据具体情况选择:①锅炉;②地热水、温泉水、工厂余热或太阳能;③电加热。

(3)热负荷计算:由于沿海各地海水的自然温度差异较大,育苗时间和日换水量不同,所以日耗热量也随之不同。为了保证育苗时期供热的需要,在热负荷计算中采用日最大耗热量作为计算锅炉容量的标准。采用蒸汽或热水锅炉供热时,日最大耗热量Qz,可按下式计算:

Qz=Q1+Q2+Q3

Q1=K1Vb·r·Cp(t2-t0)·1000

Q2=Vb·r·Cp·△t·1000

Q3——输汽管道一昼夜散发的热量,可根据经验数按Q:=0.2Q1计算。

由于△t为一昼夜池水因散发热量而降低的温度,是一个常数,一般在2—3℃,因此可把Q2化简为池水散热系数K2,整理后得

Qz=1000·K1·Vb·r·Cp(t2-t0)(K2+0.2)

式中:Qz——日最大耗热量,kcal;

K1——换水量系数,K1=0.4—0.6;

K2——池水散热系数,在一般情况下,K2=1.25,当采用越冬亲虾育苗时,K2=1.30;

Vb——保温水量,m3,Vb=Vz+VD

r——海水比重,kg/m3

Cp——海水比热,kcal/kg·℃;

t2——池水设计温度,℃;

t0——自然海水温度,℃。

(4)锅炉容量的计算

①蒸汽锅炉的容量按下列公式计算:

式中:K3——供热管网热损失及锅炉自用负荷系数,K3=1.15;h——每日锅炉运行的时间,一般按16h计算。

Qr=r汽+Czh(tb—100)+Cw(100—t3) (2)

将上列(1)式代入(2),化简整理后得

式中:M1——蒸汽锅炉的容量,t/h;

Qz——日最大耗热量,kcal;

Qr——每公斤蒸汽可散发的热量,kcal/kg;

r汽——使用表压时,蒸发的汽化热,kca1/kg;

Czh——蒸汽的比热,kcal/kg·℃;

tb——使用表压时饱和蒸汽的温度,℃;

t3——冷凝水温度,℃,一般取60℃;

Cw——淡水比热,kcal/kg·℃。

②热水锅炉的容量按下式计算:

将h=16,K3=1.15代入上列(1)式并化简整理为:

M2=7.18×10-6Qz (2)

式中:M2——热水锅炉的容量,104kcal/h;

Qz——日最大耗热量,kcal。

(5)池中加热钢管表面积的计算

①采用蒸汽或热水作为放热介质,通过金属钢管加热池内海水时,池内加热钢管表面积按下式计算:

式中:F1——加热钢管的表面积,m2

V1——池内海水的容积,m3

r——海水的比重,kg/m3

CD——海水的比热,kcal/kg·℃;

t1——池水升温前温度,℃;

t2——设计水温,℃;

K4——加热钢管的传热系数,K=300—360kcal/m2·h·℃。

②当采用蒸汽加热时取高值,采用热水加热时取低值:

tb——使用表压时,饱和蒸汽的温度,当采用热水加热时为热水进水温度,℃;

th——冷凝水温度,当采用热水加热时为热水回水温度,℃;

h1——升温时间,一般取8h。

(6)加热钢管的材质及安装要求:①加热钢管应采用无缝钢管、焊接钢管,池内严禁使用镀锌钢管;②加热钢管在室外宜敷设在地沟内,管外壁应设保温层,当导管直管段较长时,应按《供暖通风设计手册》的要求设置伸缩器;③加热钢管穿过池壁处,应装穿墙套管,以防止漏水;④加热管在入池前及出池后均应设阀门;⑤蒸汽管的末端应设疏水器;⑥加热管在池内宜呈环形或蛇形布置,管距池底与池壁各为300mm;⑦加热管的表面应采取防腐措施,防腐措施应具有能承受高温、防腐能力强、传热性能好、不散发对虾苗有害物质等特点。

10.供电设备要求

①对虾育苗厂是季节性用电,生产期间应有充足和可靠的电力供应,宜采用两台节能变压器,根据用电负荷的大小分别投入运行;②育苗厂应有发电设备,其功率数根据重点用电设备的容量确定,备用发电设备应单独设置,发电机组的配电屏与低压总配电屏必须设有联锁装置,并有明显的离合表示。③生产和生活用电应分别装表计量;④配电室宜设电力电容器;⑤对虾育苗厂内电器设备连结线及照明线应采用铜芯电线,导线接头应用锡焊牢;⑥虾苗及动、植物饵料培育室、水泵房等室内湿度较大,所用电器设备宜采用防水、防潮式。室内照明和采光一般应采用瓷防水灯具或密封式荧光灯具;每个回路不宜超过20盏灯;各回路应设保护装置。

(二)扇贝育苗厂 它适用于海湾扇贝育苗,栉孔扇贝育苗亦可参照。育苗厂培育的稚贝规格要求平均壳高达到500μm以上。扇贝育苗厂以幼苗培育池有效水体总容积Vz作为设计规模的计算标准。一般以200—500m3为宜。幼苗与植物饵料培育池有效水体总容积Vzh之比为Vz∶Vzh=1∶(0.4—0.6)。

1.场址选择与场区布置场址选择除应符合水产动物、植物育苗场的一般要求外,还应满足下列要求:①附近海区风浪较小、潮流畅通、水质清澈,盐度23—30‰,pH及其他理化因子符合标准和含量稳定;②优先选择有高差可利用的岩礁海岸;③靠近海上养殖区,能进行海上中间培育。

场区布置:除参照对虾育苗厂有关要求外,还应满足下列要求:①利用地形高差布置成自流式供水系统;②饵料培育室可单独布置,也可与幼苗培育室相邻布置。在一般情况下,较小规模的育苗厂的饵料培育室可与幼苗培育室布置在一起,中间用隔墙和门隔开;较大规模的饵料培育室宜单独布置;③锅炉房应尽量靠近调温池;④锅炉房与鼓风机房可设在一起,中间设墙隔离,隔墙上禁止开孔洞。

2.基本设施

(1)幼苗培育室(或称幼体培育室):室内设有亲贝培育池、幼苗培育池及供、排水等设施。

(2)饵料培育室:设有保种室、无菌操作室、单胞藻二级培养池、饵料培养池及供、排水设施。

(3)海水供水及水处理设施:包括取水泵房与取水管道、蓄水池、沉淀池、过滤装置、净水贮水池、调温配水池、消毒及药物处理装置。

(4)附属厂房:包括①锅炉房;②鼓风机房;可与锅炉房设在一起;③变配电室。

3.建筑与结构

(1)幼苗与饵料培育室的建筑与结构要求如表44—30所示。

表44—30 幼苗与饵料培育室建筑与结构要求

注 (1)照度值的测量方法同对虾育苗厂。

(2)饵料培育室的标高宜高于幼苗培育池顶标高,以利用落差自流供应饵料,有条件时,可建在幼苗培育室顶上。

(2)各池的设计要求:各池的设计要求如表44—31所示。

表44—31 各池的设计要求

注 各类池有效水体容积数宜为5或10的倍数,—以便调配海水。

(3)管道与阀门:各种管道应采用聚氯乙烯硬管,玻璃钢管等无毒耐腐蚀管道,各种管件与阀门的设计要求如表44—32所示。

表44—32 各池管道(件)阀门的设计要求

(4)室内操作走道及排水沟的设计要求如表44—33所示。

表44—33 室内操作走道及排水沟的设计要求

* 幼苗培育池水排出一侧的排水沟内不得铺设管道,以免影响倒池操作。

(5)保种室及无菌操作室:保种室及无菌操作室可设在饵料培育室内向阳保温的一侧,应与饵料室隔开。

(6)附属厂房的设计要求参见对虾育苗厂。

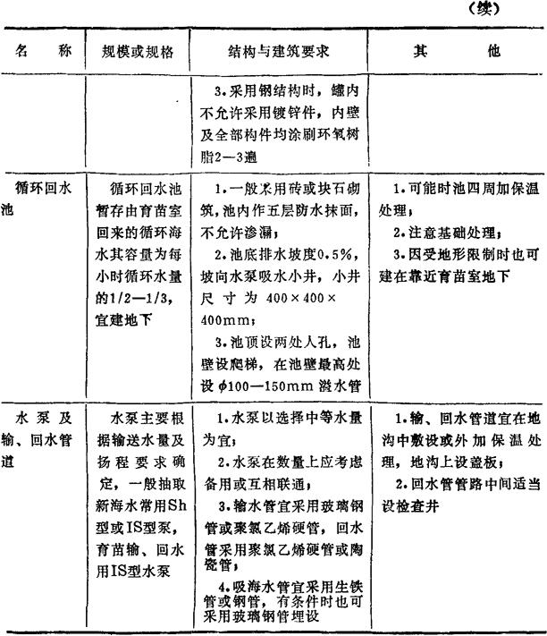
4.海水供水及水处理设施 水泵房、取水管道及蓄水池等的设计参照对虾育苗厂。其他水处理设施的设计要点如下。

(1)沉淀池:沉淀池的容量、数量等要求如表44—34所示。

表44—34 沉淀池的设计要求

沉淀池的管件及阀门设置可参照对虾育苗厂,严禁使用镀锌管、铜与铁质管。

(2)过滤装置:扇贝育苗对水质的净化程度要求比较高,应按照当地水质情况采用适用范围广的过滤净化装置。如压力过滤器、静压过滤池,活性炭过滤器等。

①压力过滤器(砂滤层),扇贝育苗用水一般不使用压力过滤器,主要是防止反冲污物进入水中污染水质。这种现象多因滤器过滤能力的选用不当或反冲水压不当而引起。但在水质混浊的地区,育苗用水先经压力过滤后可减轻静压过滤器的压力。在一般情况下,可参照下列要求设置:水质清澈时,海水沉淀后,经静压过滤后入净水贮水池(或调温配水池)备用;水质较混浊时,压力过滤器宜设在沉淀池后,设计时应根据反冲压力确定过滤器的高程,出水经静压过滤后进入净水贮水池(或调温配水池)备用。

②静压过滤池:静压过滤池是扇贝育苗用水处理的重要设备,海水须经静压过滤后方可使用。静压过滤池宜设在沉淀池与调温配水池之间,其设计要求如表44—35所示。

表44—35 静压过滤池

③活性炭过滤器:将压力过滤器顶层滤料改用活性炭,可与压力过滤器(砂滤层)串联使用,也可并联设置,用以吸附超标重金属离子和其他有害物质。

(3)净水贮水池:可分为两格,容积一般为单池容积的2—4倍,当海水水质较好时,可不设净水贮水池。

(4)调温配水池:应分为两格,总容积按下式计算:

Vt=(0.25—0.5)V2

式中:Vt——调温配水池的有效总容积,m3;调温池池体应保温。

(5)消毒灭菌:扇贝育苗用水一般应作消毒处理,可采用紫外线消毒器或其他灭菌装置。如作药物处理一般在沉淀池或净水贮水池内进行。

(6)存蓄海水的各构筑物的建筑结构要求,可参照对虾育苗厂。

5.供热设施 扇贝育苗季节,自然海水达不到需求水温时,幼苗培育和饵料培养用水需由加温装置加热至需要温度。通常都采用在调温配水池内集中加热海水的方式,幼苗培育池内不设加热管道,以防金属离子对幼苗发育产生不利的影响。扇贝幼苗培育用水的温度一般为23℃左右,因此,在计算耗热量时以23℃作为计算温度,上下偏差1℃。幼苗与饵料培育室内的计算温度为20℃。

(1)调温配水池的加热设施:有下列类型:

①蒸汽喷射加热:在调温池内海水的下部设1—2个蒸汽喷嘴,蒸汽喷嘴由阀门控制。喷嘴阀门前应设有旁支管道和阀门,管径小于喷汽管,以便排出蒸汽管道中的污垢。入池蒸汽管宜采用金属钛管、无缝钢管;严禁采用镀锌管。

②盘管加热:在调温配水池内设加热盘管加热海水,加热盘管宜采用金属钛管、无缝管。管道外壁应进行防腐防锈处理。

盘管中的加热介质分蒸汽和热水两种。采用蒸汽时应在蒸汽管的末端安装疏水器,为节约能源,一般应考虑回收冷凝水。采用热水加热时,必须设回水管道。

③小型育苗场可采用电加热器。

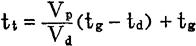
(2)调温配水池池水温度的计算:调温配水池池水温度是个变量,根据育苗用水的温度和换水量确定,可按下式计算:

式中:tt——调温配水池池水温度,℃;

Vp——培育池有效水体容积,m3

Vd——换水量,m3

tg——培育池池水要求水温,℃;

td——培育池换水前水温,℃。

(3)热负荷计算:扇贝育苗的耗热量计算,主要由添加海水耗热量和幼苗与饵料培育室室内保温耗热量两个部分组成。由于添加海水的数量和温度在整个育苗季节随生产要求而变化,所以准确地计算出每天的耗热量较为困难。在一般情况下,按每日最大耗热量来确定锅炉的容量,在某一育苗时期可能有些偏大,但可以满足使用要求。日最大耗热量可按下列公式计算:

Qz=Q1+Q2

Q1=1000K1·Vz·r·Cp〔(l+1)—t0

Q2=24K2K3F(tn—tw)

式中:Qz——日最大耗热量,kcal;

Q1——日最大添加海水耗热量,kcal;

Q2——幼苗与饵料培育室日耗热量,kcal;

K1——换水量系数,K1=1.1;

Vz——幼苗培育池有效水体总容积,m3

r——海水的比重,kg/m3

Cp——海水的比热,kcal/kg·℃;

t——幼苗培育用水的计算温度,t=23℃;

t。——自然海水的温度,℃;

K2——围护结构的传热系数,kcal/m2.h·℃;可参照表44—36选用;

K3——冷风渗入系数,K3=1.15;

F——围护结构的面积,m2

tn——室内计算温度,tn=20℃;

tw——室外温度,℃。

表44—36 围护结构的传热系数

(4)锅炉容量及调温池加热管道表面积的计算可参照对虾育苗厂有关部分,但表面积计算式中h应选用4—6。加热钢管的材质及安装要求,参见对虾育苗厂。

6.充气设施 幼苗与饵料培育池,调温配水池内需设充气设施。各池单位充气量如表44—37所示。

表44—37 各池单位水体充气量

鼓风机一般采用罗茨鼓风机,也可采用多台小型无活塞空压机,通常不采用无油气体压缩机。鼓风机的风压为3000—5000mm水柱。散气装置:一般采用散气石,其种类、规格和设置密度如表44—38所示。

表44—38 各类池中散气石的规格与密度

充气管道及阀门:可参照对虾育苗厂。

变配电系统的设计亦可参照对虾育苗厂。

(三)中华绒螯蟹(河蟹)育苗厂 河蟹工厂化育苗分用天然海水及人工海水两种模式,其条件与工程设施基本上与对虾工厂化育苗相近,但有其特殊要求。

1.利用天然海水的河蟹育苗厂工程 一个完善的利用天然海水的河蟹育苗厂,应具有以下设施:①亲蟹培育池;②亲蟹暂养池(兼作其他用);③蟹苗培育池;④动、植物饵料培养池;⑤海水提取及净化系统;⑥海水控温系统;⑦充气系统;⑧化验检测室及温度自控检测设施。

(1)厂址的选择:除应满足对虾育苗厂选址条件外,突出要求的一点是厂区应有充足的淡水水源,并最好有低盐度的水源,以满足育苗后期大量使用低盐度水的要求。蟹苗的适宜盐度为13—26‰。

(2)生产能力的计算:年产蟹苗量确定后,根据单位水体出苗量决定培育水体、厂房规模及其他相应辅助设施,目前一般采用每立方米水体出苗量为500g左右(每立方米水体产蟹苗10万只左右)。

(3)各构筑物的要求:蟹苗育苗间,动、植物饵料培育间,水泵房,鼓风机房,锅炉房,化验检测室,蓄水池,海水沉淀池,过滤池,高位水池,预热池等构筑物的要求、结构形式、做法均可参照对虾育苗厂的规定进行设计。

蟹苗培育间平面布置见图44—1。

图44—1 年产250kg蟹苗工厂化育苗培育间平面配置图

1.蟹苗培育间(长49m,宽12m) 2.培育池(长12m,宽4.5m,深1.5m) 3.蟹苗收集池(排污池) 4.加热主管道(来自锅炉房),4—1加热分管道 5.各池加热阀门 6.供气主管道(来自罗茨风机室) 7.各池供气阀门 8.供水主管道(来自预热池) 9.各处供水阀门 10.放蟹苗阀门 11.排蟹苗、排污孔 12.工作间

亲蟹池,蟹苗培育池,动、植物饵料培养池等具体要求、尺寸及做法见表44—39。

表44—39 亲蟹池、蟹苗培育池等做法要求

(4)供水系统:天然海水河蟹育苗基本上可以采用海带或对虾育苗的供水流程,供水流程见图44—2。

图44—2 河蟹工厂化育苗海水、淡水流程图

1.吸海水管道(铸铁或钢管) 2.工业离心泵(塑料管道) 3.海水沉淀池 4.压力过滤器 5.高位预热池(配水池) 6.植物饵料池 7.蟹苗培育池(进水管头用双层尼龙筛绢过滤) 8.动物饵料培养孵化池(进水管头用双层尼龙筛绢过滤) 9.淡水水塔 10.淡水主管道来自井、池塘(用塑料管或钢管) 11.不经沉淀联通管道

供水系统中的水泵房,海水沉淀池,压力过滤器,高位预热池等构筑物以及取水方法、管道要求均可参照海带或对虾育苗供水设施的要求与做法。

(5)供热系统:在河蟹育苗中,热量消耗主要应考虑四个方面:①每日换水量的消耗热量,由天然海水升温至培育要求水温,经由预热池加温后换水,育苗后期要求换水量为培育水体的100%;②培育池每昼夜降温所需补充的热量,培育池水温一般掌握在20—25℃;③输送热源管道每昼夜耗热量;④动物饵料培育室内高密度培养或孵化耗热量。

在选用锅炉时应加上配合饵料加工用及生活用热量,其计算方法等均同对虾育苗供热系统。一般一座年产250kg蟹苗的蟹苗场需用一台1t/h的蒸汽锅炉或相应的热水锅炉。

(6)充气系统:河蟹育苗要求充气量为培育水体的2—4%,而且不允许有充气死角,一般采用60#散气石或塑料管针孔排气充气,以后者效果较好,针孔孔径分别为0。8及1mm,其他均可参照对虾育苗充气系统进行设计。

(7)电照及温度遥测自控设施:如果采用生态系方法培育蟹苗,则在培育间除一般采光要求外尚需增加补充光源设施,池面照度要求3000—5000lx,一般采用水银灯或碘钨灯,对动、植物饵料高密度培养均要求有较高的补充光源,一般采用日光灯内光源。其他遥测及自控可参照对虾育苗有关要求。

2.人工海水河蟹育苗厂 人工海水河蟹育苗的育苗工艺,各系统,设施,构筑物基本上与天然海水育苗相近,最大的不同点在于利用人工配制的海水来育苗,关键在于人工海水配制的配方、方法以及对人工海水闭合循环中的净化方法及效果,总之,就是如何保证循环水水质符合育苗生产的要求。

安徽省滁州市水产研究所,利用人工半咸水培育河蟹苗闭合系统中,采用室内小循环和室内、室外大循环的两种水交换形式及物理、化学与步物学相结合的水净化方法。构筑物由化工原料仓库、化盐池、配水池、高压过滤塔、净化池、储水池等组成。循环水一般经过沉淀及物理性(砂滤),化学吸附(活性炭吸附)或生物过滤,经过曝气增氧处理,继续使用。可以参照中国水产科学研究院南海水产研究所,对活水养鱼半封闭循环系统净化水质采取的六个程序:①筛绢过滤:循环水经100目左右尼龙筛绢网滤,排除颗粒;②生物过滤:滤料有珊瑚沙、石英砂、牡蛎壳等;③活性炭吸附过滤;④吸附:利用苔藓板,间隔15min,水经过0.5min即可;⑤紫外线消毒器:离水面10—15cm,照射时间需20s以上;⑥曝气增氧。

(编者:施定、李明聚 审者:缪国荣、沈宗武)

随便看

 

离鸟网收录3541549条中英文词条,其功能与新华字典、现代汉语词典、牛津高阶英汉词典等各类中英文词典类似,基本涵盖了全部常用中英文字词句的读音、释义及用法,是语言学习和写作的有利工具。

 

Copyright © 2004-2024 vtrois.com All Rights Reserved
更新时间:2026/4/21 19:07:17