网站首页  词典首页


请输入您要查询的字词:

 

字词 老年患者抗心律失常药物应用
类别 中英文字词句释义及详细解析
释义

老年患者抗心律失常药物应用


心血管病为老年人病残率及病死率最主要的原因;抗心律失常药物已成为迄今人群应用较广泛的处方用药。由于老年患者给药的安全范围较狭窄,致临床不良反应发生率颇高。

【药代动力学】

(一) 吸收

年龄相关的生理改变可影响药物的吸收,包括胃酸降低、胃排空滞缓、胃肠血流减少以及黏膜吸收面积缩小等。然而,老年患者于口服抗心律失常药物时,却无甚影响,可能与绝大多数者皆为被动性吸收有关。

表6-6-1 老年人生理改变对心血管药物的影响

(续 表)

(二) 生物利用度

心血管药物的生物利用度取决于药物吸收的程度以及经肝和经胃、肠壁的首过效应。老年患者因肝代谢能力下降,故普萘洛尔、维拉帕米以及拉贝洛尔的生物利用度有增加。

(三) 药物分布

随年龄增长,机体组织水分含量及肌肉重量均有减少,于是,亲水性药物的分布容积缩小,遂导致于摄用地高辛后即刻可有较高的血浆浓度。与之对应,随年龄增长,机体脂肪所占比例增多,则可扩大亲脂性药物分布的容积。临床采用β受体阻滞剂者的首剂血药浓度的测值较低。此外,老年人α1酸性糖蛋白浓度多有增加,故给予丙吡胺、利多卡因以及普萘洛尔等弱碱类药物,因可与之结合,而使血液循环中未能结合的游离药物浓度降低,并分布容积减少,但却有较高的血药浓度。

(四) 药物代谢

老年患者虽多数药物氧化反应(Ⅰ期)的速率下降,但其结合反应(Ⅱ期)却无甚改变,遂使普萘洛尔、利多卡因、拉贝洛尔、维拉帕米、地尔硫以及美西律等肝脏代谢等抗心律失常药物有较高的血药浓度。

(五) 药物排泄

随年龄增长,肾小球滤过率、肾血流量以及具功能的总肾单位数均减少。年龄相关的肾功能减退为引起老年患者药代动力学惟一最具临床意义的生理改变。老年人肾功能减退并可见于血清肌酐正常者,与其骨骼肌重量减少有关。

许多主要经肾脏排泄的药物,因老年患者肾廓清能力下降而使其药物的半衰期延长。临床常见者有地高辛、丙吡胺、氟卡尼、莫雷西嗪、N乙酰普鲁卡因胺、奎尼丁、妥卡尼以及β受体阻滞剂(阿替洛尔、纳多洛尔、索他洛尔)等。

(六) 半衰期

药物半衰期为血药浓度降至起始血清浓度1/2所需时间,老年患者随半衰期的延长,药物达峰及至稳态血浓度以及不良反应持续等时间均有所延长。

表6-6-2 老年人常用抗心律失常药物的半衰期、廓清脏器及剂量调整

【药效学】

老年患者诸多的生理变化,可变更其终末器官的反应性而影响药效学。周围血管阻力增加为老年人收缩期及舒张期高血压的一重要原因。不适当摄钠,并潴留每可增加小动脉阻力。此外,心输出量、心率、肾血流量、肾小球滤过率以及肾素水平等均有下降。动脉僵硬度增加,多由动脉中层结构改变、动脉张力以及动脉阻抗增加所致,可引起收缩期高血压。

老年患者选用β受体激动剂后,其药效学变时性,变力性效应以及β受体阻滞剂对β1肾上腺素能受体的作用均有下降。尽管该年龄组患者之心脏β受体的密度并无改变,但β受体激动剂致cAMP生成能力多显着地下降。老年患者心律失常发生率增多,且呈现与年龄相关心脏传导系统的病变。有报道,60~69岁年龄组房颤检出率为1.8%;70~79岁为4.8%;80~89岁为8.8%。

另一组1153例报道,老年患者(平均年龄82岁)房颤发生率为13%。据此认为,凡老年人出现不明原因的晕厥,需行24小时动态心电图检查,以除外静息时心电图未能采集得Ⅱ度或Ⅲ度房室传导阻滞,或>3s窦房结病变记录者。一组不明原因晕厥共148例老年患者的24小时动态心电图结果发现,21例(14%)示>3s长间歇,内8例为窦性静止;7例伴进行性加重的Ⅱ度房室传导阻滞。此外,研究表明,老年人选用胺碘酮、β受体阻滞剂、地高辛、地尔硫、普鲁卡因胺以及奎尼丁等药物后,每能使原先未能察觉的窦房结或房室结隐匿性病变,急骤进展为症状性病变。对此,临床医师需高度警惕。

表6-6-3 老年人药物反应的特征

【抗心律失常药物】

CAST Ⅰ试验(cardiac arrhythmia suppression trial Ⅰ,心律失常抑制试验Ⅰ)与安慰剂组比较,无症状或轻症室性心律失常的心肌梗死幸存者,经采用恩卡尼及氟卡尼治疗可显着地增加病死率。但CAST Ⅱ试验与对照组比较,莫雷西嗪并不增加病死率。此外,Akiyama等亦报道,老年患者采用恩卡尼、氟卡尼或莫雷西嗪治疗,其不良事件的发生率可有增加。据此指示,老年患者采用抗心律失常药物,需十分谨慎。

(一) 利多卡因

凡于急性心肌梗死时,检获复杂性室性心律失常者可予静脉输注利多卡因。老年患者,利多卡因毒性常见。其时需就剂量相关的精神错乱、耳鸣、感觉异常、言语含糊、震颤、癫癎发作、谵妄、呼吸抑制以及低血压等症状进行严密监测。伴充血性心力衰竭或肝功能受损的老年患者,利多卡因致中枢神经系统不良反应的发生率可有增加。对此,应酌减25%~50%负荷剂量,并密切监测首次剂量,可按0.5~2.5mg/min的速度静脉输注。若患者已接受β受体阻滞剂或西咪替丁治疗者,因后者可减少利多卡因之代谢,故应酌减用药剂量。

(二) 地高辛

地高辛的治疗指数甚低,尤其是老年人。肾功能减退以及机体肌肉总量减少者可以增加地高辛血药浓度。部分老年患者的血清肌酐尽管仍在正常范围内,但其肌酐清除率已有明显下降,则可使血清地高辛浓度升高。此外,老年人兼用与地高辛易于反应的药物时,可干扰其生物利用度和(或)排泄。常见者有奎尼丁、维拉帕米、胺碘酮、地尔硫、氨苯蝶啶、螺内酯、红霉素以及普罗帕酮等均可增加血清地高辛浓度。低钾血症、低镁血症、高钙血症、缺氧、酸中毒、急或慢性肺病、甲状腺功能减退以及心肌缺血等,尽管血清地高辛浓度正常,但却均能加剧洋地黄毒性作用。有报道,地高辛甚至处于治疗血药浓度的老年患者,出现视觉障碍、抑郁以及神经错乱等反应。

现认为,地高辛治疗的指征为:房颤等室上性快速性心律失常,需减慢心室率者;心电图描记为窦性心律,而LVEF异常,且经应用利尿剂或ACEI仍未能奏效之充血性心力衰竭者;或对ACEI或其他扩血管剂治疗不能耐受者。至于窦性心律伴正常LVEF之充血性心力衰竭患者则不宜选用地高辛治疗。左室舒张功能障碍所致充血性心力衰竭者,当采用地高辛治疗后,每使左室僵硬度及充盈压增加而加重病情恶化。临床研究发现,约占1/2充血性心力衰竭患者之LVEF为正常,故凡遇有充血性心力衰竭的老年患者,均应常规检测LVEF,以此选择最佳治疗药物。部分正值洋地黄治疗的窦性心律代偿期充血性心力衰竭的老年患者,如无反复发生充血性心力衰竭时,可停止地高辛治疗。

24小时动态心电图表明,即便地高辛已达治疗血浓度,仍无助于降低阵发性房颤发作的频率及缩短其每次发作的时限。此外,阵发性房颤患者,虽然所给地高辛已达治疗血浓度,但仍难阻遏其室率显着的增速。通常,多数老年患者均能耐受心房颤动,而无需予地高辛治疗,系此类患者多伴房室结病变,致心室率缓慢之故。

有研究提示,地高辛可使伴左室功能不全急性心肌梗死患者的存活率降低。Leor等报道,于急性心肌梗死后幸存者选用地高辛治疗,可显示其剂量依赖的不良反应。但另一些研究对此有异议。更甚者,Eberhardt等指出,老年人若无充血性心力衰竭之证据,予地高辛治疗可成为病死率的独立预测标志。直至晚近洋地黄研究结果(digitalis investigators group trial)公布于世后,始最终确定老年患者并充血性心力衰竭采用地高辛治疗有效性的法定地位。

(三) β受体阻滞剂

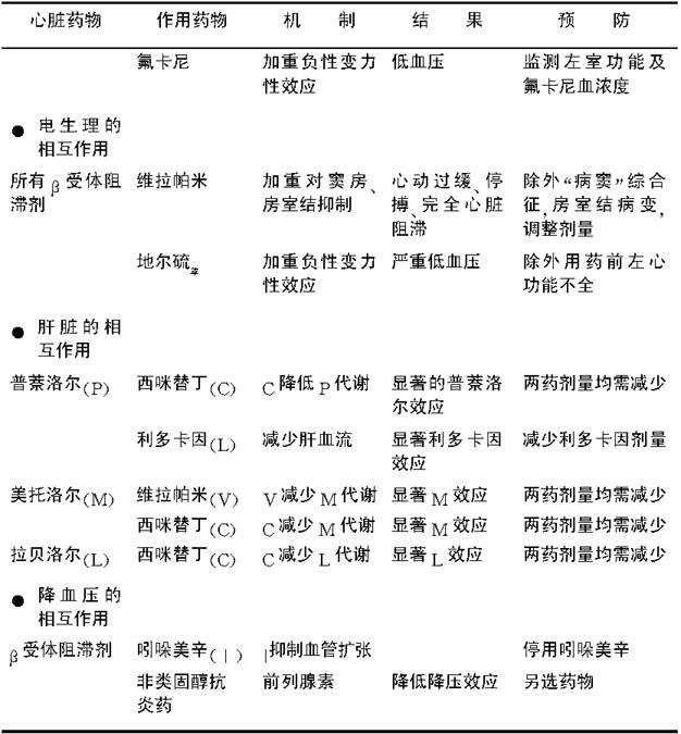
β受体阻滞剂现已广泛地用于各种心血管疾病的治疗。冠心病并心绞痛为临床之常见疾病,老年患者采用本品治疗,其疗效与年轻患者相仿。若与硝酸盐制剂并用时,则疗效将更佳。利尿剂或β受体阻滞剂可为老年高血压治疗的首选药物。有报道,β受体阻滞剂尤适用于伴陈旧性心肌梗死、心绞痛、隐匿性心肌缺血、复杂性室性心律失常、室上性心动过速或肥厚型心肌病、高血压老年患者的治疗。Teo报道心肌梗死后采用β受体阻滞剂治疗55例随机对照试验的结果显示,接受β受体阻滞剂者死亡率较对照组明显下降。另一组心脏症状明显者经β受体阻滞剂普萘洛尔治疗后,总死亡率60~69岁组下降34%;30~59岁组下降19%。此外,β受体阻滞剂并能减少包括室性心动过速等在内复杂性室性心律失常的检出率。一组随机、双盲、安慰剂对照的试验结果表明,急性心肌梗死幸存者,经普萘洛尔治疗后,心脏性猝死的发生率下降达52%,再者接受β受体阻滞剂治疗者继心肌缺血的减轻,室颤的发生率也有下降。基于此,若无禁忌症者,β受体阻滞剂可用为伴室性心动过速或复杂性室性心律失常,LVEF正常或异常缺血性心脏病之老年或年轻患者的治疗选择。迄今,临床更多的是以本品治疗老年或年轻患者所具之室上性快速性心律失常,若为房颤患者,于静息或运动状态,室率频速者尽管已予地高辛治疗,但未能奏效,可增用维拉帕米、地尔硫或β受体阻滞剂。上述药物可与地高辛同步作用,以增强对房室连接区传导的抑制能力。所给普萘洛尔首剂用量10mg q6h;需要时可增至80mg q6h。老年患者有多种药物可与β受体阻滞剂发生反应。详见表6-6-4。

表6-6-4 β肾上腺素能受体阻滞剂与其他药物之间的作用

(续 表)

表6-6-5 老年患者应用抗心律失常药物的常见不良反应

表6-6-6 老年患者抗心律失常药物疾病的相互作用

随便看

 

离鸟网收录3541549条中英文词条,其功能与新华字典、现代汉语词典、牛津高阶英汉词典等各类中英文词典类似,基本涵盖了全部常用中英文字词句的读音、释义及用法,是语言学习和写作的有利工具。

 

Copyright © 2004-2024 vtrois.com All Rights Reserved
更新时间:2026/4/19 15:25:30