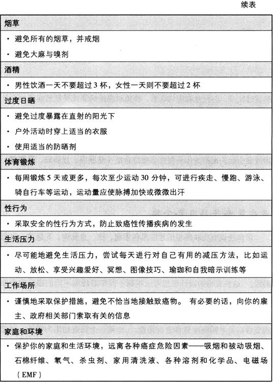
通过以下方式癌症的初级预防是可以取得成效的,即通过生活方式(饮食习惯、烟草、酒精、日晒、体育锻炼、性生活、生活压力)的改变,工作场所的改变,家庭及生活环境的改变来降低癌症的发病风险。这些方面在本书的第二部分已作了详细的讨论。对于某些高危人群与某些特殊癌症,第三部分强调了其特殊的癌症初级预防建议。下面的表格是对这部分内容的总结,如果想了解更多的细节可以到回到相关的章节进行查找。
这些建议简单而明确。为了降低癌症的发病率,应该摄入大量的蔬菜、水果和谷类食物;少吃脂肪和肉类;坚持体育锻炼、避免体重超重;不吸烟;不过量饮酒;避免过度日晒;避免不安全的性行为;远离工作场所和生活环境中的各种已知致癌物质;避免压力或采取措施减压。这些建议都是容易做到的、不需要花费很多且会让人感觉愉快。试着让这些建议成为日常生活的一部分吧!另外不要忘记开心地笑,有机会就与家人和朋友开开玩笑。
表4-1的建议适用于各年龄组的平均风险和高风险人群。
表4-1 癌症的初级预防建议

