网站首页  词典首页


请输入您要查询的字词:

 

字词 禾草类原料纤维特征
类别 中英文字词句释义及详细解析
释义

禾草类原料纤维特征


草类纤维的种类很多,其形态特征往往大同小异。一般说来,草浆中共同的细胞有下列几种:

纤维细胞:除龙须草特别细长外,其他各种纤维都较为细短,其平均长度一般在1.0~2.0mm之间,平均宽度除甘蔗渣较宽以外,一般在10~20μm之间。两端多呈尖削状,壁上有纹孔(也有无纹孔的)和节纹(也有无节纹的),胞腔较小,多不明显。

柔嫩细胞:也称薄壁细胞,是草浆中常见者,其特点是胞壁薄,容易变形或破碎,壁上大多有纹孔,也有的细胞壁上有网状加厚。薄壁细胞的形状、大小随品种而异,一般说来,有杆状、长方形、椭圆形和球形等数种。

表皮细胞:草类原料的表皮细胞多呈锯齿状,有的一面有齿,有的两面有齿,少数品种无锯齿。此种锯齿的齿峰、齿距、齿谷的形状、大小随品种而异,是鉴别草浆的重要依据。

导管细胞:和阔叶木一样,导管细胞是组成导管的基本单位,为两端开口的管状细胞,一般比阔叶木长,底壁平直,有的略有倾斜,管壁上有纹孔,而且有的品种有环纹或螺纹加厚。

石细胞:形态上石细胞和薄壁细胞相类似,而石细胞壁厚,层次多,与碘氯化锌染色剂作用呈蓝棕色,在草类原料中,以竹浆的石细胞含量较多。

在造纸工业中,除两端尖削而细长的纤维细胞之外,其他细胞统称为杂细胞。杂细胞特别是表皮细胞是鉴别草浆的重要依据。纤维细胞的长短粗细也是一个特征,但对若干品种来说,其差异并不显着。现将草浆的特点按品种分述如下:

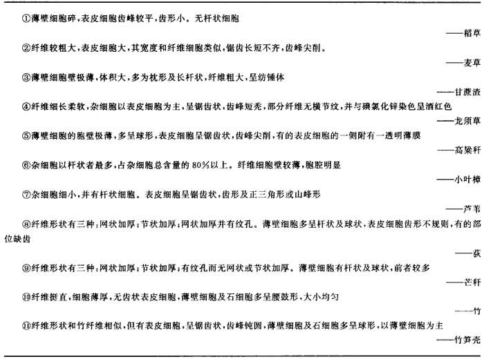
1.稻草

稻草是草类原料中纤维较短而细的一种,其纤维长度平均为1mm左右,宽度只有8μm左右,胞壁上有明显的横节纹,胞腔较小,杂细胞甚多,约占各种细胞总面积的1/2以上,其中主要是细碎的薄壁细胞,常聚集成群不易分离。表皮细胞呈锯齿状,较为细小,锯齿的齿峰较钝,齿间上下距离几乎相等,与碘氯化锌染色剂作用,着色较浅。在稻草中,表皮细胞的这一特殊形状,以及稻草中无杆状细胞而不定形态的小细胞较多,纤维细短,这是稻草浆较突出的特征。

2.小麦草

小麦草纤维较稻草纤维长而粗,长度在1~1.5mm之间者约占一半,胞腔较大,胞壁上有明显的横节纹。薄壁细胞壁上有网状加厚,细胞形状多为杆状及枕形,其中杆状细胞约占细胞总数的一半左右。小麦草和稻草相比,小麦草没有不定形的小细胞,薄壁细胞体积较大,多呈杆状,锯齿状的表皮细胞也较粗大,齿形尖,齿距大小不均匀,这些都是麦草的主要特征。

3.甘蔗渣

甘蔗渣纤维是草类原料中最宽的一种,胞壁上的螺纹或节纹加厚都很明显,并有小纹孔,胞腔较大,两端尖削,个别纤维两端呈叉形。甘蔗渣中的杂细胞以薄壁细胞为主,体积较大,形状有杆状、枕形、方形、圆形、椭圆形,壁极薄,壁上有纹孔,容易破碎,是草类原料中最大最薄的一种薄壁细胞。导管较大,壁上纹孔明显,无石细胞,表皮细胞较少,呈锯齿状,齿峰尖削。

4.龙须草

龙须草纤维的主要特征是细而长,平均长度为2.1mm,宽度仅10μm左右,其长宽比平均超过200,这是其他草浆所罕见的。纤维形状有两种:一种壁上有节状加厚;另一种壁上平坦无纹,与碘氯化锌染色剂作用,呈蓝红色。龙须草的杂细胞较其他草类纤维少,约占总面积的30%,这也是龙须草的主要特征之一。杂细胞中以表皮细胞为主,为锯齿状,齿形短秃,细胞较宽,有的两端有工字形缺口。

5.芦苇

芦苇纤维的长宽度居于稻草与麦草之间,平均长度为1.12mm,宽为9.7μm,纤维形态与稻草相似,但秆状细胞较多。苇浆的导管及表皮细胞都较稻草的粗而且长。表皮细胞齿形均匀,齿峰均匀,齿峰较尖,呈山峰状。用酸法蒸煮时,表皮细胞外层的薄膜不易脱落,常与锯齿状表皮细胞聚在一起,与碘氯化锌染色剂作用,薄膜成黄色。在硫酸盐浆或烧碱法浆中,此薄膜被溶除,表皮细胞分离为单体。

6.小叶樟

纤维长度一般在0.55~1.60mm之间,宽度平均为11.4μm,细胞壁薄,有明显的细胞腔。其特点是杂细胞中主要是杆状细胞,占杂细胞总面积的80%以上,其长度大多在0.2~0.4mm之间,个别也有超过0.5mm的,宽度约为纤维的1.5~3倍,胞壁上有明显的层次,并有小纹孔。

7.芨芨草

纤维形态和龙须草相似,但比较细短,平均长度为1.23mm,宽度为9.7μm,杂细胞多为枕形的薄壁细胞。

8.荻

荻纤维平均长度为1.36mm,宽度为17.1μm。纤维有三种类型:一种细胞壁上有明显的纵向层次及横向加厚;另一种壁上有许多网状花纹;第三种纤维壁上有网状加厚和许多明显的小纹孔,这种纤维比前两种纤维宽,与碘氯化锌染色剂作用,呈透明的蓝色,比前两种纤维色浅。薄壁细胞多呈杆状及球形,锯齿状表皮细胞齿形不规则,数量较少。

9.芒秆

纤维细胞和荻相似,也有上述三种类型的纤维,所不同的是第三种较宽的纤维的壁上有纹孔较荻明显,而且没有明显的网状加厚。芒秆的薄壁细胞以秆状为主,球状较少,导管侧壁上的纹孔也较荻大。

10.田菁

一年生双子叶草本植物,豆科田菁属,又名田菁草,产于山东地区。可用以生产一般文化用纸。

田菁皮部有一层韧皮组织,约占原料总量的五分之一,韧皮纤维平均长为1.93mm,细胞壁较厚,胞腔直径较小,纤维柔软性差。田菁大部分是秆部(木质部)纤维,约占纤维总数的80%,秆部纤维平均长度为0.64mm,纤维细胞壁异常的薄,平均1.81μm,因此纤维柔软,结合力好。

田菁纸浆的特征是既有韧皮纤维,又有类似阔叶木的木纤维。它的韧皮纤维比常见的韧皮纤维都短,秆部纤维较常见的阔针木纤维细、胞壁薄。杂细胞类似阔叶木的木射线细胞。

11.竹

竹的种类较多,但纤维形态相差不大,因此鉴别竹种比较困难,但竹浆和其他草浆相比,有显着区别,其细胞形态主要有六种。

纤维细胞:占细胞总面积的60~70%。纤维长度多数在1.5~2.0mm之间,最长的可达5mm。宽度一般在15~18μm,纤维壁厚,腔径小,如毛竹其壁厚平均为6.6μm,在所有草类造纸原料中,竹类纤维壁最厚,所以在显微镜下,竹类纤维较为僵硬,很少有弯曲现象。纤维壁上有明显的节状加厚。

薄壁细胞和石细胞:两者的形状和大小相似,比较均匀,多呈枕形及腰鼓形,杆状的较少,但石细胞壁较厚,有明显的层次,与碘氯化锌染色剂作用,着色比纤维深。

导管分子:竹浆的导管分子一般较大,长度在300~120μm之间,宽度在50~150μm之间,两端开口,端壁平直或略为倾斜。壁上纹孔较蔗渣等小。

表皮细胞:多呈长方形,边缘平滑无齿痕。

网壁细胞:胞壁满布网状纹孔,体积不大,一般长为50~100μm,宽度和纤维相近似,这种细胞虽为竹浆中所独有,但数量较少,鉴别纸浆时价值不大。

竹浆和其他原料的区别,主要是纤维较硬,不易弯曲,杂细胞多为枕形及腰鼓形,没有锯齿状的表皮细胞。

竹笋壳:竹笋壳浆和竹浆相似,但杂细胞中石细胞较少,而主要为薄壁细胞,多呈球形。另外,竹笋壳的表皮细胞呈锯齿状,齿形为波浪形,这一点和竹浆有显着的差异。

12.棉秆

棉秆属于双子叶草本植物,主要由韧皮部、木质部、髓部等组成,所占比例分别约为27%、70%、3%。韧皮部纤维为韧形纤维,壁较厚,木质素含量较低,平均长度约为1.5~2.0mm。木质部纤维形态与阔叶木相似,平均长度约为0.7~0.8mm,导管分子两端开口,具有舌状尾部。此外,还有髓细胞、木射线细胞及薄壁细胞,约占总数的20~30%。髓细胞壁薄,多呈球形,射线细胞与阔叶木类似。棉秆中还含有一定量的果胶,主要分布在韧皮部及形成层中。

13.高粱秆

纤维平均长度为1.18mm,形态与一般草类纤维相同,其特点是杂细胞较多。薄壁细胞壁薄,多呈球形,表皮细胞呈锯齿状,齿峰尖削,有的表皮细胞的一侧附有一透明薄膜。

表2-4-1 几种草类纤维特征检索表

随便看

 

离鸟网收录3541549条中英文词条,其功能与新华字典、现代汉语词典、牛津高阶英汉词典等各类中英文词典类似,基本涵盖了全部常用中英文字词句的读音、释义及用法,是语言学习和写作的有利工具。

 

Copyright © 2004-2024 vtrois.com All Rights Reserved
更新时间:2026/4/21 10:37:21