网站首页  词典首页


请输入您要查询的字词:

 

字词 碳酸饮料质量问题及其预防措施
类别 中英文字词句释义及详细解析
释义

碳酸饮料质量问题及其预防措施


碳酸饮料出现的质量问题较为复杂,主要质量问题有:①不杀口;②有污染杂质;③有沉淀物生成,包括絮状物的产生和不正常的浑浊现象;④风味异常变化、出现霉味、腐臭和产生异味等;⑤变色,包括褐变和退色;⑥生成黏质物;⑦过分起泡或不断冒泡,以及气量不足等。与质量有关的因素也是多方面的,包括物理、化学以及微生物等方面的原因。应根据不同情况,采取必要的措施,以减少或避免质量问题的出现。

(一)饮料含气量不足

造成饮料含气量不足的主要原因如下。

1.CO2的纯度

有些工厂使用的CO2多为化工厂的副产品,纯度较差,其中含有数量不等的空气和水分。而且长期使用的钢瓶内壁腐蚀生锈,不仅影响CO2含量,还会因铁腥味及其他异味而改变成品饮料的口味。为此,在使用前应先使二氧化碳通过活性炭吸附塔,再经过KMnO4溶液消除异味,然后排除其中空气(利用两者的相对密度不同将空气放掉)。

另一方面液态二氧化碳减压时,吸收瓶壁和管壁的热量作分子运动的动能,吸热减压发生相变,由液态变成了气态,膨胀后发生相变。管壁热量被吸走后温度下降,使气体二氧化碳的重新液化或固化成干冰,阻碍气体二氧化碳的通路,所以要用凹形螺旋管连通后,浸于水槽中,钢瓶要用室温水冲其外壁,防止钢瓶因热量被吸走而发生冻结。当瓶内二氧化碳压力为1.3~2.0MPa时,其剩余二氧化碳量为1kg左右,这些二氧化碳不能再抽出。用25~30℃的温水加热钢瓶的底部,可使二氧化碳的剩余量减少到最低限度。不然在低温时又用冷水冲瓶,预热效果不大,瓶底往往形成结冰,瓶内二氧化碳呈干冰状,不能被抽出,致使剩余量过多,有时可达3~4kg,大大超出应有残留量,使二氧化碳消耗指标过高,增加成本,直接影响到经济效益,应加以重视。此外钢瓶周转三次左右应控净内部残余液体,经过清洗,控干再使用。

2.二氧化碳与水混合的效果及碳酸化程度

由于二氧化碳在水中的容量与压力成正比(0.4MPa以上压力虽然不成正比,但容量仍然增多),又与水温成反比,与水量成正比。当水温一定时,提高压力可增加容量,若容量固定时,要想降低混合压力,必须降低水温。

在汽水生产中,许多工厂往往根据不同汽水含汽量的要求,通过查表,决定混合机在汽水混合时的温度与压力。目前大多数工厂预先将水冷却至2~4℃后再进行汽水混合,在夏季生产汽水时,混合后的碳酸化溶液的温度(2~4℃)与周围环境的温度温差较大。实践表明,当室温为25℃时,若采用一次灌装法,则冷却后的碳酸化水溶液,在密封前,其温度一般会升高3~5℃(温度升高与工艺路线长短有关),部分二氧化碳气因温度升高从汽水中逸出,致使饮料中的二氧化碳气含量减少。

如果二氧化碳与水混合不好,成品饮料的含气量就会不足,失去碳酸饮料的特性,并会缩短饮料的保存期。提高饮料碳酸化水平的方法和措施有:①降低水温;②排净水中和二氧化碳容器中的空气;③提高二氧化碳的纯度;④选用优良的混合设备(设有冷却装置及排空气装置);⑤保持二氧化碳供气过程中的压力稳定平衡(放二氧化碳量过大过急时,碳酐变成气体时需要吸热而使瓶底部结成冰);⑥进入混合机中的水与二氧化碳的比例适当;⑦根据封盖前汽水温度和含气量要求,调整混合机的混合压力,保证含气量。

3.灌装工艺对含气量的影响

碳酸饮料有一次灌装法与两次灌装法。在一次灌装法中,灌入瓶中的汽水已全部进行冷却和碳酸化,而在两次灌装工艺流程中,灌装的糖浆既未经冷却,也未进行碳酸化。在目前生产中,灌入瓶中的糖浆一般约占汽水总容积的1/4。显然,如果两种工艺均用相同的混合压力和混合温度,则两次灌装法的饮料含气量将减少25%。因此采用两次灌装法工艺时,应适当提高碳酸化的混合压力,使碳酸化水溶液中的二氧化碳气含量增加,其增加后的含气量倍数可由下式计算:

式中 A——碳酸化水溶液中CO2气含量(倍数)

B——成品饮料,要求的CO2气含量(倍数)

φ——每瓶饮料中灌装的碳酸化水溶液体积分数

K——考虑温度和压力变化的系数,一般取K=1.1~1.2

在生产中,可根据由上式求出的CO2含气量及混合时的温度,查出相应的混合压力。为使冷却的碳酸化水溶液灌装后温度基本不变,应对糖浆进行冷却处理。

(二)灌装时起泡引起的质量问题及原因分析

1.料液温度或瓶温过高

根据亨利定律,CO2在水中的溶解度与温度成反比。冷媒温度高,料液难以降到理想的温度,CO2在糖浆中的溶解度下降;同样,洗净瓶的温度高,CO2的溶解度也下降,料液中的CO2会脱离液体,形成气泡。

2.CO2不纯

饮料用CO2的纯度要求在98%以上,饮料工业使用的CO2大部分来源于酒精厂等发酵行业的副产品,纯度低,并有异味,如果CO2处理不力,必造成灌装起泡。通常CO2不纯是造成灌装起泡的一个主要原因。如CO2的杂质含量大,处理时消耗高锰酸钾的速度快,活性炭也易失活,往往生产不长时间,处理程序即对CO2失效,需添加高锰酸钾或进行活性炭再生。

3.液体中混有一定数量的空气

空气微溶于水中,实验表明,溶解2%的空气所需要的压力与100%的CO2所需要的压力相同,由此可知,溶解少量的空气会排斥大量的CO2(约为50倍),因此完善的碳酸化要求水中不含空气,且CO2不含杂质。水最好进行脱气处理,同时管道要密封好。

4.成品料液中已形成大量CO2泡沫

夏季生产时,配好的料常遇到因设备故障而不能灌装,由于气温高,糖部分酵解产生CO2,在这种情况下灌装会起泡。因此,设备发生故障时,要妥善保存配好的饮料。有时料配好后搅拌一直进行到灌装,灌装时也会起泡。通常料配好后30min停止搅拌,静置一段时间。

5.操作不当

如灌装过程中发生冲击、碰撞和过分振荡可使料中溶解的CO2脱离液体形成气体,生成泡沫,造成灌装起泡,液气损失。

此外,瓶子清洗不干净,带有一定数量的固体颗粒,也会造成灌装起泡,因为CO2很容易在颗粒周围聚集并冒泡。

(三)饮料的杂质来源及其解决方法

饮料中的杂质一般是指肉眼可见的小颗粒灰尘、蚊蝇、虫、鼠、毛刷毛、商标纸直至机件碎屑等,使人一看就厌恶,直接影响饮料的外观和价值。杂质的来源主要有:

(1)容器和盖的不洁;

(2)水中的杂质;

(3)原料中的杂质;

(4)机件碎屑或管道沉淀物等。

杂质问题最大的是瓶子不洁,因此必须加强洗瓶工序的管理,保证洗瓶时间、温度和洗瓶效果。水中杂质主要是过滤效果不好,或贮水罐没有定期刷洗或罐盖不严混入杂质造成的,因此必须针对不同情况进行改进。原料中的杂质主要是过滤问题,也有是贮罐不洁或灌装机等不净,以及管道沉淀物造成的。

为了避免机件碎屑混入,应严格控制混合机、灌装机易损件的磨损,同时所有水管、料管及气管都应定期进行清洗,排除沉淀物,保持清洁状态。

(四)浑浊沉淀

碳酸饮料有时会出现白色絮状物,使饮料浑浊不透明,同时在瓶底生成白色或其他沉淀物。碳酸饮料发生浑浊、沉淀的原因很多,一般可以归结为三方面,即微生物、化学反应和物理作用。

1.微生物引起的浑浊和沉淀现象

碳酸饮料的生产过程虽然经过一定的杀菌处理,但不完善不彻底,因此免不了有微生物侵入。饮料中的二氧化碳具有抑制微生物生长的作用,但在二氧化碳含量低的情况下,由于微生物对糖和柠檬酸的分解利用,便形成白色絮状沉淀。分析表明,90%以上的变质事例是由于过量的酵母引起的。最常见的酵母为酵母属,其次为球拟酵母属和毕赤氏酵母属,偶尔可遇到嗜酸菌主要是乳酸杆菌、白念球菌等。

酵母能够在糖浆中生长,一旦糖浆受酵母污染,酵母(特别是耐高渗透压的酵母)就会迅速生长繁殖,导致饮料变质。严重的酵母污染会使糖浆产生发酵现象,以致酸度升高,并产生二氧化碳,出现冒泡。酵母的存在可以通过下列变化识别:①乳白色膜或黏质物的形成;②在饮料表面通常有一种浅白色环状物;③絮状物的形成,特别是在含有中草药和可乐型的饮料更为常见;④沉淀物;⑤变色;⑥过多的气或泡。酵母可以通过空气传播,因此生产环境、设备、容器乃至操作人员都可能成为酵母的污染源。

2.化学反应引起的浑浊和沉淀

多数是由于糖中胶质凝聚而形成的。有的砂糖因精制过程中分离不彻底而含有糖蜜,在制造饮料时虽外观上澄清透明,但时间一长,糖蜜中的胶质物质即由原来的小微粒凝聚成块,出现浑浊、沉淀。当然除了时间以外,其凝聚还与温度、压力、酸度等因素有关。如有焦糖存在时,在上述条件下,还将与胶质一起凝聚。因此,原料糖必须选用优质品。

如果糖的杂质超标,或色度不符标准要求,可以先将其制成糖浆,再加入1.5%~2%的糖用活性炭,加热、搅拌、过滤,滤清液以一定比例配料,这样方能加工合格的饮料。

其次,饮料生产用水的水质好坏一直为饮料生产者所重视,尤其是水的污染程度和水中的杂质,Ca2+、Mg2+、Fe2+离子含量以及pH的大小,均会引起饮料的沉淀。如果水的硬度过高,柠檬酸等可能与水中钙、镁盐类作用,生成不溶性沉淀物。

另一方面,香精及浑浊剂虽然用量很小,不及千分之一,但一旦香精质量,特别是乳化香精和浑浊剂的质量出现问题或保质期已过,或其用量过多,也会使饮料产生白色浑浊和结块沉淀。

乳化香精是一种水相和油相经过高压均质而混合的乳浊体,油的微粒极小(<2μm),同时由于调整了各相比例,使其成乳化状态。但这类香精保质期一般为半年至1年时间。保质期后,乳化状态会逐渐被破坏,水相和油相产生分离现象,同时香精中的变性淀粉也会析出,在饮料中生成白色块状物。

无色饮料虽不加浑浊剂,但使用的水性香精质量也会对饮料产生影响,例如柠檬香精使用无萜柠檬油,但如果萜烯去除不尽,将直接影响香精质量,继而又影响饮料的质量。

还有,色素用量过多也能引起沉淀。在含单宁的饮料中,使用焦糖也易发生沉淀。

配料方法不当,饮料中添加苯甲酸钠过多,能与柠檬酸作用生成结晶的苯甲酸,形成有规则的小亮片沉淀。

糖中除含有胶质外,有时还含有蛋白质,也容易引起凝聚,造成沉淀。

3.物理或其他因素的作用

由于瓶子刷洗不彻底,如瓶颈泡沫形成的油圈,泡下造成沉淀,瓶底的残留汽水干固膜,装饮料一段时间后泡下沉于底部形成膜片状沉淀,较易为人们忽视。

另外,管道及灌装设备内清洁与否,布局是否合理也直接关系饮料的质量。管道内壁凹凸不平以及死角处的杂质容易残留,同时水中的Ca、Mg离子在管道内形成碳酸盐,一旦与饮料接触,一部分会与酸性物作用生成柠檬酸盐,逐渐凝聚并悬浮在饮料之中。

综上所述,造成饮料浑浊、沉淀变质的原因较复杂,因此必须区别对待,一般情况下对微生物造成的浑浊和沉淀应采取如下措施:

(1)保证足够的二氧化碳含量;

(2)减少生产各环节的污染,从水处理、配料、容器洗涤到灌装、压盖等工序都要进行严格的卫生管理;

(3)加强原料的管理;

(4)对所有容器、设备、管道、阀门定期进行消毒杀菌;

(5)一般不用贮存时间过长的原料生产饮料。如果生产后有剩料长时间不用,要密封保存,下次用时要严加处理;

(6)加强过滤介质的消毒灭菌工作;

(7)防止空气混入,空气的进入一是降低二氧化碳含量,二是利于微生物生长。

对于化学反应引起的浑浊和沉淀应采取下列措施:

(1)生产用水的硬度必须合适,尤其注意不能用硬度过高的水;

(2)注意选择优质砂糖;

(3)选用优质香精和食用色素,严格控制使用量;

(4)必须严格执行配料操作程序;

(5)尽量不用防腐剂。

(五)饮料变质的原因与解决途径

碳酸饮料变质的明显特征除浑浊沉淀外,还有风味、色泽的变化和黏质物的形成。产生这些质量问题的原因也是多方面的:

1.微生物引起的变质

引起碳酸饮料变质的微生物有酵母、霉菌和细菌。其中酵母引起的变质是主要的,受霉菌、细菌的污染而变质的现象一般较少。尽管水藻类对水的质量有影响,并可能由此引起饮料变色、变味,但其影响可以通过活性炭净化器消除。

酵母引起的浑浊等变质现象已如上所述。霉菌的生长取决于氧,正常的碳酸饮料所含的氧不足以维持霉菌的生长,可是霉菌仍能在果汁、糖浆以及未充气的饮料中生长,霉菌能产生霉味,也可能使饮料产生絮状物或沉淀。暴露在空气中的设备,特别是糖浆罐、混合机、喷嘴和混合头等如不清洗干净,将给霉菌的生长繁殖提供有利条件。

细菌可能使饮料产生轻微浑浊或形成絮状物,产生过量气体或黏性沉淀物,以及臭味和异味。

在果汁类汽水中,肠系膜明串球菌和乳酸杆菌的繁殖会使饮料产生不良气味。

2.化学反应引起的变质

化学作用引起的变质是饮料生产过程中原辅材料之间相互作用或与空气或和水源中的氧或其他物质发生反应的结果。在生产系统中,如果混入的空气太多,氧化作用加强,饮料则严重变味,如醛或萜烯类的氧化变味。水中金属和非金属离子也是产生化学反应的重要因素,过量的铁或铜会促进化学反应。含过量氯或高碱度的水对饮料风味的严重变化起一定作用。苯甲酸盐类和山梨酸盐类的防腐剂与酸也可能反应,生成溶解度低的苯甲酸或山梨酸结晶析出;那些没有清洗干净的玻璃瓶将是引起饮料过度起泡和碳酸化损失的一个原因;瓶中残留的碱液与酸反应使饮料风味改变或产生沉淀。光和高温的作用将促进化学变质的加剧。

3.物理作用引起的变质

物理作用引起碳酸饮料变质的主要因素是光和温度的作用。另外,也会由于原辅材料质量差或处理不妥,发生沉降、凝聚等作用而使饮料产生絮状物或沉淀。

饮料过度的暴光使风味变坏,产生馊味(双乙酰味)、油腻味或萜烯风味(柑橘类饮料)。光线的照射使耐光性弱的物质,主要是色素退色。在强光之下,即使是有耐光性色素的饮料也会退色。为防止光照射引起的变质,饮料和糖浆应贮藏于避光的地方。

极度的温度变化可能引起饮料外观和风味缺陷以及碳酸化作用的降低,温度过高使耐热性弱的色素变性退色,温度高也会加速氧化还原等作用。配料温度过高,易挥发物质(如香精等)或热敏性物质(如果汁等)的挥发或变性,使香气减弱或风味变异。还有,在温度4℃左右时,二氧化碳在水中的溶解度比在较高温度时大,有利于二氧化碳的吸收,其他物质也有各自的溶解度。某些色素和风味剂在低温下的可溶性小得多,容易产生沉淀。这些沉淀物可能在后来温度升高时也不再溶解,即使能重新溶解,其色调或风味也可能改变。乳化香精不能贮藏于冻结温度下。如果温度太低,可能会引起结晶或油水分离,饮料分层,产生严重的絮状物。香精贮存温度以10~30℃为宜。

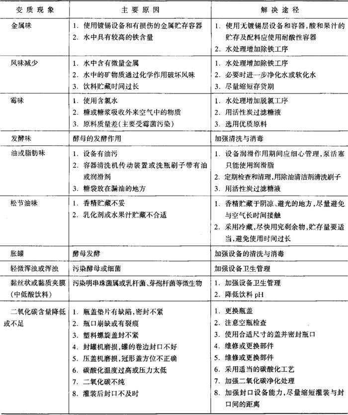
碳酸饮料变质的原因和解决途径汇总于表2-3-8。

表2-3-8 碳酸饮料变质原因和解决途径

随便看

 

离鸟网收录3541549条中英文词条,其功能与新华字典、现代汉语词典、牛津高阶英汉词典等各类中英文词典类似,基本涵盖了全部常用中英文字词句的读音、释义及用法,是语言学习和写作的有利工具。

 

Copyright © 2004-2024 vtrois.com All Rights Reserved
更新时间:2026/4/21 1:11:19